3D printing on glass for direct sensor integration

3D printing on glass for direct sensor integration

Lin Ding, Sajad Razavi Bazaz, Mahsa Asadniaye Fardjahromi, Flyn McKinnirey, Brian Saputro, Balarka Banerjee, Graham Vesey & Majid Ebrahimi Warkiani

Significant improvements are being made in 3D printed microfluidics. 3D printing of microfluidic prototypes gained importance due to the fabrication flexibility compared to conventional techniques. Applications using these devices often require optical access to internal channels but even clear resins create translucent channels due to surface roughness and imperfections. This paper describes a 3D printing approach to form fluidic channels directly onto glass substrates that allows optical access to fluidic channels without distortion from 3D printing material. The glass substrate is itself a part of the flow channel which guarantees optical transparency. Micro- fabricated conductivity and impedance spectroscopy sensors were fabricated on glass substrates and placed in a custom made 3D printer build plate before fluidic structures are directly printed on top of the sensors. The effects on sensor performance and properties were evaluated using co-linear four-point probe resistance measurements, Raman spectroscopy, and impedance spectroscopy. It was shown that no resin or other chemicals are left behind from the printing procedure and sensor performance was unaffected. A proof of concept impedance-conductivity sensor was integrated with a 3D printed flow channel and shown to work as both conductivity and bacterial cells detection sensor.

We kindly thank the researchers at Montana State University for this collaboration, and for sharing the results obtained with their system.

Introduction

Additive manufacturing (AM) is becoming an increasingly viable option for the creation of fluidic devices [1–6]. Vat polymerization printing (VPP) such as stereolithography (SLA) and digital light processing (DLP) are popular techniques for creating 3D printing microfluidics due to their high resolution [7, 8]. The resolution of various printing techniques such as VPP, material extrusion, and material jetting are compared in [1–3,5,7]. 3D printing allows one-step creation of fluidic devices with high throughput and straightforward device parameter adjustment in Computer-Aided Design (CAD) software. Designs and devices can be distributed and replicated in different facilities by merely sharing the design files [1]. Commercial availability of printers and resins capable of truly microfluidic (sub 100 μm features) devices is somewhat limited [9]. In this paper, we demonstrate the integration of micro-fabricated sensors on glass with a high-resolution 3D printing technique.

Optically transparent surfaces within microfluidic devices are essential for accurate quantification of chemical, biological, and mechanical interactions [10]. Many 3D printing resins, however, are not clear, and while the use of clear resins theoretically allow for the creation of transparent devices, inherent surface imperfections can cause light diffusion creating translucent channels. There are several examples in the literature of devices printed on glass to create a very smooth surface using SLA and DLP techniques. Urrios et al utilized a glass build plate and glass vat to decrease surface roughness and increase print transparency in bio-microfluidic devices [11]. Gong et al constructed a custom printer to create microfluidic devices on glass substrates in order to avoid using an anodized aluminum build plate and to provide optical access to internal microfluidic components [12–14]. Parker et al 3D printed microfluidic devices with immunoaffinity monoliths on glass allowing for fluorescence measurements for the extraction of preterm birth biomarkers [15]. Lee et al 3D printed Quake style valves using glass as a build plate to increase channel visibility, eliminating the need to remove the device from the build plate, and to provide a flat, stable surface for a microscope stage [16]. Kim et al printed multiple designed microchannels on glass for convenient optical access [17, 18]. Beauchamp et al characterized the 3D printing of sub-100 μm external and internal, positive and negative resolution features and additionally created a particle trapping device with the particles clearly seen as viewed through glass [19]. Beauchamp et al again printed on glass to create visible microfluidic channels and fluorescent emission of preterm birth biomarkers inside the channel was collected [20]. Rogers et al fabricated 3D printed microfluidic channels with valves, and claimed that their ability to print directly on glass opened the possibility for direct integration of printing on materials with patterned electrodes [21]. The previous examples of printing on glass utilized base layers to ensure proper attachment, limiting the possibility of direct interaction between sensor material and fluids. Rather than printing directly on glass, Plevniak et al used an SLA printer to print a 50 μm open channel and then covalently bonded to glass post- printing resulting in a closed hollow channel [22]. Notably, Kou et al printed microfluidic channels directly on glass without the use of base layers to create an optical window for phase-contrast microscopy and fluorescence microscopy. [23]. However, a direct sensor integration in the 3D printed fluidic channel was not shown.

Integrating sensors for 3D printed fluidics is reviewed by Li et al [24]. Banna et al embedded pH and conductivity sensors into a fused deposition modeling (FDM) 3D print post-print allowing for sensor removal and replacement [25]. Using a print- pause-print technique, Gaal et al demonstrated a process for directly integrating an FDM printed structure with an electronic sensor by printing directly on the sensor rather than inserting the sensor post-print. Gold interdigitated electrodes (IDEs) were evaporated on a transparency sheet and a polydimethylsiloxane (PLA) channel was printed directly onto the transparency sheet creating an integrated electronic tongue sensor with optical window for increased channel visibility [26]. Pol et al described a fully integrated screen-printed sulfide-selective sensor on a 3D printing potentiometric microfluidic platform accomplished by a screen-printing step between two main FDM printing stages [27]. Di Nova et al designed, fabricated and tested a fully aerosol jet printed (AJP) electrochemical microfluidic sensor. Dispensed and cured silver- silver chloride and carbon ink formed electrochemical sensing elements on an alumina substrate while UV-curable polymer ink created a flow channel surrounding the sensing elements [28]. While these techniques work well for sensor integration, none utilize a glass substrate for optically clear channels.

Glass substrates are a viable method for creating optically transparent channels using high resolution printing techniques such as VPP or material jetting described above, however sensor integration often requires a multi-step integration process. In this paper, a glass based impedance-conductivity sensor is directly integrated with a 3D printed flow channel as a proof of concept device. This device is shown to work as both a conductivity sensor and bacterial cells detector. This is accomplished by printing directly on a glass substrate with patterned electrodes without the use of base layers using a DLP resin printer. Build plate modification and glass silane treatment facilitated this direct integration. The motivation for optical access in flow channels is well documented above and further explored below. Resin-printer deficiencies were overcome and sensor performance and properties were quantified both before and after device printing. Finally, sensor functionality is demonstrated with various conductivity and bacterial cells solutions. This work is significant because the advancement and advantages of 3D printed microfluidics described above can be directly integrated with sensors to study biological processes.

2. Methods

2.1. Printer integration

A MiiCraft 50 was the 3D printer utilized in this work. This printer uses 405 nm light to selectively cure polymer to form 3D structures by area-projecting light using DLP as described in [7]. Clear BV007 resin (MiiCraft) was chosen for its advertised low viscosity, transparency, and printer compatibility

A build plate was manufactured with a 20 x 25 mm insert, shown in figure 1. Using a silicone gasket and a diaphragm vacuum pump (Masis, GZ35-12) a glass slide could be held in place during the printing process and quickly released afterwards. The glass slide protruded slightly from the plane of the build plate; this distance was measured and accounted for in the printer software. Mounting the glass flush with the edge of the insert made it possible to reference the edge of the glass in the software so that prints could be precisely aligned to the edges of the glass itself with better than 100 μm

Figure 1: Modified build plate with insert for glass slide and silicone gasket and vacuum hole to hold glass substrate in place during printing.

Results

Diced borosilicate glass (BSG) substrates (Borofloat 33, University Wafer), 20 mm x 25 mm x 700 μm, were submerged in a 2.0 vol% solution of 3-(trimethoxysily) propyl methacrylate in ethanol (Bind-Silane, GE Healthcare, 17-1330-01) for five minutes, then submerged in ethanol for five minutes, and finally held at 105◦C for five minutes. This silane treatment protocol has been used to couple polymerizing hydrogel to a glass surface [29], but also worked to couple the resin used in this work to the glass without using an initial base layer.

Upon printing completion, the print was submerged in a solution of Resin Away (Monocure PTY LTD) and sonicated for 1 minute, or until all uncured resin was removed. The print and substrate were rinsed with deionized water and post-cured in B9 Model Cure (B9Creations, USA) for 20 seconds. Lab grade isopropanol was found to be less effective than Resin Away, as it would often cause the print to crack.

Physical vapor deposition (PVD) with thermal evaporation was used to deposit 10 nm of Cr adhesion layer, followed by electron-beam evaporation to deposit a 100 nm layer of Au onto a 700 μm thick, 100 mm BSG wafer. A positive photolithography process and wet chemical etch defined the patterned sensor, seen in figure 2. The wafer was diced into nine 20 x 25 mm sensors. These sensors were designed originally as temperature and electrochemical impedance spectroscopy (EIS) sensors, however in this work the temperature function was not utilized.

A flow chart outlining the fabrication process is shown in figure 3(a). Due to the limitation of the resin used in this work, printing closed channels was not deemed feasible. Instead, channels were printed open and a second print was used as a cover. The open channel and cover were each printed on glass and alignment features were designed on the open channel. A #3 round brush was used to lightly coat the contact surface of the open channel with uncured resin and then the cover was aligned and held firmly in place with a clamp during a post-cure process which fused the two prints together, resulting in a well-defined closed channel seen in figure 3(b). While using two prints to create closed channels was possible and repeatable, using a resin capable of closed channels would still be preferred in order to create a higher precision, single-step device

Replaceable 3D printed barb style adapters allowed tubing (1 mm ID, 3 mm OD, Tygon R-3603) to be connected to the flow channel for fluid introduction. Double-sided Kapton tape was used as an intermediate layer between the channel inlet/outlet and the barb adapter. While this was enough to secure the adapter for a short period of time, magnets (R422-N52, K&J Magnets) were used to secure the adapters for longer intervals with higher bursting pressure. These replaceable adapters seen in figure 3(b) and figure 3(c) resembled those used by Atencia et al but rather than a blunt needle, a barb connector was printed [30]. One of the advantages of printing adapters is that it can be assured that the liquid from the tube never interacts with the surface of the magnet. 

The adapters were printed on glass without the use of base layers so that the sealing face of the adapters was smooth and consistent print to print. A 1 mm hollow punch was used to create a consistently sized hole in the tape and then the adapter was centered and pressed onto the tape. A 7 mm hollow punch was used to cut out the tape in a circle slightly larger than the adapter. When ready for use the protective sheet was removed from the backside of the tape and pressed onto the flow channel inlet/outlet. The tubing was attached to the barb adapter and a ring magnet fit around the tubing onto the adapter. A second, disc magnet (D42-N52, K&J Magnets) provided the clamping magnetic force from the backside of the substrate.

2.2. Component characterization

Light transmission through sample printed on glass was measured with a spectrophotometer (FastSpec 528, MicroLab, USA) to quantify optical clarity of printing on glass. The transmittance, defined as the ratio of light which passed through the sample to the incident light, was recorded in this manner. 502 nm and 660 nm light was emitted from an LED towards a light detector and the intensity was measured. Measurements were taken by placing a 3D printed sample between the LED and detector. One sample of each thickness was measured 5-10 times at these two wavelengths.

Figure 3: Fabrication process and image of device. (a) Flow chart of device fabrication. (b) Exploded view of designed sensor packaging. (c) Assembled device with tubing and magnets. 

To demonstrate the improved image clarity provided by printing directly on a glass substrate, 275 μm microbeads (REDPMS-1.080 250-300μm, Cospheric, USA) were placed in a suspension solution and directed through the integrated flow channel on the sensor under a microscope. Images were collected viewing the microbeads through both the glass substrate and through the printed flow channel.

The bursting pressure of the magnetic adapters was tested in a similar manner to [30]. A printed solid cylinder and adapter were attached with a piece of Kapton tape. The printed cylinder simulated the flow channel to which adapters were attached. For consistency, cylinders were printed on glass and peeled off and post-cured with the glass side being the side to which the tape was affixed. Tubing connected the adapter to a 10 mL Becton Dickson syringe placed in a Kent Scientific GenieTouch syringe pump. The adapter end of the tubing was submerged in water so that the appearance of bubbles marked the point at which the connection began to leak. The volume of air in the tubing and syringe was noted. Approximating air as an ideal gas, the ideal gas law could be rearranged into Equation 1

P = PaVi/(Vi − dV )

where Pa is atmospheric pressure, Vi is the initial volume recorded, and dV is the volume dispensed by the syringe pump, respectively. The guaranteed pressure applied by the syringe pump for this specific syringe according to the manufacturer was approximately 6 atm. Atencia et al found a bursting pressure of approximately 5 atm using a similar procedure with Kapton tape and magnets [30].

2.3. Device characterization

Resistance measurements were performed on Au samples with identical deposition parameters in order to quantify the effect of the silane treatment on sensor performance. A custom-built co-linear four-point probe with 1.3 mm needle tip spacing and a Keithley 2450 SMU were used to conduct the measurements. Spherical spring-loaded testing tips with a diameter of 0.6 mm were used to guarantee a good electrical contact (uxcell P11J). Ten consecutive readings of each current polarity were acquired and averaged. This was repeated ten times for two samples before and after silane treatment.

In order to confirm no resin or other chemicals are left behind from the printing process or silane treatment, three sensors from the same process wafer were investigated with Raman spectroscopy. One sensor was left untreated, a second received the silane treatment, and the third received the silane treatment and the base of the flow channel was printed on the sensor. A spectra was collected from a spot both on the glass and the gold from each sensor with a Horiba Labram HR Evolution Raman spectrometer. Additionally, a scan of the cured resin was captured.

The impedance spectra of a conductivity standard (Biopharm 84 μS/cm) collected before and after printing, with and without magnets was obtained in order to confirm the sensor performance remained unchanged due to printing. Before applying the silane treatment and packaging the sensor, a flow channel with the same dimensions (not printed on glass) was printed and clamped on top of the sensor using a silicone gasket to seal the channel. Three spectra were obtained using a Hioki IM3536 LCR in the range of 1 kHz - 8 MHz, rinsing the flow channel with deionized water between measurements. Another three spectra were obtained with the magnets for the barb adapters in place. Three more spectra with and without magnets were obtained after printing was complete.

2.4. Sample applications

As a proof of concept application, various conductivity solutions were synthesized using conductivity standards (Biopharm) and deionized milli-Q water (GenPure xCAD Plus, Thermo Scientific, 18.2 MΩ cm). Solutions of 21, 42, 63, 84, 141 and 353 μS/cm were created using milli-Q water to dilute 84 and 1413 μS/cm conductivity standards with the assumption that the milli-Q water had an insignificant conductivity relative to the conductivity standards. Impedance spectra from 1 kHz - 8 MHz were collected in the same manner as described previously. A frequency of 100 kHz was chosen to calculate the conductivity. Using a linear model for the conductivity-temperature relationship shown in equation 2, a temperature coefficient α was calculated using equation 3

where κ and T were the measured conductance and temperature and κref and Tref were the advertised conductivity at the reference temperature of 25 ◦C, respectively.

As another proof of concept application, Escerichia coli K12 cells were suspended in milli-Q water and different dilutions were analyzed using impedance spectroscopy. A Petri dish was removed from refrigerator stock, and a single colony of E. coli K12 was scraped from a Petri dish, and introduced into a 50 mL Falcon tube containing 25 mL of 1X tryptic soy broth (TSB; BD Bacto). The Falcon tube was inserted into an incubator (37 ◦C) with orbital shaker (150 RPM) for 19 Hours. Subsequently, the Falcon tube was centrifuged at 4700 RPM for 10 min. TSB media was replaced from the Falcon tube with 25 mL of autoclaved milli-Q water and thoroughly mixed. Nine 1.5 mL micro-centrifuge tubes were arranged in linear sequence for dilution series. 1 mL of media containing E. coli K12 was pipetted from undiluted Falcon tube into a first micro-centrifuge tube, and was thoroughly mixed. Next, 100 μL of media was pipetted from first mixture, and combined with 900 μL of milli-Q water into second micro-centrifuge tube creating a 1:101 dilution of E. coli K12 cells to milli-Q water. This procedure was repeated until a dilution of 1:108 (ninth micro-centrifuge tube) from the original was reached. All steps were performed inside a biosafety cabinet to ensure sterile conditions.

To obtain cell counts, 100 μL of the final four dilution mixtures were pipetted onto Petri dishes containing tryptic soy agar (TSA; BD Bacto) and spread using glass spreaders. The Petri dishes were sealed with parafilm and left for 24 hours at room temperature to incubate. Cell concentrations were performed by counting the individual colony-forming units (CFU) established on each plate, multiplying by the level of dilution, and dividing by the amount of media pipetted.

Yang et al performed a similar experiment where Salmonella cells were suspended both water and phosphate-buffered saline (PBS) and the impedance response over a range of frequencies were recorded using interdigitated microelectrodes. It was found that cell concentrations could be distinguished down to 106 CFU/mL and higher in water, while cells suspended in PBS could not be distinguished [31].

3. Results and discussion

3.1. Component characterization

The transmittance of a blank glass slide yielded a value within 1 % of the theoretical transmission of approximately 92 % [32]. Parts printed directly onto glass resulted in transmission values less than that of glass, as seen in figure 4, but still averaged higher than 90 %. These data suggest that the 3D prints are not significantly scattering or absorbing the incident light, as the average transmittance is still within 5 % to that of glass.

The packaged sensor can be seen in figure 3(b) and again in figure 5(a) with the barb adapters and yellow Kapton tape with magnets and tubing attached. Figure 5(b) shows how the relative position of the microbeads to each finger of the impedance sensor and channel wall is well-defined. In addition, the bead diameter is more easily determined which may be of interest with objects of unknown size. Note: The diameter of the used beads has an advertised variation of 50 μm and our measurements with a calibrated optical microscope were within this tolerance. In contrast, in figure 5(c) the relative microbead position and diameters are more challenging to determine.

During testing of the magnetic connectors, the syringe pump compressed the syringe past the advertised guaranteed force of the syringe pump with one or two exceptions. It’s possible the syringe pump is capable of applying more force than advertised, or approximating air as an ideal gas breaks down below 6 atm. In any case, the syringe pump was unable to cause the magnetic adapters to leak by nearly fully compressing 10 mL of air. This was deemed more than adequate for this work.

3.2. Device characterization

After performing the resistance measurements on two gold samples before and after silane treatment, a paired t-test with a double tail p-value of 0.048 and 0.740 was found for sample 1 (pre- and post-treatments) and sample 2 respectively, using the set of ten means. A boxplot showing these data is shown in figure 6(a). The p-values suggest the silane treatment has minimal effect on the resistance of Au used for the sensors in this work. 

The Raman spectra are shown in figure 6(b) with the cured resin spectra shown first followed by the glass and gold surfaces pre- and post-silane treatment and post-printing. All gold and glass substrates look alike regardless of silane treatment or printing and none show the peaks of the cured resin around 3000 cm−1 . This suggests that no resin or other chemicals are left on surfaces.

Impedance spectroscopy measurements were performed to evaluate sensor performance before and after the printing on the sensor. These data are plotted in a Nyquist diagram, which shows the real resistance versus the negative imaginary resistance. The curves of the Nyquist plot overlap in figure 6(c) suggesting that sensor performance is negligibly affected by the printing process.

3.3. Sample applications

The six conductivity solutions can be clearly distinguished in a Nyquist plot in figure 7(a). The experimental cell constant of 0.0832 cm−1 was found by comparing a commercial conductivity meter (Omega, CDS107). Using the linear temperature conductivity model described in equation 2 and equation 3, the conductivity of the various solutions was calculated and plotted in figure 7(b). The error bars show the min-max uncertainty due to temperature uncertainty. Also plotted is the measured conductivity by the commercial meter. The sensor measured conductivity values within

8 % of the meter with the exception of the lowest and highest conductivity solutions which each varied by more than 12 % from the meter. The working range of the sensor is affected by both the cell constant and the linear temperature compensation model.

2.4 x 107 and 2.4 x 108 CFU/mL) of suspended E. coli K12 cells and the Nyquist curves are shown in figure 8. The three dilutions are clearly distinguished in this plot and show that this packaged sensor is capable of distinguishing concentrations of bacterial cells down to 2.4 x 106 CFU/mL. It was found that lower concentrations of cells could not be distinguished, therefore the detection limit for this sensor is 2.4 x 106 CFU/mL for E. coli K12 cells suspended in water.

3.4. Discussion

The described procedure demonstrates how printing on glass can be applied to an arbitrary micro-machined sensor for integrating 3D printing and sensors. The sample applications were chosen to suit the sensors, however similar micro-fabricated sensors could be designed for many other applications. The procedure of build plate modification and silane treatment are compatible with the higher resolution printers and resins described above, and therefore recent advancements of 3D printed microfluidics can be integrated with micro-fabricated sensors in this described manner..

4. Conclusion

In this work, a procedure for direct integration of glass substrate sensing platforms with complex and precise packaging is outlined. The glass substrate is itself a part of the channel and guarantees ideal optical access. Resistance measurements, Raman spectroscopy, and impedance spectra show that sensor properties are unaffected and no resin or chemicals are left on the sensing surface after printing on the sensor. Viability of materials other than Au could be tested for other applications with similar techniques. 

Microbeads were imaged through the glass substrate to show the improved optical properties compared to imaging through a thin printed channel wall using clear resin. As proof of concept applications, a simple impedance-conductivity micro-machined sensor was directly integrated with a 3D printed flow channel with a well-defined sensing area and was shown to work as a conductivity sensor and E. coli K12 dilution detector with a detection limit of 2.4 x 106 CFU/mL. Applying the same methods for device realization, any number of devices can be integrating with a 3D printed structure. The limitations on device design generally are associated with the 3D printer, its resolution and compatible resins. These issues will become less prevalent as the technology in this rapidly advancing field improves and becomes available. Overall, this process will benefit from all advances in 3D printing technologies, becoming an increasingly viable avenue for sensor-packaging integration for bio-sensing.

Acknowledgments

This work was performed in part at the Montana Nanotechnology Facility, a member of the National Nanotechnology Coordinated Infrastructure (NNCI), which is supported by the National Science Foundation (Grant# ECCS-1542210) and funded by Montana State University (MSU). Transmission measurements were performed with the help of C. Bahn from the MSU Chemistry Department. B. Kincaid and G. Foster (MSU machine shop) helped manufacture the build plates. We thank the MSU C. Foreman lab for assistance with the E. coli K12 preparation.

Materials

Rapid Softlithography Using 3D-Printed Molds

Rapid Softlithography Using 3D-Printed Molds

by Sajad Razavi Bazaz, Navid Kashaninejad, Shohreh Azadi, Kamal Patel, Mohsen Asadnia, Dayong Jin and Majid Ebrahimi Warkiani

Abstract: Polydimethylsiloxane (PDMS) is a long-standing material of significant interest in microfluidics due to its unique features. As such, rapid prototyping of PDMS-based microchannels is of great interest. The most prevalent and conventional method for fabrication of PDMS-based microchips relies on softlithography, the main drawback of which is the preparation of a master mold, which is costly and time-consuming. To prevent the attachment of PDMS to the master mold, silanization is necessary, which can be detrimental for cellular studies. Additionally, using coating the mold with a cell-compatible surfactant adds extra preprocessing time. Recent advances in 3D printing have shown great promise in expediting microfabrication. Nevertheless, current 3D printing techniques are sub-optimal for PDMS softlithography. The feasibility of producing master molds suitable for rapid softlithography is demonstrated using a newly developed 3D-printing resin. Moreover, the utility of this technique is showcased for a number of widely used applications, such as concentration gradient generation, particle separation, cell culture (to show biocompatibility of the process), and fluid mixing. This can open new opportunities for biologists and scientists with minimum knowledge of microfabrication to build functional microfluidic devices for their basic and applied research.

Keywords: 3D-printed molds, 3D-printing, microfluidic resin, microfluidics, soft lithography

We kindly thank the researchers at the University of Technology Sydney and Macquarie University for this collaboration, and for sharing the results obtained with their system.

1. Introduction

In recent years, there has been a new surge of interest in 3D printing, which is defined as building successive layers of materials to form a desired object.[1,2] The interest in 3D printing methods is twofold. First, the advent of 3D printing has triggered the creation of numerous intricate designs, whether in micro or macro scale, often implausible through conventional fabrication methods. Second, 3D printing enables quick evaluation of ideated solutions, often within the same day. Feature-wise selection of printing parameters and multistep printing processes enable users to pay extra attention to the tiny details of their objects.[3] In addition, material specifications (e.g., Young modulus or transparency) can be adjusted based on the printing method. It is estimated that the market size of 3D printing will triple in the next half-decade, growing from 7.3 billion dollars in 2017 to 23 billion dollars by 2022.[4] As structures manufactured by 3D printing methods can be in the range of micrometers to centimeters, a new challenge emerges for microfabrication.[5]

The miniaturization of high-cost, resource demanding, and time-consuming lab processes into a high-efficient, multifunctionalized, and integrated microchip has been considered as a revolution across many fields of science.[6] Microfluidics, the commercial name for this revolution, is ubiquitous in fluid mechanics, reagent mixture, cell biology, particle and cell separation, metabolomics and proteomics, forensic, and genetic analysis.[7,8] Microfluidic devices enjoy the proficiency of low reagent consumption, parallelization, portability, integrated several biological assays, small footprint, accurate measurement, and live feedback.[9] Compared to macroscale fluid handling, microfluidics provides end-users with an economical and ready-to-use microchip with faster reaction time and prompt analysis.[10,11]

There is a growing body of literature that recognizes the significance of lithography in the fabrication of PDMS-based microchannels. However, lithography is limited in its ability to fabricate nonstraight microchannels. For instance, for vascular behavior imitation, fabrication of 3D complex vessel branches is mandatory.[12] Moreover, there are major limitations in the fabrication of angular designs, such as a microchannel with a trapezoidal cross-section.[13] Furthermore, nonplanar structures as well as 2D and 3D nanolithography always introduce more complexity to the fabrication process.[14] In addition, advanced equipment and an adroit operator are essential for microfabrication processes, especially when the surface coating of the device is of interest.[15] For these reasons, research groups have tried to provide alternative methods for the fabrication of molds used in softlithography processes.[16] One such alternative is the use of 3D printing technology for the fabrication of softlithography molds. Among all 3D printing methods, stereolithography apparatus (SLA) and digital light processing (DLP) offer great advantages, making them ideal candidates for microfluidics and biomedical applications.[17] However, one of the limitations of 3D printed SLA/DLP master molds for softlithography is the requirement for tedious pretreatments prior to PDMS casting. The pretreatment of the resin is necessary to ensure the complete curing of the PDMS in contact with the resin. Otherwise, the surface of the PDMS replica in contact with the resin cannot be polymerized due to the presence of residual catalyst and monomers, and its transparency would be also compromised.[18] It has been observed that the effects of pretreating the master mold are more significant in channels with smaller feature sizes,[19] and, in the case of relatively larger 3D printed parts, this challenge is not significant.[20] To address this issue, many researchers have proposed various pretreatment protocols to treat the 3D printed master mold before PDMS casting.[18,19,21–24] As one of the first attempts, Comina et al. proposed to cover the 3D printed template with a specialized ink via airbrushing.[21] However, the effectiveness of that method depended largely on the thickness of the ink. Four procedures are commonly used among other proposed postprinted protocols: 1) UV curing; 2) surface cleaning (e.g., ethanol sonification and soaking); 3) preheating; 4) surface silanization. Waheed et al. introduced an efficient yet time-consuming pretreatment protocol for PDMS softlithography.[24] The postprocessing included a 5 min UV treatment followed by 6 h of soaking in an ethanol bath. Following the air plasma treatment for 1 min, the surface of the 3D printed template was silanized by perfluorooctyl triethoxysilane for 3 h.

Nevertheless, there is still no consensus about the optimum protocol for treating 3D printed templates for PDMS casting. In addition, the proposed protocols are time-consuming, laborintensive, and lacking reproducibility. Furthermore, the treatment parameters, such as UV curing time, preheating temperature, and duration, seem to be a function of the feature size; thus, differ from one experiment to another.[24] Also, preheating in particular is a common step in many procedures and often induces high levels of material strain, resulting in the formation of cracks within microstructures.[18,25] Most importantly, surface silanization of the 3D printed templates is essential to ensure the PDMS peels off, correctly. Some silanizing agents such as perfluorooctyl triethoxysilane are cytotoxic and are not suitable for biological applications. Thus, development of a resin suitable for master mold fabrication will reduce all these time-consuming steps.

To address the aforementioned issues, herein, we optimize the use of a new resin developed by Creative CADworks (CCW Master Mold for PDMS devices) (i.e., made of methacrylated oligomers and monomers) for the fabrication of master molds directly by the DLP 3D printing method. We show that the 3D printed templates obtained using this resin can be immediately casted with PDMS without any pretreatment or surface modification. By way of explanation, the process of master mold design to microchip fabrication has been reduced from a time frame of several days (for a conventional softlithography process) to less than 5 h. In order to showcase the functionality of this resin, four different microfluidic devices have been developed. Each device represents a specific application, including separation, micromixing, concentration gradient generation, and cell culturing. The surface of the PDMS replica obtained from the 3D printed mold is also evaluated to investigate the bonding quality of PDMS.

Apparatus Used

Master Mold for PDMS

The CADworks3D Ultra-Series Microfluidic 3D Printer

Ultra 50
3D Printer

Legacy

2. Results and Discussions

2.1. PDMS Characterization

It is well-known that the quality of the PDMS casted on the mold can affect the whole performance of the microfluidic device.[26] Hence, its quality must be analyzed before use. After fabricating the 3D printed molds and removal of any residual resin, PDMS was casted on the master molds. For the sake of comparison, two different molds were fabricated, one with a conventional DLP resin and the other with the newly developed microfluidic resin. The main challenge with conventional DLP resin is that due to the presence of unreacted monomers, complete polymerization of PDMS cannot occur, resulting in the presence of residual material on both the PDMS and the mold, as shown in Figure 1A. The comparison between the mold fabricated via conventional resin and the microfluidic resin reveals that these two molds have identical surface roughness, and the smallest channel height for the fabrication of molds can be achieved with a thickness layer of 30 µm. However, for this thickness layer, the curing time of each layer for the newly developed resin is 6.5 s, which is more than the conventional one which is 1.3–1.5 s; as more time must be devoted to the methacrylated resins to be completely polymerized and cured. All in all, the fabrication time for both molds took less than an hour which is much faster than other methods. Also, the inset in Figure 2A shows the contact angle of the 3D printed molds. The contact angle measurement reveals that both surfaces are hydrophilic; however, the microfluidic resin is slightly more hydrophilic than the conventional one.

By substituting the acrylate components with methacrylated monomers and oligomers (Figure 1B), we are able to create a clean temporary binding site between the PDMS and the 3D printed master mold. To demonstrate this, we applied both of the conventional DLP resin and the newly proposed microfluidic resin to a single design and investigated the boding properties of PDMS. Both molds were subjected to the same experimental procedure.

Figure 1. A) Schematic illustration of how acrylated DLP resins impact the surface finish of casted PDMS pieces. Residual catalysts and monomers present at the interface between the resin and PDMS impede the polymerization of PDMS components, leaving behind residual material. B) Demonstrating the improved performance of methacrylated resin over conventional acrylates in providing a smooth surface finish with no residual material. This is due to a lack of unreacted monomers and oligomers impeding the complete polymerization of PDMS.
Figure 1. A) Schematic illustration of how acrylated DLP resins impact the surface finish of casted PDMS pieces. Residual catalysts and monomers present at the interface between the resin and PDMS impede the polymerization of PDMS components, leaving behind residual material. B) Demonstrating the improved performance of methacrylated resin over conventional acrylates in providing a smooth surface finish with no residual material. This is due to a lack of unreacted monomers and oligomers impeding the complete polymerization of PDMS.

It has been proven that in UV-cured systems, cracks developed as a result of shrinkage forces between and after curing.[27,28] In the methacrylated systems, this shrinkage has an inverse relation to the initial viscosity.[28,29] As the modified resin is more viscous than the conventional ones, the chance of cracks appearing and propagating reduced significantly during the curing process. As such, the mold fabricated via the microfluidic resin has better stability and a very smooth surface compared to those fabricated by conventional resin. As Figure 2A indicates, in the conventional DLP resin, PDMS surfaces in contact with the surface of the resin were not properly cured, and uncured PDMS layers remained on both surfaces. It can be clearly seen that the casted PDMS fails to adopt the pattern of the mold, thoroughly. In addition, during the detachment of PDMS from the mold, PDMS tends to stick to the resin, confirming that the surface of the conventional DLP resin is not appropriate for PDMS casting. By analyzing the materials constituting the conventional DLP resin, it is believed that this problem is related to the chemical composition of the resin. We hypothesized that the remaining catalyst and monomers on the surface of the printed mold disrupt the complete polymerization of a thin layer of PDMS in contact with the mold. This can be clearly seen upon the removal of the PDMS replica from the mold (Figure 2A). As such, the “acrylate group” in the resin’s chemistry is not a suitable choice for PDMS casting; this has urged different scientists to explore time-consuming strategies for the surface treatment of DLP printed molds. Through extensive research conducted by Creative CADworks, a new resin which contains methacrylated monomers and oligomers has been developed. Casted PDMS does not react with the methacrylated monomers because the surface of the mold is free of residual monomer units that may impede PDMS polymerization. As Figure 2B illustrates, once a blade cuts through the PDMS layer down to the mold, the PDMS replica detaches easily. The operation of each device and the quality of bonding were also analyzed for a wide range of flow rates (to check the simulations results of surface roughness and bonding quality, see Section 2.2) with the experimental setup shown in Figure 2C. The results, as shown in Figure 2D, confirmed that there was no leakage observed between flow rates ranging from 0.1 to 5 mL min−1, which indicates that the proposed method for fabricating PDMS-based microdevice is an ideal candidate for a variety of applications.

Figure 2. PDMS casting process in A) conventional DLP resin and B) microfluidic resin. The insets depict the contact angles on the surface of molds. In conventional resin, PDMS in touch with the surface of the mold cannot provide a temporary bonding, and the surface of the PDMS cannot replicate the pattern used in resin. In microfluidic resin, as soon as the blade reaches the surface of the mold, PDMS start to detach from the surface, and it can easily peel-off. The mold after PDMS casting in microfluidic resin clarifies that there is not any residual of PDMS on its surface, while in conventional DLP resin, residuals are on the surface. C) Experimental setup used in these series of experiments is illustrated. D) No leakage was seen during the experiments after bonding of PDMS by plasma surface treatment method.
Figure 2. PDMS casting process in A) conventional DLP resin and B) microfluidic resin. The insets depict the contact angles on the surface of molds. In conventional resin, PDMS in touch with the surface of the mold cannot provide a temporary bonding, and the surface of the PDMS cannot replicate the pattern used in resin. In microfluidic resin, as soon as the blade reaches the surface of the mold, PDMS start to detach from the surface, and it can easily peel-off. The mold after PDMS casting in microfluidic resin clarifies that there is not any residual of PDMS on its surface, while in conventional DLP resin, residuals are on the surface. C) Experimental setup used in these series of experiments is illustrated. D) No leakage was seen during the experiments after bonding of PDMS by plasma surface treatment method.

2.2. Simulation Studies of Surface Characterization

Here, the effects of surface roughness on the velocity and shear rate distribution along the length of microchannel were investigated through simulation study by COMSOL 5.3a. For a smooth surface, Sa was set as 0.3 µm, and for a rough surface, Sa was assigned to be 1 µm. Different flow rates of 0.1, 1, 1.7, and 3 mL min−1 were tested to investigate the shear rates present in the devices. Figure 3A shows velocity and shear rate distribution along the length of the smooth microchannel (Sa = 0.3 µm). The two insets (Figure 3AI,AII) depict shear rate distribution across the bottom surface of the microchannel at flow rates of 0.1 and 3 mL min−1; and by increasing the flow rate from 0.1 to 3 mL min−1, the order of the shear rate increased 100 times. Furthermore, the shear rate distribution illustrates that in the middle of the microchannel, due to the high shear rate, there is a higher probability for the quality of surface bonding to be disrupted than at the edge of the microchannel. Moreover, shear rate distribution 50 µm from the inlet was investigated at heights of 2, 5, 10, and 15 µm (half of the channel height) from the bottom surface for four flow rates of 0.1, 1, 1.7, and 3 mL min−1 (Figure 3AIII–AVI). The trend observed illustrates that the shear rate is focused halfway across the width of the channel at the height of 2 µm; as the height increases, the focus is drawn away from the center of the channel.

Figure 3. Velocity and shear rate distribution along the length of microchannel for A) Sa = 0.3 µm and B) Sa = 1 µm. Part I and II of each section (i.e., A and B) stand for the shear rate distribution at the bottom of the microchannel for velocity of 0.1 and 3 mL min−1 (black arrows are first principal curvature of surface). In the smooth channel, the peak of shear rate focuses at the center of the microchannel, where, in the other one, it relocates to the edges of microchannel. Shear shear distribution along the width of microchannel at 2, 5, 10, and 15 µm for velocities of 0.1, 1, 1.7, and 3 mL min−1 are illustrated by parts III to VI, respectively. It shows that in rough microchannel shear rate is uneven.
Figure 3. Velocity and shear rate distribution along the length of microchannel for A) Sa = 0.3 µm and B) Sa = 1 µm. Part I and II of each section (i.e., A and B) stand for the shear rate distribution at the bottom of the microchannel for velocity of 0.1 and 3 mL min−1 (black arrows are first principal curvature of surface). In the smooth channel, the peak of shear rate focuses at the center of the microchannel, where, in the other one, it relocates to the edges of microchannel. Shear shear distribution along the width of microchannel at 2, 5, 10, and 15 µm for velocities of 0.1, 1, 1.7, and 3 mL min−1 are illustrated by parts III to VI, respectively. It shows that in rough microchannel shear rate is uneven.

For the rough channel, although the applied flow rates were the same as the smooth channel, the shear rate distribution was noticeably greater. There is more variation in the bottom surface of the microchannel, (identified by the black arrow) when Sa = 1 µm compared to 0.3 µm. The bottom layer of the shear rate distribution also illustrates that the shear rate focuses more on the edges of the microchannel rather than in the middle (compared to the smooth surface). Thus, the probability of bonding disruption will be relocated to the edge of the channel instead of the middle of the channel. Figure 3BIII–BVI show the flow rates of 0.1, 1, 1.7, and 3 mL min−1 for Sa = 1 µm at a point 80 µm after the inlet. These figures demonstrate that the shear rate distribution is uneven along the width of the microchannel. Also, the shear rate values for Sa = 1 µm are higher than those for Sa = 0.3 µm for all heights and all magnitudes of velocity. Thus, surface roughness in microfluidic devices must be small enough so as to not impact upon the performance of the device, and the bonding quality as well as measurement performed within a microchannel were not influenced by the surface roughness of the microchannel.

2.3. Microfluidic Devices for Liquid Handling

Particle sorting and separation have become important processes within diagnostics and biological sample handling.[30] The unique properties of fluids at the microscale can be exploited to provide a perfect platform for handling fluid samples. For instance, fluid inertia is often used for focusing randomly dispersed particles into a particular location for the aim of collection or separation.[31,32] Spiral microchannels require relatively high flow rates which needs strong permanent bonding. In order to achieve strong bonding, the surface of PDMS layers must be ultrasmooth to facilitate plasma bonding of the PDMS and withstand the high shear stress generated by the input velocity.

Figure 4A shows the whole-chip layout of a spiral microchannel used in this study. Surface characterization depicts that the Sa is around 0.3 while Ra is approximately 0.2. As Ra is evaluated randomly in a line, it is reasonable that its value be less than that of Sa which covers the whole selected area. The function of the spiral microchip was examined with 15 µm fluorescent particles to verify the bonding and blocking of the microchannel. Flow rates from 0.5 to 3 mL min−1 (with an increment of 0.5 mL min−1) were tested to examine the bonding between the microchannel and its base, as shown in Figure 4B. It was illustrated that the flow behavior for these particles was the same as those reported in literature, where flow rates below 1.5 mL min−1 dispersed particles at the inner wall. However, at flow rates more than 1.7 mL min−1 , particles were focused at the outer wall and could be easily isolated for further use.[33]

Figure 4. A) Whole-chip bright-field image of the spiral microchip. Ra, Sa, and height profile are identified in the figure. B) Experimental observation of 15 µm fluorescent beads at various flow rates from 0.5 to 3 mL min−1 . C) Experimental observation of micromixer along the length of the microchannel with its corresponding values of Sa, Ra, and height profile. The values of Sa reveal that PDMS microchannels from microfluidic resin are proper fluidhandling applications.
Figure 4. A) Whole-chip bright-field image of the spiral microchip. Ra, Sa, and height profile are identified in the figure. B) Experimental observation of 15 µm fluorescent beads at various flow rates from 0.5 to 3 mL min−1 . C) Experimental observation of micromixer along the length of the microchannel with its corresponding values of Sa, Ra, and height profile. The values of Sa reveal that PDMS microchannels from microfluidic resin are proper fluidhandling applications.

Micromixers have become an essential tool in the preliminary stages of many lab-on-a-chip processes. Previously, by gaining the efficiency of proximity field nanopatterning and 3D nanolithography, Jeon et al. proposed a micromixer by implanting 3D nanostructures within the channel to enhance mixing efficiency, especially at low Re where diffusion mixing is dominant.[34] It has been proven that the combination of mixing units in micromixers improves the mixing efficiency.[35] As such, two different planar mixing units (without obstacles) were selected and connected to form a hybrid micromixer, as depicted in Figure 4C. The results of this micromixer design illustrated the efficient mixing of two fluids to give a high mixing efficiency suitable for many applications. Moreover, height profile of the channel is similar to the input CAD file. The values of Ra and Sa for this micromixer were measured to be 0.248 and 0.596, respectively. As the flow regime in microfluidic mixers usually exists at a Re of less than 100,[36] indicating laminar flow, the surface roughness does not adversely affect the function of the device.

Microfluidic devices can be integrated to act as modular components of a larger process. A decrease in the turnover time between designs as well as increased design flexibility makes 3D printing a perfect candidate for the future modularization of microfluidic devices.[37,38]

2.4. Biological Applications

In vitro cell culture platforms play a crucial role in cell biology, cancer research, regenerative medicine, pharmacy, and biotechnology. Although 2D cell culture in planar dishes is still widely used, this oversimplified model fails to mimic the actual cellular microenvironment. Alternatively, 3D cell culture platforms (mostly in the form of multicellular spheroids) are far more realistic models, which can better mimic in vivo responses.[39] However, these static 3D systems are still sub-optimal and lack many of the critical features essential to a complex tissue microenvironment. Additionally, these systems cannot precisely control the chemical and nutrient concentration gradients over time and space. Furthermore, the oxygen tension and shear stress experienced by the cells are different from in vivo conditions.[40] To address these shortcomings, microfluidic 2D and 3D cell culture platforms have emerged recently, progressing along with the rapid advances in microfabrication techniques.[41] Such platforms offer several advantages to engineering a physiologically relevant biomimetic tissue.

Here, we chose a pear-shaped microchamber similar to the design proposed by Chong et al.[42] The authors used the pearshaped design to minimize the shear stress during continuous perfusion. To fabricate the arrays of the microchambers, Liu et al. used standard dry etching on a silicon substrate followed by PDMS softlithography. The dimensions and characteristics of the 3D printed microchamber are shown in Figure 5A. The total printing time starting from the initial design to the final product took only 45 min. MCF-7 cells with a concentration of 106 cells mL−1 in culture media (Roswell Park Memorial Institute (RPMI) 1640 with 10% fetal bovine serum (FBS) and 1% streptomycin–penicillin) were introduced into PDMS microchamber. The device was incubated for 24 h at 37 °C with 5% CO2. To evaluate the cell viability in the PDMS microchamber, live/dead cell double staining was performed. As shown in Figure 5B,C, more than 98% of the cells remained viable in the microchamber 24 h after the initial cell seeding. This confirms that no cytotoxic residual material had been left on the PDMS from casting on the 3D printed resin. Also, in cell culture platforms, flow rates exist in the order of µL min−1,[43] and the values of Ra and Sa, as shown in Figure 5A, indicate that the device is functional within its flow regime. Therefore, it can be concluded that the newly developed resin for 3D printing master molds is suitable for cell culture applications and does not compromise cellular viability. Currently, lung-on-a-chip studies using 3D printed microfluidic resin molds are under investigation in our group; these studies demonstrate long-term cell viability (more than a week).

Figure 5. A) Whole-chip image of the cell culture device with its related Sa, Ra, and height profile. B) Live and C) dead images of the cells after 24 h incubation, which show that cell viability in these devices are noticeable, and total numbers of dead cells are rare. D) Concentration gradient profile of two food colors of red and green. The results reveal that the newly developed microfluidic resin is suitable for cell culture applications.
Figure 5. A) Whole-chip image of the cell culture device with its related Sa, Ra, and height profile. B) Live and C) dead images of the cells after 24 h incubation, which show that cell viability in these devices are noticeable, and total numbers of dead cells are rare. D) Concentration gradient profile of two food colors of red and green. The results reveal that the newly developed microfluidic resin is suitable for cell culture applications.

The gradient of biomolecules plays a crucial in controlling various biological activities, including cell proliferation, wound healing, and immune response. One of the most popular types of CGGs that produces discontinuous concentrations is the tree-like CGG. This type of CGG is based on the fact that one can divide and mix the flow through bifurcations and pressure differences downstream. This type of CGG is usually used for cancer cell cultures, as these CGGs transfer more oxygen and nutrients to cells as they develop a convective mass flux. Among various tree-like CGGs proposed in the literature, we chose the S-shaped CGG design developed by Hu et al.[44] The authors used micromilling to fabricate the CGG on a polymethylmethacrylate substrate. Here, we developed the same structure in PDMS using softlithography based master mold fabrication from our new microfluidic resin. Figure 4D shows the characteristics of the fabricated CGG. The device has two inlets and six outlets to produce six different concentration ranges. To examine the performance of the device, we used two colors of food dyes (please refer to the Supporting Information for dye preparation protocol). The concentration profile of the fabricated CGG is illustrated in Figure 5D, which is similar to those reported by the literature.[44] Since the velocity in CGG devices is small,[45] surface roughness cannot impose problems on the binding of PDMS. For printing of planar structures, 3D printing can be performed with higher slice thickness, as a result of which, printing time will be reduced.

In summary, the microfluidic resin for 3D printing is an ideal candidate for fabricating different bio-microfluidic devices and can replace all cost-intensive and time-consuming fabrication methods.

3. Conclusion

In this study, we introduced a microfluidic resin for direct fabrication of master molds for PDMS softlithography, which can substitute other time-consuming master mold fabrication methods. Conventionally, the main components of SLA/DLP resins are acrylated monomers and oligomers. These materials cannot provide a temporary attachment to PDMS without leaving uncured PDMS on the surface of the mold, indicating that the PDMS cannot replicate the mold pattern. In the proposed master mold microfluidic resin, methacrylated monomers and oligomers have been used to facilitate PDMS casting, the proof of which was illustrated by fabrication of four benchmark microfluidic devices, including separator, micromixer, cell culture device, and a concentration gradient generator. In addition, the effects of velocity and shear rate distribution on the total performance of the microfluidic device were investigated numerically. It was shown that the surface roughness has to be small enough so as to not create extra shear stress endangering PDMS bonding. As the fabricated devices were tested in wide ranges of Re, we showed that there was not any leakage in these microfluidic devices. The height profile also confirmed that there was not any major discrepancy between the CAD geometry and the fabricated part. The results of the spiral microchannel for flow rates from 0.5 to 3 mL min−1 illustrated that the behavior of particles in spiral microchannel was in line with those reported in the literature, and the microchip could withstand high flow rates. The characterization of the micromixer also demonstrated that the proposed microfluidic resin was able to fabricate microchannels with different geometries, and the mixing result was appealing so that two tested color dyes mixed completely. In the conventional softlithography process, silanization is necessary to prevent the attachment of PDMS to the master mold, which can be detrimental for cellular studies. The 3D printed mold obtained from the microfluidic resin proposed here does not require any silanization, and the cellular studies in the PDMS-based cell culture device confirmed the biocompatibility of the resin. The 3D printed CGG device produced a stable gradient profile, implying the application of such a versatile 3D printing technique for effective drug delivery. As PDMS-based microchannels are ubiquitous in microfluidic devices, the present study can be considered as a milestone in the microfluidic field which can reduce the brainstorming-to-production from a time frame of several days (including the time required for conventional master mold fabrication and post-treatment) to less than 5 h (with the new proposed microfluidic resin).

Apparatus Used

Master Mold for PDMS

The CADworks3D Ultra-Series Microfluidic 3D Printer

Ultra 50
3D Printer

Legacy

4. Experimental Section

Resin: As SLA/DLP printing process has risen in popularity, concern over its compatibility with PDMS is now an issue. The commercial resins used for DLP 3D printing of microfluidic devices were acquired from Creative CADworks company are BV-003 and BV-007 (manufactured by MiiCraft, Taiwan), which have been broadly used in the literature[46–48] (please refer to the Supporting Information for a detailed description of these two resins). However, these resins proved to be not effective for PDMS casting. As previously mentioned, although certain surface treatments for 3D printed molds (prior to PDMS casting) have been trialed, all are either time-consuming, nonreplicable, or not effective. These two resins are composed of acrylated monomers and oligomers. However, the required surface treatment for PDMS casting impedes their further applications in microfluidic devices. Thus, methacrylated monomers and oligomers were substituted to form a microfluidic resin, which is suitable for direct PDMS casting without any post-treatment. In conventional DLP resins, COCHCH2 exists in their functional groups. These components are not proper for the PDMS casting (i.e., incomplete cure of PDMS), and several groups tried to come up with a surface treatment strategy to mitigate this issue.[18] This problem is attributed to the acrylate groups, resulting in the utilization of methacrylated monomers and oligomers instead of them. Indeed, hydrogen (H) in the chemical formulation of acrylate components was replaced by methyl (CH3) to form the COCCH2CH3 group. The resultant resin possesses a viscosity in the range of 175–230 cps.

The polymer network of the methacrylate composites was shaped by the so-called process of “free-radical addition polymerization” of the corresponding methacrylate monomers. The process of polymerization happens in three stages, which are initiation, propagation, and termination. In this process, usually volume shrinkage is observed as a result of Van der Waals volume or the free volume reduction.[49] This volume reduction can be minimized by either adding the prepolymerized resins to the monomer resins, utilizing methacrylate monomers with high molecular mass, or increasing the percentage of inorganic filler. These monomers modify the final surface of the resin and eliminate the uncured layer in contact with the PDMS, making it appropriate for PDMS casting.[50] The exact formulations and chemical compositions of the developed microfluidic resin are proprietary to Creative CADworks.

3D Printer Specifications, Printing Parameters, and PDMS Casting: In this study, to create the molds, a MiiCraft Ultra 50 3D printer (MiiCraft, Hsinchu, Taiwan) was used, which has a printing area of 57 × 32 × 120 mm3 and XY resolution of 30 µm. The UV wavelength used in this device is 385–405 nm, which projects from the bottom of the resin bath filled with microfluidic resin. The operating temperature is 10 to 30 °C, and the operating humidity is 40% to 60%. The desired geometries were drawn in Solidworks 2016, a commercial CAD/CAE software, and then exported with the STL file format suitable for 3D printers. The STL file is imported into the Miicraft software (MiiCraft 125, Version 4.01, MiiCraft Inc), a software for preprocessing of design models. The imported file must be sliced to shape the desired geometry. The slicing in Z direction can be adjusted from 5 to 200 µm (with an increment of 5 µm). Reducing the thickness layer increased the final quality of the product. Since the modified resin has a high viscosity, the curing time of each layer is a challenging factor. In addition, the base and buffer layers must be carefully adjusted to allow the part to adhere to the picker without falling. When selecting a slice thickness of 10 µm for smaller features, it was better to set the curing time for each layer between 5 and 6 s. For slice thicknesses of 30 and 50 µm, the optimum curing times were found to be 6.5 and 9.5 s, respectively. The base layer is the layer that accounts for the bonding of the part to the picker. The curing time for the base layer was set to 60 s. The buffer layer was used to reduce the curing time between the base layer and subsequent part layers. As the UV light cures each layer, the Z-axis stepper motor displaced the sample one slice upward, before curing the next layer. This process continued until the whole geometry was printed. Once printed parts were removed from the picker, they were rinsed thoroughly with isopropanol. Next, an air nozzle was used to remove residual resin from the edges and in between extremely fine features. Eventually, the mold was postcured by exposing each part to the UV light in a curing chamber with a wavelength of 405 ± 5 nm. Upon fabrication of master molds, the PDMS prepolymer and the curing agent (Sylgard 184 from Dow Corning, MI, USA) were mixed in the ratio (W/W) of 10:1. This process was followed by degassing in a vacuum chamber for 15 min and pouring the liquid PDMS onto the 3D printed microfluidic mold without any surface treatment process. Afterward, it was kept in an oven to complete the curing of PDMS. Subsequently, the cured PDMS was peeled off, and the inlet and outlet holes were punched. The PDMS-based microchannel was then bonded onto either a glass slide or another PDMS substrate by plasma activation to form a closed channel. The schematic illustration of microchip fabrication based on the proposed resin is illustrated in Figure 6.

Figure 6. The workflow of the master mold preparation by DLP/SLA 3D printing method and microfluidic resin. A) The desired master mold is drawn. The beauty of microfluidic devices is that they require neither intricate geometries nor professional CAD drawer. Thus, the CAD drawing process will not take a long time. B) The design is then printed using a DLP/SLA 3D printer, and the residuals are removed from the surface of the mold. C) Afterward, PDMS is poured in the master mold, and D) in the final stage, PDMS is peeled-off, bonded to a glass or PDMS layer, and the finalization followed by the installation of inlets and outlets.
Figure 6. The workflow of the master mold preparation by DLP/SLA 3D printing method and microfluidic resin. A) The desired master mold is drawn. The beauty of microfluidic devices is that they require neither intricate geometries nor professional CAD drawer. Thus, the CAD drawing process will not take a long time. B) The design is then printed using a DLP/SLA 3D printer, and the residuals are removed from the surface of the mold. C) Afterward, PDMS is poured in the master mold, and D) in the final stage, PDMS is peeled-off, bonded to a glass or PDMS layer, and the finalization followed by the installation of inlets and outlets.

Benchmark Microfluidic Devices: In order to investigate the microchips fabricated via the 3D printed microfluidic mold, four benchmark
devices were tested. Generally, microfluidic devices are classified into two categories, those for liquid-handling and those for biological application.[51] To showcase liquid handling using the proposed 3D printing resin, a spiral microchip for separation and a micromixer for mixing two fluids were fabricated.

It has been shown that spiral microchannels with a trapezoidal cross-section are useful in particle/cell separation for a wide range of flow rates.[52] However, the fabrication of the mold which was mainly conducted by micromilling is a challenging process and not suitable for fabrication of complex cross-sections. By testing this device (please refer to the Supporting Information for sample preparation), the feasibility of fabricating a 3D-direct-printed spiral mold with a trapezoidal cross-section was evaluated, and the surface profile of the microchip and the bonding quality were assessed.

Mixing is an essential step in most chemical processes, and micromixer is an integral part of micro total analysis systems (µTAS). As such, the feasibility of producing planar micromixers has been showcased with a combination of two different mixing units adopted from Hossain and Kim[53] and Bhopte et al.[54] using the aforementioned technique (please refer to the Supporting Information for dye preparation). Finally, a specific design for cell culturing and concentration gradient generation for preparation of a drug with different dosages were selected. The cell culture device was selected to investigate the biocompatibility of 3D printed devices for cell culture applications (please refer to the Supporting Information for cell viability assay). The schematics of these devices with their specific dimensions are drawn in Figure 7.

Figure 7. Schematic illustration of certain microfluidic devices. Generally, microfluidic devices are divided into two categories of liquid handling and biological applications. Four benchmark devices for A) particle/cell separation, B) a specific well for cell culture, C) sample mixing, and D) a concentration gradient generator with their related dimensions are selected and illustrated.
Figure 7. Schematic illustration of certain microfluidic devices. Generally, microfluidic devices are divided into two categories of liquid handling and biological applications. Four benchmark devices for A) particle/cell separation, B) a specific well for cell culture, C) sample mixing, and D) a concentration gradient generator with their related dimensions are selected and illustrated.

Surface Characterization: Surface characterizations of the 3D printed mold and PDMS were analyzed using 3D laser microscopy (Olympus LEXT OLS5000); to this end, an LMPLFLN 20× LEXT objective lens (Olympus) was selected. Arithmetic mean deviation (Ra), the arithmetic mean of absolute ordinate Z (x,y) documented along a sampling length, and arithmetical mean height (Sa), the arithmetic mean of the absolute ordinate Z (x,y) documented along an evaluation area were chosen to evaluate the surface characterization of the samples. In order to investigate the velocity profile and shear stress along the length of the microchannel with a rough-embedded surface, COMSOL Multiphysics 5.3a, a commercial software based on the finite element method, was used. By applying the parametric surface function within COMSOL, two different Sa values (0.3 (attributed to the measured surface roughness of the spiral microchannel) and 1 µm) were evaluated. To apply roughness on the bottom of the channel, Equation (1) was used

where x and y are spatial coordinates, N and M are spatial frequency resolutions. The spectral exponent is controlled by β, and g(m,n)
and ϕ(m,n) are zero mean Gaussian and uniform (in the interval between −π/2 and π/2) random functions, respectively. In this study, the values of M and N were set to 40, and β was set as 2. Thereafter, f(x,y) was scaled in the Z direction to get the desired value of surface roughness.[55] Based on Equation (2), to identify the surface roughness, the amplitude parameter of Sa was used

where the mean-plane area is identified by A. A microchannel with dimensions 400 × 50 × 30 µm3 was considered, and the rough surface was applied at the bottom of the channel. In the simulations, flow was considered to be steady-state, incompressible, and Newtonian with the same properties as water. Uniform velocity was applied to the inlets, zero static pressure was assigned to the outlet, and all other walls were considered to be no-slip boundary condition.

Supplementary Materials

References

  1. Yenilmez, F. Ghaderinezhad, S. Katebifar, M. Messina, A. Khademhosseini, S. Tasoglu, Biofabrication 2016, 8, 022001.
  2. B. C. Gross, J. L. Erkal, S. Y. Lockwood, C. Chen, D. M. Spence, Anal. Chem. 2014, 86, 3240.
  3. S. Waheed, J. M. Cabot, N. P. Macdonald, T. Lewis, R. M. Guijt, B. Paull, M. C. Breadmore, Lab Chip 2016, 16, 1993.
  4. I. Wagner, Spending on 3D printing worldwide in 2019 and 2022 (in billion U.S. dollars), https://www.statista.com/statistics/590113/ worldwide-market-for-3d-printing/ (accessed: August 2018).
  5. A. I. Shallan, P. Smejkal, M. Corban, R. M. Guijt, M. C. Breadmore, Anal. Chem. 2014, 86, 3124.
  6. C. M. B. Ho, S. H. Ng, K. H. H. Li, Y.-J. Yoon, Lab Chip 2015, 15, 3627.
  7. A. Lashkaripour, A. A. Mehrizi, M. Goharimanesh, M. Rasouli, S. R. Bazaz, J. Mech. Med. Biol. 2018,18, 1850002.
  8. A. Lashkaripour, C. Rodriguez, L. Ortiz, D. Densmore, Lab Chip 2019, 19, 1041.
  9. M. Mollajan, S. R. Bazaz, A. A. Mehrizi, J. Appl. Fluid Mech. 2018, 11, 21.
  10. M. Rasouli, A. A. Mehrizi, M. Goharimanesh, A. Lashkaripour, S. R. Bazaz, Chem. Eng. Process. 2018, 132, 175
  11. A. Lashkaripour, M. Goharimanesh, A. A. Mehrizi, D. Densmore, Microelectron. J. 2018, 78, 73.
  12. P. F. Costa, H. J. Albers, J. E. Linssen, H. H. Middelkamp, L. Van Der Hout, R. Passier, A. Van Den Berg, J. Malda, A. D. Van Der Meer, Lab Chip 2017, 17, 2785.
  13. T. Kwon, H. Prentice, J. De Oliveira, N. Madziva, M. E. Warkiani, J.-F. P. Hamel, J. Han, Sci. Rep. 2017, 7, 6703.
  14. J. Park, K. I. Kim, K. Kim, D. C. Kim, D. Cho, J. H. Lee, S. Jeon, Adv. Mater. 2015, 27, 8000.
  15. Z. Mahmoodi, J. Mohammadnejad, S. R. Bazaz, A. A. Mehrizi, M. A. Ghiass, M. Saidijam, R. Dinarvand, M. E. Warkiani, M. Soleimani, Drug Delivery Transl. Res. 2019, 9, 707.
  16. M. A. Raoufi, A. Mashhadian, H. Niazmand, M. Asadnia, A. Razmjou, M. E. Warkiani, Biomicrofluidics 2019, 13, 034103.
  17. N. P. Macdonald, J. M. Cabot, P. Smejkal, R. M. Guijt, B. Paull, M. C. Breadmore, Anal. Chem. 2017, 89, 3858.
  18. H. N. Chan, Y. Chen, Y. Shu, Y. Chen, Q. Tian, H. Wu, Microfluid. Nanofluid. 2015, 19, 9.
  19. T. Dinh, H.-P. Phan, N. Kashaninejad, T.-K. Nguyen, D. V. Dao, N.-T. Nguyen, Adv. Mater. Interfaces 2018, 5, 1800764.
  20. K.-i. Kamei, Y. Mashimo, Y. Koyama, C. Fockenberg, M. Nakashima, M. Nakajima, J. Li, Y. Chen, Biomed. Microdevices 2015, 17, 36.
  21. G. Comina, A. Suska, D. Filippini, Lab Chip 2014, 14, 424.
  22. B. Parker, R. Samanipour, A. Ahmadi, K. Kim, IET Micro Nano Lett. 2016, 11, 41.
  23. P. H. King, G. Jones, H. Morgan, M. R. R. de Planque, K.-P. Zauner, Lab Chip 2014, 14, 722.
  24. S. Waheed, J. M. Cabot, N. P. Macdonald, U. Kalsoom, S. Farajikhah, P. C. Innis, P. N. Nesterenko, T. W. Lewis, M. C. Breadmore, B. Paull, Sci. Rep. 2017, 7, 15109.
  25. D. Karalekas, A. Aggelopoulos, J. Mater. Process. Technol. 2003, 136, 146.
  26. X. Ye, H. Liu, Y. Ding, H. Li, B. Lu, Microelectron. Eng. 2009, 86, 310.
  27. V. S. Voet, T. Strating, G. H. Schnelting, P. Dijkstra, M. Tietema, J. Xu, A. J. Woortman, K. Loos, J. Jager, R. Folkersma, ACS Omega 2018, 3, 1403.
  28. C. Charton, V. Falk, P. Marchal, F. Pla, P. Colon, Dent. Mater. 2007, 23, 1447.
  29. A. Ellakwa, N. Cho, I. B. Lee, Dent. Mater. 2007, 23, 1229.
  30. A. Tay, A. Pavesi, S. R. Yazdi, C. T. Lim, M. E. Warkiani, Biotechnol. Adv. 2016, 34, 404.
  31. A. Kulasinghe, T. H. P. Tran, T. Blick, K. O’Byrne, E. W. Thompson, M. E. Warkiani, C. Nelson, L. Kenny, C. Punyadeera, Sci. Rep. 2017, 7, 42517.
  32. M. Rafeie, J. Zhang, M. Asadnia, W. Li, M. E. Warkiani, Lab Chip 2016, 16, 2791.
  33. M. E. Warkiani, G. Guan, K. B. Luan, W. C. Lee, A. A. Bhagat, P. K. Chaudhuri, D. S. Tan, W. T. Lim, S. C. Lee, P. C. Chen, C. T. Lim, J. Han, Lab Chip 2014, 14, 128.
  34. S. Jeon, V. Malyarchuk, J. O. White, J. A. Rogers, Nano Lett. 2005, 5, 1351.
  35. S. R. Bazaz, A. A. Mehrizi, S. Ghorbani, S. Vasilescu, M. Asadnia, M. E. Warkiani, RSC Adv. 2018, 8, 33103
  36. N.-T. Nguyen, Z. Wu, J. Micromech. Microeng. 2005, 15, R1.
  37. A. K. Au, N. Bhattacharjee, L. F. Horowitz, T. C. Chang, A. Folch, Lab Chip 2015, 15, 1934.
  38. N. Bhattacharjee, A. Urrios, S. Kang, A. Folch, Lab Chip 2016, 16, 1720.
  39. Z. Koledova, 3D Cell Culture: Methods and Protocols 2017, p. 1.
  40. N. Kashaninejad, M. J. A. Shiddiky, N.-T. Nguyen, Adv. Biosyst. 2018, 2, 1700197.
  41. N. Kashaninejad, M. R. Nikmaneshi, H. Moghadas, A. Kiyoumarsi Oskouei, M. Rismanian, M. Barisam, M. S. Saidi, B. Firoozabadi, Micromachines 2016, 7, 130.
  42. L. Chong, W. Lei, X. Zheng, L. Jingmin, D. Xiping, W. Qi, C. Li, J. Micromech. Microeng. 2012, 22, 065008.
  43. M. Ni, W. H. Tong, D. Choudhury, N. A. A. Rahim, C. Iliescu, H. Yu, Int. J. Mol. Sci. 2009, 10, 5411.
  44. Z. Hu, X. Chen, L. Wang, Chem. Eng. Technol. 2018, 41, 489.
  45. A. G. Toh, Z. Wang, C. Yang, N.-T. Nguyen, Microfluid. Nanofluid. 2014, 16, 1.
  46. ] Y.-J. Park, T. Yu, S.-J. Yim, D. You, D.-P. Kim, Lab Chip 2018, 18, 1250.
  47. E. Mattio, F. Robert-Peillard, L. Vassalo, C. Branger, A. Margaillan, C. Brach-Papa, J. Knoery, J.-L. Boudenne, B. Coulomb, Talanta 2018, 183, 201.
  48. C.-K. Su, W.-C. Chen, Microchim. Acta 2018, 185, 1.
  49. J. V. Crivello, E. Reichmanis, Chem. Mater. 2014, 26, 533.
  50. R. Sakaguchi, J. Powers, Craig’s Restorative Dental Materials, 13th ed., Mosby, Saint Louis 2012, p.161.
  51. N.-T. Nguyen, M. Hejazian, C. H. Ooi, N. Kashaninejad, Micromachines 2017, 8, 186.
  52. M. R. Condina, B. A. Dilmetz, S. R. Bazaz, J. Meneses, M. E. Warkiani, P. Hoffmann, Lab Chip 2019, 19, 1961.
  53. S. Hossain, K.-Y. Kim, Micromachines 2014, 5, 913.
  54. S. Bhopte, B. Sammakia, B. Murray, presented at 2010 12th IEEE Intersociety Conference on Thermal and Thermomechanical Phenomena in Electronic Systems (ITherm), Las Vegas, Nevada, USA June 2010.
  55. M. Villegas, Z. Cetinic, A. Shakeri, T. F. Didar, Anal. Chim. Acta 2018, 1000, 248.

Quantifying EpCAM heterogeneity of circulation-tumor-cells (CTCs) from small cell lung cancer (SCLC) patients

Quantifying EpCAM heterogeneity of circulation-tumor-cells (CTCs) from small cell lung cancer (SCLC) patients.

H.Sorotsky, M.Aparanthi, D.Z.Wang, F.McFadden, S.N.Popescu, R.M.Mohamadi, M.Pereira, J.Weiss, D.Patel, S.Majeed, M.Cabanero, A.G.Sacher, P.A.Bradbury, N.B.Leighl, F.A.Shepherd, M.S.Tsao, G.Lui, S.O.Kelly, B.H.Lok

Objectives: To investigate the effect of pazopanib on different CTCs subpopulations in patients with recurrent SCLC and evaluate their clinical relevance.

We kindly thank the researchers at University of Toronto for this collaboration, and for sharing the results obtained with their system.

Methods

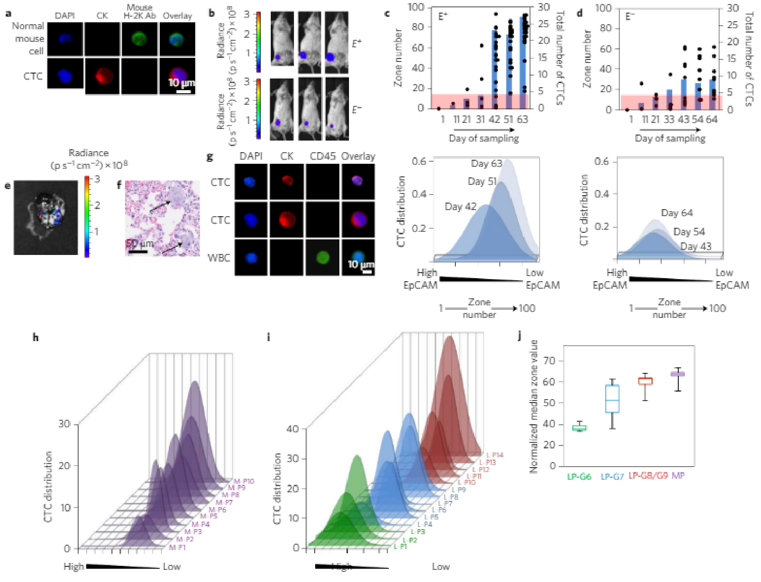
Methods: Blood samples from 20 SCLC pts were processed through the MagRC platform. Magnetic nanoparticles conjugated with anti-EpCAM antibodies were incubated with whole blood samples then introduced into the MagRC device where CTCs are sorted by differently sized nickel micromagnets within microfluidic channels. Captured CTCs are ranked into 8 zones that correlate with EpCAM expression levels (zone 1 = highest to 8 = lowest). For 8 pts, all samples were processed at a 1mL/hr flow rate (fr), and for 12 pts, a 0.5mL/hr fr was also studied; 66% of all chips were processed at a 1ml/hr fr and 34% at a 0.5ml/hr fr. The average zone for each chip was compared to the flow rate, age, and stage (extensive-stage (ES) vs limited-stage (LS)). The differences were tested using the Wald test within the linear mixed effects model.

Materials

Master Mold Resin

Results

Before treatment, CTCs could be detected in 50% of patients by CellSearch; phenotypic characterization of CTCs demonstrated that 50%, 46.6% and 27.6% of patients had CD45-/TTF1+, CD45-/CD56+ and TTF-1+/CD56+ CTCs, respectively. Additionally, 59% of CTCs were TTF-1+/VEGFR2+ and 53% CK+/VEGFR2+. One pazopanib cycle resulted to a significant decrease of the number of CTCs (CellSearch: p=0.043) and CK+/VEGFR2+ cells (p=0.027). At the time of PD, both the total number of CTCs (p=0.027) and the number of the different subpopulations were significantly increased compared to post-1st cycle values; this increased CTCs number was associated with a significant increase of TTF-1+/VEGFR2+ (p=0.028) and CK+/VEGFR2+ CTCs (p=0.018). In multivariate analysis, only the number of CTCs as assessed by CellSearch after one treatment cycle was significantly associated with OS (HR: 0.21; p=0.005).

Conclusions: Pazopanib has a significant effect on different subpopulations of CTCs in patients with relapsed SCLC; the detection of VEGFR2+ CTCs during treatment could be a surrogate marker associated with resistance to pazopanib.

Keywords: CD56; CTCs; CellSearch; Immunofluorescence; Pazopanib; SCLC; TTF-1; VEGFR2.

2nd Summer School on Complex Fluid-Flows in Microfluidics

2nd Summer School on Complex Fluid-Flows in Microfluidics

Francisco J. Galindo-Rosales

The second edition of the “Summer School on ComplexFluid-Flows in Microfluidics” was held at the Faculty ofEngineering of the University of Porto, Portugal fromJuly 9– 13, 2018 sponsored by Anton Paar, Applied Sci-ences, BlackHole Lab, Elveflow, Formulaction, the Por-tuguese Society of Rheology, and Rheinforce (in alpha-betical order). The company Creative CADWorks kindlyprovided microfluidic connectors, chips and molds fab-ricated with its 3Dprinter. This 5-days course (6h/day)intended to provide cutting-edge knowledge on com-plex fluid-flow at microscale to those researchers work-ing on microfluidics, with complex fluids or a combina-tion of both.The first day of the summer school was fully dedicatedto  “Complex  fluids  and  Rheometry  at  Microscale”.Three  of  the  four  different  approaches  to  performrheometry of a fluid sample with a characteristic di-mension smaller than 1 mm were covered during thefirst day of the summer school: Manlio Tassieri (Univer-sity of Glasgow, UK) presented the different principlesand applications of passive and active microrheology,Jan Vermant (ETH Zürich, Switzerland) shared his ex-pertise on interfacial rhe o logy, Hubert Ranchon (For-mulaction, France) showed how to perform rheometryon a chip with their Fluidicam Rheo, and finally Francis-co J. Galindo-Rosales (CEFT/FEUP, Portugal) divided histime into two presentations, one focused on the differ-ent approaches for performing extensional rheometryon a chip, and another one focused on how to exploitthe non-linear behavior of complex fluids at microscalefor developing damping composites with optimal per-formance under impact loads.The second day was focused on “Fabrication tech-niques in Microfluidics”. Benjamin Sévénié (BlackHoleLab, France) showed how to fabricate microfluidic chipswithout a clean room, Vânia Silverio (INESC Microsys-tems  and  nanotechnologies,  Portugal)  talked  aboutfabrication  methods  for  precision  microfluidic  inter-faces for the development of microchannel integrateddevices, Paulo Freitas (International Iberian Nanotech-nology  Laboratory,  Portugal)  lectured  on  magneto -phoretic and size based modules for biosensor applica-tions in microfluidics, and finally Paulo Marques (INESCTEC, Portugal) explained how to fabricate OptofluidicDevices by Femtosecond Laser Direct Writing and Ma-chining.

We kindly thank the researchers at University of Porto for this collaboration, and for sharing the results obtained with their system.

Figure 1: Pictures at different moments of the course: a) P.C. Sousa and b) J.M. Miranda during their parallel lab-sessions onfluid-flow characterization in microfluidics, c) J.D. Araújo and d) C.B. Fernandes during their lab-sessions on numerical opti-mization and computational simulation using OpenFOAM, e) J. Vermant and f) M. Tassieri at the beginning of their lectures.

The third day was centered on how to perform “Flu-id-flow characterization in Microfluidics”. During themorning, Benjamin Sévénié (in representation of Elve-Flow,  France)  talked  about  dispensing  with  pressurepump and measuring with flow sensor, and Mónica S.N.Oliveira (Strathclyde University, UK) lectured about different experimental techniques for performing a Fluidflow characterization at the microscale. The afternoonwas dedicated to an experimental lab-session, whereJoão M. Miranda (CEFT/FEUP, Portugal) demonstratedhow to generate and characterize microfluidic drop gen-eration, Patrícia C. Sousa (International Iberian Nano -technology Laboratory, Portugal) showed how to mea-sure velocity profiles with micro-PIV, and Francisco J.Galindo-Rosales (CEFT/FEUP, Portugal) showed differ-ent components typically used in microfluidic experi-ments, such as pressure/syringe pumps, pressure sen-sors, tubing and connectors, etc.

On the fourth day Alexandre M. Afonso (CEFT/FEUP,Portugal) and João M. Nóbrega (IPC/University of Min-ho, Portugal) lectured during the morning session on“Computational modelling of complex fluid-flows atmicroscales”. The afternoon was fully dedicated to acomputational Lab-Session, coordinated by Célio B. Fer-nandes (IPC/University of Minho, Portugal) and Luís L.Ferrás  (IPC/I3N/University  of  Minho,  Portugal),  sup-ported by J.M. Nóbrega and A.M. Afonso, respectively.

The last day was entirely dedicated to “Numericaloptimization in Microfluidics”. The morning session wasdedicated to the lectures of Kristian E. Jensen (Comsol,Denmark), who talked about the basics concept and op-timization with Finite Element Methods, and Manuel A.Alves (CEFT/ FEUP, Portugal), who focused on the ap -plication of optimization tech ni ques with Finite VolumeMethods  to  the  development  of  extensional  rheo -meters on a chip. The afternoon session was fully dedi-cated to a Lab-Session on numerical optimization tech -niques,  which  was  coordinated  by  Kristian  E.  Jensen(Comsol, Denmark) and José Daniel Araújo (CEFT/FEUP,Portugal), again with the support of A.M. Afonso.

The content of the course covered the three classi-cal approaches, i.e. theoretical, experimental, and nu-merical to tackle scientific problems related with com-plex fluid-flows at microscale. A book on applied rheol-ogy [1], which was kindly provided by Anton Paar, wasdistributed  among  the  participants.  The  course  wasconceived and planned to be interactive and practical,thus 3 hours of lectures were provided during the morn-ing sessions; followed by a 3-hours slot for lab-sessionsduring the afternoon sessions in the microfluidic labo-ratories of the Transport Phenomena Research Centre(CEFT/FEUP) and solving some exercises in the comput-er laboratory (Figure 1). Thus, 70% of the time was ded-icated to lectures and 30% was dedicated to lab ses-sions. From the lecture’s time, it is worthy to highlightthat 32% was given to the sponsor companies to talkabout their latest developments for microfluidics appli-cations  (Figure  2).  The  course  gathered  13  lecturers,5 lab-session  demonstrators  and  25  participants,  allcoming from 14 different nationalities, what make theatmosphere very multicultural and also allowed theparticipants to enlarge their network of potential col-laborators.

Looking  forward  to  your  participation  at  the  3rdSummer School on Complex Fluid-Flows in Microfluidics!

Acknowledgement
F.J.  Galindo-Rosales  would  like  to  acknowledge  thefinancial  support  from  FCT,  COMPETE  and  FEDERthrough  grant  IF/00190/2013  and  project  IF/00190/2013/CP1160/CT0003.

Figure 2: Some statistics about the participants and speakers during the event.

Materials

Master Mold Resin

H Series

Single-cell mRNA cytometry via sequence-specific nanoparticle clustering and trapping

Single-cell mRNA cytometry via sequence-specific nanoparticle clustering and trapping

Mahmoud Labib1 , Reza M. Mohamadi , Mahla Poudineh , Sharif U. Ahmed , Ivaylo Ivanov1 , Ching-Lung Huang , Maral Moosavi , Edward H. Sargent   and Shana O. Kelley

.Cell-to-cell variation in gene expression creates a need for techniques that can characterize expression at the level of individual cells. This is particularly true for rare circulating tumour cells, in which subtyping and drug resistance are of intense interest. Here we describe a method for cell analysis—single-cell mRNA cytometry—that enables the isolation of rare cells from whole blood as a function of target mRNA sequences. This approach uses two classes of magnetic particles that are labelled to selectively hybridize with different regions of the target mRNA. Hybridization leads to the formation of large magnetic clusters that remain localized within the cells of interest, thereby enabling the cells to be magnetically separated. Targeting specific intracellular mRNAs enables circulating tumour cells to be distinguished from normal haematopoietic cells. No polymerase chain reaction amplification is required to determine RNA expression levels and genotype at the single-cell level, and minimal cell manipulation is required. To demonstrate this approach we use single-cell mRNA cytometry to detect clinically important sequences in prostate cancer specimens

We kindly thank the researchers at University of Toronto for this collaboration, and for sharing the results obtained with their system.

Gene expression is a stochastic process, and, as a result, mRNA levels exhibit heterogeneity even within a population of isogenic cells1 . Studies of gene expression are typically carried out via bulk transcriptome measurement approaches, wherein cells are pooled together and their average gene expression is determined. This strategy generates a transcriptional signature of the bulk population of cells.

The desire to instead study cellular heterogeneity in detail has motivated the development of assays that are capable of characterizing gene expression at the single-cell level2 . Most single-cell transcriptional analysis methods are based on RNA sequencing3 , quantitative reverse transcription polymerase chain reaction (RT-qPCR) combined with microfluidics4, 5 , or techniques based on fluorescence hybridization6, 7 . Unfortunately, RNA sequencing requires mRNA isolation and pre-amplification using PCR, and this may result in amplification bias as well as a significant loss of transcripts8 . RT-qPCR combined with microfluidics may provide a closer look at RNA expression within single cells; however, a large percentage of mRNA species can be lost during the purification and processing steps. In addition, the reverse transcription step may introduce artefacts due to template-switching, primer-independent cDNA synthesis, and DNA-dependent DNA polymerase activity9 . Fluorescence in situ hybridization (FISH)10, 11 and other techniques based on nanoparticle probes12 do not require pre-amplification, and several of these methods are semi-quantitative for individual cells analysed in situ. However, often the target mRNA must be labelled with several fluorescent probes to achieve sufficient signal strength, and this precludes accurate quantitation. Moreover, for the analysis of rare cells such as circulating tumour cells (CTCs), cells must first be captured from whole blood, identified, and then subjected to expression analysis. This introduces uncertainty about how the analysis workflow affects the results obtained.

Measurements at the single-cell level are particularly important for the study of cancer cells and tumours. Tumours are inherently heterogeneous; different regions of a tumour may experience different levels of exposure to oxygen, chemotherapeutics and other biochemical factors. CTCs are rare tumour cells shed from primary and metastatic tumour sites into the circulation as viable and apoptotic cells, and may exhibit even greater heterogeneity because of dynamic changes correlated with their presence in the bloodstream13.

Here, we report an approach—single cell mRNA cytometry—that utilizes nanoparticle-mediated profiling of cancer cells at the single-cell level based on the expression of specific mRNA sequences. Cellular mRNAs are targeted with pairs of probes appended to magnetic nanoparticles (MNPs). Hybridization of mRNA sequences with the tagged MNPs triggers the formation of microscale magnetic clusters that become trapped within the cells. The clusters enhance the magnetic susceptibility of the cells and facilitate their capture within a fluidic device (Fig. 1 and Supplementary Fig. 1). The device features different capture zones that trap cells with differing magnetic susceptibilities, and after immunostaining, individual cells are then readily visualized within the device to determine their RNA levels. This mRNA profiling approach does not require enzymatic amplification, and is therefore free of amplification bias. It is quantitative when benchmarked against PCR, and is amenable to the analysis of low (~10) numbers of cells, an important feature for the analysis of low levels of bloodborne cells like CTCs. Although numerous methods have been applied to the capture and analysis of CTCs14–28, we do so by targeting intracellular mRNAs.

Results and discussion
We set out to develop a mRNA cytometry approach to monitor RNA expression at the single-cell level. To achieve this goal, it was necessary to explore how intracellular RNAs could be efficiently accessed and labelled. We found that pairs of DNA-labelled magnetic nanoparticles could be introduced into cells, self-assembled in the presence of target mRNA, and that cells containing the assembled particles could be sorted using a microfluidic strategy that reported on the number of nanoparticles contained within individual cells. This approach provided a way to analyse quantitatively the expression of mRNA sequences in cultured cancer cells and circulating tumour cells found in patient samples.

Fig. 1 | Cellular mRNA analysis approach. a, Cells are fixed with 4% paraformaldehyde (PFA) and permeabilized with 0.3% Triton X-100 (TX-100). The cells are incubated with two capture probes (CP1 and CP2), which are composed of magnetic nanoparticles (MNPs) conjugated to DNA sequences complementary to the target mRNA. Clusters of MNPs are formed and trapped within the cells if two independent capture probes are used. b, When PC3 cells are subjected to magnetic capture based on the targeting of survivin mRNA, only low levels of cell capture are observed if single capture probes are used, whereas when two capture probes are coincubated with the cells, capture efficiency is increased significantly. c, Dynamic light scattering measurements of the hydrodynamic radius of magnetic nanoparticles subsequent to hybridization of survivin RNA with either individual capture probes or the combined probes. Statistical analyses of data are provided in Supplementary Tables 2−7. d, TEM images of PC3 cells after targeting survivin mRNA with CP1, CP2 or CP1 + CP2. e, Device with six sequential zones that feature different average linear flow velocities (1×, 0.47×, 0.31×, 0.23×, 0.18×, 0.15×) to facilitate capturing cells with different magnetic content. Cells with high magnetic content are captured in the first zone, whereas cells with medium to low magnetic content are captured in later zones. f, Distribution of linear velocities at a flow rate of 600 µl h−1 for zones 1–6.

Single-cell mRNA cytometry based on intracellular assembly of magnetic clusters.

Our approach to mRNA cytometry at the single-cell level is based on magnetic capture of cells using iron oxide nanoparticles functionalized with DNA capture probes complementary to an mRNA sequence of interest (Fig. 1a). The capture probes are designed to be specific for a target mRNA. To allow the nanoparticles to penetrate the cells, cells are fixed, permeabilized and then incubated with the particles.

We found that the use of single nanoparticle-tethered capture probes was not sufficient for high levels of magnetic capture. In proof-of-concept studies monitoring the capture efficiency of a model cell line, low capture efficiencies were observed when a single capture probe was used (Fig. 1b).

In contrast, when a combination of two capture probes were used, capture efficiency increased significantly. Dynamic light scattering measurements revealed that combining the two capture probes produced large aggregates in the presence of the complementary target strand, indicating that the dual probe strategy triggered the self-assembly of large magnetic clusters. (Fig. 1c and Supplementary Fig. 2). These clusters are probably retained within the permeabilized cells, whereas the single nanoparticles could diffuse out of the cells even after binding a target sequence. TEM studies confirmed the presence of nanoparticle clusters within cells containing a target sequence (Fig. 1d).

The cells bearing internalized MNPs are trapped within a fluidic device that features six zones exhibiting differing linear velocities to allow differential sorting of cells with varying levels of bound MNPs (Fig.  1e,f). Because MNPs have low magnetic susceptibilities, the fluidic channel contains X-shaped microfabricated structures to create localized subzones of low flow velocity and favourable capture dynamics. The first zone has a high linear velocity and thus retains cells with high magnetic content because the retaining magnetic force overcomes the drag force created by the locally high flow velocity. The following five zones exhibit gradually reduced linear velocities (see Fig. 1f and Supplementary Information for simulation information). This design allows cells with high magnetic content (that is, high mRNA expression) to be trapped in the first zone, whereas cells with lower mRNA expression become trapped in later zones based on their mRNA level. This device design has been used to perform high-resolution qualitative profiling of extracellular proteins29; however, this is the first report that applied this device to nucleic-acid-based capture.

Profiling of a mRNA sequence using single cell cytometry. In the first suite of experiments, we assessed the capture efficiency of a device designed to facilitate mRNA cytometry and its ability to sort cells bearing different numbers of MNPs. Cultured PC3 cells, a prostate cancer cell line, were labelled with two MNPs targeting the mRNA for survivin, a gene sequence that has been explored as a potential cancer biomarker. Survivin promotes cell division and suppresses apoptosis in many human cancers. The antiapoptotic effect is related to its ability to inhibit caspases either directly or indirectly30. The transcription of the survivin gene is higher in

Fig. 2 | Cell capture and profiling mediated by mRNA-directed magnetic nanoparticles. a, Capture efficiency of PC3 cells after incubation with CP1 (complementary to survivin mRNA), CP2 (complementary to survivin mRNA), a non-specific probe (NSP), and a combination of CP1 and CP2 in a buffer solution and blood. A control experiment was carried out in which PC3 cells were captured using magnetic nanoparticles tagged with anti-EpCAM. One hundred cells were used in these trials. The inset shows the immunostaining combination used to identify cancer cells. b, Cellular analysis of survivin mRNA in PC3, LNCaP, and VCaP cell lines. Two hundred cells were used in these trials. The curves represent the normal distribution fit to the capture data. The mRNA capture fraction reflects the capture using mRNA-targeted nanoparticles relative to those labelled with anti-EpCAM. c, Overall mRNA capture fraction for PC3, LNCaP, and VCaP cells, which compares the number of cells captured with mRNA-targeted nanoparticles versus anti-EpCAM targeted nanoparticles. d, Expression index, which reflects the mRNA capture fraction divided by the average capture zone. e, Survivin expression levels determined by RT-qPCR. f, EISurvivin in PC3 cells before and after silencing the survivin gene with LY2181308 siRNA. Two hundred cells were used in these trials. The curves represent the normal distribution fit to the data. g, Flow cytometric analysis of survivin protein in PC3 cells before and after silencing the survivin gene. Statistical analyses of data are provided in Supplementary Tables 8−11.

tumours than in  normal tissue and is often correlated with metastasis and poor prognosis in cancer patients31. The cell trapping profiles obtained by targeting the survivin mRNA were visualized by immunostaining cells with epithelial markers (EpCAM, CK) and also by confirming the presence of well defined cell nuclei using the nuclear stain DAPI (Fig. 2a). CD45 was also included in the immunostaining protocol to enable the identification of white blood cells when whole blood samples were processed. When CP1 and CP2 were used separately, very low levels of cells were captured (Fig. 2a). A non-specific capture probe (NSP) was also used and did not produce significant levels of trapped cells. However, when CP1 and CP2 were used together, much higher levels of cells were observed in the capture device, and the cells were visualized primarily in the first zone of the capture device, indicating high levels of expression. The capture profile and efficiency were unaffected if the PC3 cells were spiked into whole blood. To provide a means  of gauging the overall capture efficiency, capture was also carried out with an anti-EpCAM antibody

Fig. 3 | Analysis of clinically relevant mRNAs. a–c, Analysis of AR-FL (a), AR-V7 (b) and TMPRSS2/ERG (c), in PC3, LNCaP and VCaP cell lines using single-cell mRNA cytometry. Two hundred cells were used in these trials. e, d, The overall mRNA expression was determined using the magnetic ranking approach (d) and RT-qPCR (e). Statistical analyses of data are provided in Supplementary Tables 12−20. The agreement between the EI values measured with magnetic ranking cytometry and the relative expression levels calculated using RT-qPCR indicates that the new single-cell level technique is quantitative.

conjugated to MNPs. EpCAM is an epithelial marker found on the surface of tumour cells, and therefore is a standard protein marker to target particularly when cancer cells are isolated from blood. In all trials in which cellular mRNA was tagged with MNPs, a separate sample aliquot was analysed using anti-EpCAM to provide an overall cell or CTC count.

Three prostate cancer cell lines (PC3, LNCaP and VCaP) were tested in parallel to compare capture efficiencies and the profiles collected using mRNA cytometry (Fig. 2b, Supplementary Fig. 3). The cells were spiked into blood to ensure that heterogeneous samples were compatible with the approach. The number of cells captured using anti-EpCAM was compared to the number captured using the mRNA-directed approach to determine the overall mRNA capture fraction. For each of the cell lines tested, the overall, EpCAMmediated capture efficiencies were high (VCaP 92±4%, LNCaP 95±3%, PC3 92±6%), but for the mRNA-targeted trials, the capture levels varied (VCaP 38±11%, LNCaP 66±9%, PC3 79±8%), reflecting the varied expression of survivin in these cell lines. The comparison of the levels of capture when mRNA-targeting was used compared to EpCAM-targeting allowed us to estimate the capture fractions (Fig.  2c). Levels of nonspecific capture were taken into account in the calculation of capture fraction (see Supplementary Information). These studies were conducted with 200 cells spiked into one millilitre of blood; comparable results were obtained with 15 and 50 cells in the same volume (Supplementary Fig. 4). While a low level of non-specific capture of white blood cells was observed (Supplementary Fig.  5), these cells do not cause false positives because of their distinct staining profiles.

For each cell line, the median zone of capture was determined to provide a parameter that could be used to refine the calculation of relative RNA expression for the cell lines. The PC3 and LNCaP cells were primarily captured in the early zones of the device and had average zone values of 1.8 and 1.9, respectively. The VCaP cells, in addition to having a much lower overall capture efficiency, had a much larger average zone value of 4.5. An expression index (EI) for the survivin mRNA was then calculated for each cell line; values are shown in Fig. 2d. The EI was calculated by dividing the capture fraction by the average zone parameter as described in the  Supplementary Information. For example, for PC3 cells, the average zone value is 1.8 (Fig. 2b), and the overall mRNA-mediated capture efficiency relative to anti-EpCAM mediated capture is 0.79 (Fig. 2c). The EI is therefore calculated to be 4.4 (Fig. 2d). For VCaP cells the capture efficiency is 0.38 (Fig. 2c) and the average zone is 4.5 (Fig. 2b). The EI is therefore calculated to be 0.84 (Fig. 2b).

RT-qPCR was performed using the same cell lines to evaluate the relative expression of survivin. TATA-box binding protein, TBP, was used as a standard, and the expression levels of survivin were compared to TBP for each cell line (Fig. 2e). The levels of expression measured using mRNA cytometry (Fig. 2d) and PCR (Fig. 2e) are comparable, indicating that the method offers a quantitative approach to monitoring gene expression. For example, the EI values for PC3 and VCaP calculated using single-cell mRNA cytometry are 4.4 and 0.84, respectively, and the relative expression levels measured using PCR are 5.5 and 1. The values measured using the two methods agree within measurement error. The concordance of our expression index measurements with PCR-based RNA quantitation provides support to the notion that mRNA cytometry is quantitative, which could not be assumed because cells with a given number of nanoparticles could settle in a number of different adjacent zones (see simulations in Supplementary Information). These results also support the notion that the uptake of magnetic nanoparticles by the different cell types does not influence the expression profiling capability of this mRNA-targeted approach.

We then proceeded to demonstrate the selectivity of the approach by analysing survivin mRNA in PC3 cells before and after silencing the survivin gene with a small interfering RNA (siRNA). PC3 cells were transfected with LY2181308, a previously characterized siRNA directed against survivin32. We found that the

Fig. 4 | Analysis of clinical samples. a, Representative image of a CTC captured from a blood sample of a patient with prostate cancer versus a white blood cell (WBC). The cells were stained with APC-labelled anti-CK, APC-labelled anti-EpCAM, AF488-labelled anti-CD45 and DAPI. Only CK+/EpCAM+/ CD45−/DAPI+ cells are counted as CTC. The scale bar is 15 µm. b, Analysis of blood samples collected from prostate cancer patients for the TMPRSS2- ERG gene fusion. Samples that tested positive for the gene fusion (see Supplementary Fig. 11) exhibited significantly higher expression indices than those that tested negative. c, Analysis of blood samples collected from prostate cancer patients for the androgen receptor splice variant AR-V7. Samples that tested positive for AR-V7 (see Supplementary Fig. 12) exhibited significantly higher expression indices than those that tested negative.

transfected PC3 cells exhibited lower EIsurvivin compared to control cells (Fig. 2f and Supplementary Fig. 6). Flow cytometric analysis of the survivin protein revealed that the protein level decreased by ~83% (Fig.  2g). The results corroborated the mRNA expression data obtained using our approach. In these measurements, the overall mRNA-mediated capture efficiency decreases, and the average capture zone also changes, consistent with siRNA knocking down expression. However, the cell capture performed using anti-EpCAM remains constant (Supplementary Fig. 7). Therefore, the cells not captured by targeting survivin mRNA are still visible in these trials and we can conclusively determine that RNA expression has decreased.

The sensitivity and dynamic range of the mRNA cytometry approach was also assessed (Supplementary Fig.  4). Analysis of as few as 10 cells in a millilitre of cells could be reproducibly achieved, and the EI values were constant between 10 and 500 cells. When 1,000 cells were analysed, the early zones of the device appeared to saturate and this effect then shifted the EI to lower values. However, most clinical specimens would not contain such a high cell count. Specimens—especially from early-stage cancer patients—could contain fewer than 10 cells, in which case a full 10 ml blood sample would need to be processed rather than the 1 ml samples utilized here. The throughput of the analysis—a sample can be processed in ~100 min (600 μl hr–1)—is suitable for clinical applications.

The performance of single-cell mRNA cytometry was benchmarked against flow cytometry and FISH in order to assess sensitivity relative to these methods. Cells stained (Supplementary Fig. 5) with fluorescent probes and analysed using flow cytometry could be visualized at low cell counts when suspended in buffered solution, but when spiked into blood, over 1,000 cells were required for detection. Even after the depletion of red and white blood cells, residual cells caused a significant background signal that obscured the signal emitted from the RNA probes.

RNA FISH was performed on cells captured in the fluidic capture device (Fig. 1e). Cells were incubated with probes with attached MNPs and fluorophores, and then their fluorescence was imaged after cell capture. The level of fluorescence was higher in the earlier zones than later zones, providing independent confirmation that the number of nanoparticles in cells captured in different zones differed.

Analysis of clinically relevant mRNAs in rare cells. We used this approach to analyse three prostate-cancer-specific mRNAs, including full-length androgen receptor (AR-FL), AR splice variant 7 (AR-V7), and TMPRSS2/ERG in VCaP, LnCAP and PC3 cells. Notably, expression of the androgen receptor is considered a key oncogenic driver at various stages of prostate cancer development and progression33. AR-V7 mRNA is the most abundantly expressed variant that drives prostate cancer during androgen deprivation therapy34. It was recently identified as a predictive biomarker for the resistance to abiraterone and enzalutamide in metastatic castrate-resistant prostate cancer patients35. The TMPRSS2(Exon 1)/ ERG(Exon 4) fusion is the most frequent gene fusion in prostate cancer, appearing in about 50% of prostate cancer patients and representing 90% of all prostate cancer gene fusions36. In addition, the presence of TMPRSS2/ERG has been correlated with cancer aggression and metastatic potential37.

The expression pattern of each mRNA was analysed using our single-cell cytometry approach (Fig. 3, Supplementary Figs. 8–10). The EI was calculated for each mRNA (Fig. 3d), and RT-qPCR was used to analyse the mRNAs in the three cell lines (Fig.  3e). The two methods produced comparable profiles, again indicating that single-cell mRNA cytometry can be used to quantify gene expression levels.

To investigate whether the approach to mRNA analysis in CTCs offers an avenue to clinical utility, we analysed the TMPRSS2/ERG and AR-V7 mRNAs in blood samples collected from a small cohort of patients undergoing treatment for metastatic castration-resistant prostate cancer. An average of 12ml of blood was analysed per patient and CTCs were identified using immunofluorescence and either mRNA- or EpCAM-based capture (Fig.  4). Representative images of a CTC captured from patient samples versus a white blood cell are shown in Fig. 4a. A patient sample was considered positive for the target mRNA when the EITMPRSS2/ERG was at least 1.5. Samples that tested positive for TMPRSS2/ERG or AR-V7 by mRNA cytometry exhibited significantly higher expression than those that tested negative as measured by PCR (Fig. 4b,c).

In each analysis of a patient sample, the mRNA-based measurement was conducted along with a total CTC count obtained using anti-EpCAM-labelled beads. In 10 of the 11 patients tested, CTCs were visualized, but only 4 of the patients exhibited either of the targeted mRNAs. This mRNA analysis method, therefore can provide both a CTC count and information concerning the absence or presence of clinically relevant mRNAs.

In future, expanded studies of clinically relevant mRNAs will be needed to establish the detection algorithm for each sequence; however, the initial results presented herein support the idea that single-cell mRNA cytometry can report on the presence or absence of clinically relevant sequences in patient blood samples. The technique will also need to be tested on early-stage cancer patients— whose samples typically exhibit much lower levels of CTCs—to investigate its utility for non-metastatic patients.

Conclusions
The single-cell mRNA cytometry method described here provides a new amplification-free means  of characterizing genotypes and gene expression patterns in intact, bloodborne cancer cells and is broadly applicable to other cell types. This approach relies on microscale clusters of magnetic nanoparticles formed in response to the presence of a specific mRNA inside human cells. Although the selforganization and sensing applications of many different types of nanoparticles have been studied38–42, our approach reports on the self-assembly of magnetic nanoparticles.

Although flow cytometry can be used to detect intracellular RNAs labelled with fluorescent probes, high cell numbers are required. The approach reported here allows the study of mRNA expression at the single-cell level. It is quantitative, and the expression levels measured using mRNA cytometry correlate closely with those measured using reverse transcription and enzymatic amplification. The method probes RNA levels directly rather than relying on serial enzymatic reactions and isolation steps. It is of interest in the analysis of specific mRNAs in CTCs that are relevant for therapeutic decision-making. Future improvements to the approach described here will be required to extend this method to the analysis of samples from patients with early-stage cancers, and to resolve bimodal populations of cells with differing expression levels.

Methods
Chip fabrication
Chips were fabricated using poly(dimethoxysilane) (PDMS, Dow Chemical, USA) sof-lithography. Masters were fabricated on silicon substrates and patterned in SU-8 3050 (Microchem, USA). Prior to use, devices were conditioned with 1% Pluronic F68 (Sigma-Aldrich, USA) in phosphatebufered saline (PBS) for 1h, to reduce the nonspecifc adsorption. Each device was sandwiched between two arrays of N52 Nd FeB magnets (K&J Magnetics, USA, 1.5mm by 8mm) with alternating polarity.

Cell culture.
VCaP cells (ATCC CRL-2876) were cultured in Dulbecco’s modified Eagle’s medium (DMEM, ATCC 30-2002). PC3 cells were cultured in F-12K medium (ATCC 30-2004). LNCaP cells were cultured in RPMI-1640 medium (ATCC 30-2001). All media were supplemented with 10% FBS and 1% penicillin– streptomycin and cells were cultured at 37 °C and 5% CO2 in T75 flasks.

Preparation of the magnetic-nanoparticle-labelled capture probes.
Briefly, 100 µl of 20 µM antisense oligonucleotide solution in Dulbecco’s phosphatebuffered saline (DPBS, Sigma-Aldrich, USA), were heated for 5min at 60 °C for deaggregation. The solution was transferred to a microtitre plate and incubated with 1.5 µl of 10mgml−1 streptavidin-coated magnetic nanoparticles (100nm, Chemicell, USA) for 30min at room temperature. Subsequently, the magneticnanoparticle-labelled capture probes (MNPs-CPs) were pelleted using a magneticring stand (Thermofisher Scientific, USA) and washed three times with DPBS, containing 1mM dithiothreitol (DPBS/DTT).

Cellular mRNA analysis. Cancer cells (200 cells in 100 µl DPBS) were fixed with 100 µl of 8% paraformaldehyde (PFA, Sigma-Aldrich, USA) solution in DPBS/DTT for 15min at 37 °C. After centrifugation, the cells were incubated with 100µl of 0.3% Triton X-100 (TX-100, Sigma-Aldrich, USA) in DPBS/DTT for 10min at room temp. Then, 100µl of labelled MNPs in DPBS/DTT were added and the suspension was gently shaken for 3h at room temperature. The cells were loaded into the microfluidic device at a flow rate of 600 µlh−1 .

Cell staining and imaging. Captured cells were counted using fluorescence microscopy. Prior to staining, captured cells were fixed inside the chip using 100µl of 4% PFA in DPBS/DTT followed by 100 µl of 0.2% TX-100 in DPBS/ DTT for permeabilization. Captured cells were immunostained with a mixture of 3% allophycocyanin-labelled anti-cytokeratin antibody (APC-CK, GTX80205, Genetex, USA), 3% APC-labelled anti-EpCAM antibody (APC-EpCAM, Miltenyi Biotec, USA), and 3% Alexa Fluor 488-labelled anti-CD45 antibody (AF488-CD45, MHCD4520, Invitrogen, USA) in 100 µl PBS containing 1% bovine serum albumin (BSA, Sigma-Aldrich, USA) and 0.1% Tween-20 (Sigma-Aldrich, US). Chips were scanned using a Nikon Ti-E Eclipse microscope with an automated stage controller and a CMOS Camera (Andor Neo).

Calculation of capture fraction and expression index. The mRNA capture

NCP denotes the number of cancer cells captured using the capture probe, NNSP represents the number of cells captured by the nonspecific probe, and NAb is the total number of cells in the sample captured by anti-EpCAM. The percentage of cells captured in each zone is multiplied by the mRNA capture fraction to demonstrate the distribution of cell populations bearing different mRNA expression levels and generate a normal distribution fit from which the average capture zone (ZoneAve) is determined. The mRNA expression index (EImRNA) can then be calculated from equation (2):

Profiling circulating tumour cells and other biomarkers of invasive cancers

Profiling circulating tumour cells and other biomarkers of invasive cancers

Mahla Poudineh1, Edward H. Sargent, Klaus Pantel and Shana O. Kelley

During cancer progression, many tumours shed circulating tumour cells (CTCs) and other biomarkers into the bloodstream. The analysis of CTCs offers the prospect of collecting a liquid biopsy from a patient’s blood to predict and monitor therapeutic responses and tumour recurrence. In this Review, we discuss progress towards the isolation and recovery of bulk CTCs from whole blood samples for the identification of cells with high metastatic potential. We provide an overview of the techniques that initially pointed to the clinical significance of CTCs and describe the key requirements for clinical applications of CTC analysis. We also summarize recent advances that permit the functional and biochemical phenotypes of CTCs to be characterized, and discuss the potential roles of these CTC characteristics in the formation of metastatic lesions. Moreover, we discuss the use of circulating tumour DNA and exosomes as markers for early cancer diagnosis and for the monitoring of cancer progression. Next-generation technologies and biomarkers for invasive cancers should allow for the unequivocal determination of the meta-static potential of CTCs, and for the meaningful analysis of circulating tumour DNA and exosomes.

Circulating tumour cells (CTCs) and other cancer-related biomarkers are present in the blood of many patients with cancer. CTCs are believed to be involved in the formation of metastatic tumours. Indeed, high CTC levels in the bloodstream are associated with poor prognosis and an increased probability of metastatic disease1–4. It was initially thought that the formation of metastatic lesions occurs in the later stages of cancer progression. However, recent studies have shown that CTCs can leave primary tumours and enter into the circulation at a relatively early stage of tumour growth5,6. This can lead to the parallel development of met-astatic lesions and primary tumours. The study of CTCs is there-fore central to the study of the mechanism of cancer metastasis, and the analysis of CTCs and other circulating biomarkers in clinical specimens provides a basis for the development of non-invasive liquid biopsies.

We kindly thank the researchers at University of Toronto for this collaboration, and for sharing the results obtained with their system.

The evolving understanding of CTC

Many studies have evaluated how CTCs can be used as a predic-tor of clinical outcome. The CellSearch system — a device for CTC analysis cleared by the US Food and Drug Administration (FDA) — enriches and enumerates CTCs from peripheral blood, and has been used widely for CTC enumeration in the clinic. It counts epithelial cancer cells from whole blood using magnetic immunotargeting of the epithelial cell adhesion molecule (EpCAM), and subsequently identifies CTCs with fluorescently labelled antibodies against cyto-keratin7. The presence of CTCs detected using CellSearch is associ-ated with poor prognosis in metastatic and localized carcinomas, and the significance of CellSearch results has been demonstrated in a series of prospective clinical trials. A cohort study that evalu-ated the prognostic role of CTC counts in localized and metastatic colorectal cancer patients showed that the presence of CTCs is asso-ciated with reduced survival in colorectal cancer patients8. A multi-centre study of metastatic breast cancer patients validated the utility of the CellSearch system to detect CTCs in the blood of patients7.Other studies have shown that low levels of CTCs before and dur-ing chemotherapy were associated with a better clinical response in metastatic breast cancer9. Analysis of CTC count using CellSearch in patients with castration-resistant prostate cancer showed that decreases in CTC count after treatment correlated with improved overall survival following abiraterone treatment and chemother-apy10. Several clinical studies also tracked the presence of CTCs before and after surgery for non-metastatic breast cancer11, colorec-tal cancer12 and bladder cancer13. A recent study of non-metastatic breast cancer patients receiving neoadjuvant chemotherapy demon-strated that the CTC count was an independent prognostic factor from the pathological response of the primary tumour, thus indicat-ing that systemic therapy can have differential effects on primary and disseminating tumour cells14.

Although it appears that CTC counts are good predictors of prognosis and of the efficacy of therapy, it has become clear that simple enumeration of CTCs is not sufficient. Increasingly, more insight is available pertaining to the physiology of metastasis, and to the involvement of several stages in the metastatic cascade, includ-ing trans-endothelial migration and intravasation of tumour cells into the circulation, cell survival in the circulation, transport of cells through the vasculature followed by extravasation, and coloniza-tion and formation of metastatic lesions (Fig. 1)15,16. It is clear that patients have CTCs of varying phenotypes, and that only a small fraction of the CTCs in circulation have the potential to participate in all of these events. Most cancer cells are rapidly destroyed in the circulation by the immune system or by haemodynamic forces17, which may be a frequently underestimated rate-limiting step in metastasis that could explain why the detection of intact CTCs is closely correlated to tumour recurrence. The ability of cells to extravasate into the surrounding tissue by degrading the extracel-lular matrix is another rate-limiting step in metastasis, making it a highly inefficient process. Experimental studies have shown that only a minority of the CTCs that survive form macrometastases18–20, 

Fig. 1 | CTC phenotypic properties. a, The characterization of the phenotypic properties of CTCs is critical for evaluating their metastatic potential. Heterogeneous CTCs enter the bloodstream and migrate through blood vessels. Further dynamic heterogeneity may arise as the cells circulate. b, Functional and biochemical phenotyping may enable the evaluation of the invasiveness of CTCs. By measuring migration potential and cell–cell interactions, the likelihood of intravasation and extravasation can be gauged. Tracking biochemical properties is helpful to define CTC subpopulations and study the dynamics of heterogeneity. Monitoring CTC clusters is important, because aggregates of cells appear to have greater metastatic potential.

thus confirming the inefficiency of metastatic colonization. However, autopsy studies have shown that cancer patients who had only a few detectable overt metastatic lesions can harbour hundreds of small, occult metastases. Thus, the exact degree of metastatic inefficiency in cancer patients remains unknown.

The dissemination of CTCs from primary tumours can occur through phenotypic changes that are accompanied by the epithelial to mesenchymal transition (EMT), a process that may therefore play an essential role in metastasis4,21. The EMT is characterized by the downregulation of epithelial markers such as EpCAM, cytokeratins and E-cadherin, and by the upregulation of mesenchymal markers such as vimentin and N-cadherin. Interestingly, studies on thou-sands of cancer patients have shown that CTCs expressing epithe-lial markers such as cytokeratins can be frequently detected, which suggests that the EMT for tumour-cell release into the blood22 is not absolutely required. Nevertheless, it cannot be excluded that these CTCs have undergone a partial EMT. The loss of the epithelial  characteristics that ensues during the EMT engenders CTCs with greater motility and, more broadly, CTCs with characteristics that support the invasion of secondary sites23,24. Studies of samples col-lected from human cancer patients have shown that the EMT is a dynamic process, and that progression towards a mesenchymal phenotype is associated with poor outcomes25. Nevertheless, the number of studies demonstrating the prognostic relevance of cyto-keratin-positive CTCs is by far greater22. One study classified CTCs from patients with liver, nasopharyngeal, breast, colon, gastric and non-small cell lung cancers on the basis of EMT markers. CTCs were detected in patient samples, and three CTC subpopulations were identified using EMT markers — epithelial CTCs, epithelial and mesenchymal CTCs, and mesenchymal CTCs26. However, it should be noted that experimental studies have shown that tumour cells that underwent the complete EMT process are unable to form metastases, whereas that cells with an intermediate phenotype have the highest plasticity to disseminate and form secondary lesions in distant organs22. During cancer progression, the phenotypic plas-ticity induced in CTCs by the EMT is revealed through the occur-rence of a reverse process, the mesenchymal to epithelial transition (MET), which involves the conversion of cells in a mesenchymal state into epithelial derivatives. Compared with the EMT, the MET is poorly understood. It is believed that by allowing cancerous cells to regain epithelial properties, the MET participates in the establish-ment and stabilization of distant metastases24,27.

Given the importance of the phenotypic properties of CTCs and the influence of these properties on the prolonged survival of CTCs in the bloodstream and on their capacity to form metastatic tumours, advanced methods that allow for more detailed charac-terization of CTCs are critically needed. Also, many questions con-cerning how the release of CTCs coincides with disease progression, differences between CTCs generated by primary tumours and those generated by metastatic tumours, and the role of the EMT in metas-tasis, will require detailed studies of these cells in cancer models and in patients.

Materials

Recent advances in technologies for CTC capture

CTCs can provide a wealth of information that reveal a tumour’s molecular profile and facilitate the dynamic monitoring of cancer progression. The information collected from these cancer biomark-ers can be used to classify and inform the treatment of patients. In light of the significance of CTCs in cancer development and metas-tasis, significant effort has been directed towards the development of advanced methods for the capture and characterization of these cancer biomarkers. Although CTCs were first observed in a patient during autopsy in 1869 (ref. 28), techniques for the isolation of these cells were only first reported around 1960 (refs 29,30). The field started to advance rapidly when immunomagnetic separation allowed the highly specific separation of CTCs in the late 1990s (ref. 31), but the recognition that CTCs can be highly heterogeneous32,33 high-lighted the need to separate subpopulations and to develop more marker-agnostic separation technologies (Fig. 2). The development of microfluidic systems for CTC isolation and analysis over the past decade has increased isolation efficiencies signficantly34–37, and has spurred accelerated progress in this research area. In 2016, the first CTC-based test was validated clinically for therapeutic selection in prostate cancer, indicating that the progress made in CTC research was also having significant clinical impact38,39.

Technologies for CTC capture have been reviewed23,40–42, and therefore below we only highlight the most advanced approaches, with an emphasis on technologies that are now commercially avail-able. Although many new technologies have in recent years been developed for the detection and molecular profiling of CTCs, the majority have yet to demonstrate clinical utility. At present, the CellSearch system is the only FDA-cleared method for CTC detec-tion for clinical applications. Yet new tests that detect important drug-resistance markers in CTCs are emerging38. Stringent clinical validation of new devices is required before their introduction to the management of cancer patients, and even the early validation of new technologies should be performed with clinical specimens to ensure that the techniques have sufficient levels of sensitivity  and specificity.

A key technical challenge related to the analysis of CTCs is their extreme rarity in the circulation (relative to normal blood cells), which makes their capture challenging6. Recent advances in rare-cell  capture technology enable the isolation of CTCs with increasingly high sensitivity and specificity34–36,43–49. Several of the first assays to become commercially available isolated CTCs using magnetic immunoaffinity labelling50–52. Beads coated with antibodies spe-cific for CTC surface markers were used to target tumour cells in blood (Fig. 3a), with an external magnetic field used to isolate CTCs for further analysis. Most of the techniques reported to date use EpCAM as the target marker to enumerate the bulk population of CTCs. EpCAM is a specific cancer-cell surface marker that is not expressed on normal blood cells and that has levels that are known to vary during cancer progression53,54. CTC subpopulations with high levels of EpCAM expression are isolated, but CTCs with low or even no EpCAM expression can be lost during the capture pro-cess55–57. Although conflicting results have been reported concern-ing whether EpCAM-negative cells are clinically important58–60, it nevertheless seems to be favourable to capture all subsets of CTCs for further evaluations. Hence, using cocktails of antibodies for CTC capture is increasingly popular36,61.

The use of physical parameters for cell separation has also been applied successfully to the isolation of CTCs. A size-based separa-tion method that uses a high-throughput vortex chip (Vortex HT) has facilitated the label-free isolation of rare tumour cells (Fig. 3b)62. The Vortex HT chip consists of rectangular reservoirs, which gener-ate laminar fluid microvortices at high flow rates to passively purify large CTCs from whole blood samples. The Parsortix device (Angle Plc) also enables automated size-based selection, and has been applied to the isolation of CTCs in a variety of cancer types63. The AccuCyte–CyteFinder assay (Rarecyte) isolates CTCs on the basis of cell density, followed by the identification, analysis and retrieval of rare CTCs. The assay allows for the sensitive identification of rare cells and for the interrogation of relevant disease biomarkers64.

Dielectrophoresis (DEP), which relies on electrokinetics, can also be used for tumour-cell isolation. DEP depends on the cells’ dielectric properties, which reflect cell morphology and membrane surface area. Under a non-uniform electric field provided by an array of electrodes, cells with different dielectric properties display differential transport rates. DEP-based isolation can have a relatively high output purity, owing to the specificity of the dielectric pheno-types of different cell types65–67. In the DEPArray system (Fig. 3c),

Fig. 2 | Timeline of significant discoveries related to CTC biology, to the clinical significance of CTCs and to technologies that have advanced the understanding of the properties of CTCs and their clinical utility. The development of microfluidic devices has significantly accelerated the pace of CTC research and of the clinical translation of CTCs over the past decade

Fig. 3 | Rare-cell capture technologies isolate CTCs with high levels of sensitivity and specificity. a, Immunomagnetic isolation. Many immunoaffinity capture assays, including that carried out by the CellSearch system, label CTCs with magnetic particles functionalized with an antibody against a specific surface marker. b, Size-based separation. At high flow rates, the Vortex chip generates microvortices that allow cells larger than a threshold size to be trapped while smaller cells (red and white blood cells) pass through62. c, DEP-based single-cell capture. In the DEPArray system, electric fields generate potential cages that trap single cells69. Panel b adapted from ref. 62 under a Creative Commons licence CC BY 3.0. Panel c reproduced from ref. 69, IEEE

commercialized by Silicon Biosystems, single cells are deposited into individual DEP cages generated with electric fields68,69. This system is a particularly appropriate approach for the isolation of CTCs for subsequent offline characterization.

An alternative approach, commercialized by Epic Science, analy-ses patient blood samples without CTC enrichment or depletion of leukocytes. After the red blood cells have been removed, the remaining cells are dispersed on a microscope slide and are stained for cancer markers. Image analysis is performed, and the stained cells are analysed on the basis of morphology. Similar to other CTC assays, the Epic assay is also integrated with downstream capabilities for the evaluation of protein biomarkers (via immunofluorescence) and genetic biomarkers (through fluorescence in situ hybridization or next-generation sequencing)70,71. Side-by-side comparisons with other CTC technologies in independent laboratories and clinical validation of the Epic assay are ongoing.

These capture devices isolate the bulk population of CTCs. Yet it is imperative to differentiate subpopulations that may have varying phenotypes with different levels of clinical relevance. Several stud-ies have shown that distinct CTC subpopulations can have differ-ing levels of metastatic potential59,60. One of these studies59 collected large patient samples and separated the CTCs into subpopulations bearing different surface markers. The different subpopulations were then implanted in animals to establish which CTCs promoted the formation of tumours. This type of approach is an excellent means to establish signatures for invasive CTCs; yet it is challeng-ing to scale and implement routinely because hundreds of CTCs are required, which are rarely found in the volume of blood typi-cally collected from cancer patients. Advanced rare-cell-profiling tools72,73 enable fingerprinting of genomic and proteomic proper-ties; however, even the most advanced techniques reported to date have performed these analyses offline (and require extensive cel-lular manipulation that may influence the characterization results). New techniques that integrate CTC capture with characterization technologies to ensure that accurate information can be collected about their status are thus needed. To be effective, such technologies would require the following characteristics

:• Characterization technologies should enable the isolation of CTCs with a high level of specicity
.• Capture methods should handle low numbers of CTCs (less than 100 target cells per 109 blood cells)
.• Analysis methods should exhibit high levels of performance with whole blood samples, and be validated with patient  samples
.• Profling approaches should enable the sorting of heterogeneous CTC subpopulations to distinguish cancer cells with high and low metastatic potential
.• Capture techniques should allow the release of viable cells to enable downstream analyses.

The increasing availability of methods and devices that enable high-efficiency CTC capture will continue to facilitate the exploration of the clinical relevance of these cells and of their significance for the biology of disease. However, moving forward, it will be essential that information from functional profiling is collected during the capture of CTCs from clinical specimens.

Monitoring the functional phenotypes of CTCs

The ability to characterize the functional traits of CTCs, such as can-cer-cell migration, is advancing rapidly. CTC migration is involved in all steps of tumour-cell dissemination and therefore is an impor-tant functional property to assess74–76. CTCs enter into the blood cir-culation and migrate through the invasion of surrounding tissue or the stimulation of external forces. At present, two mechanisms are thought to be involved in the detachment of CTCs during tumour growth: a passive mechanism, whereby CTCs are mechanically trapped within the microvasculature and migrate under the influence of external stimulators such as mechanical or chemical forces; and an active mechanism, whereby tumour cells intrinsically gain the ability to migrate by modifying their cell morphology, position and surrounding tissue5. Cancer cells may migrate as single entities or as a cluster of cells. Collective cell migration requires strong cell–cell adhesion. However, single cells may infiltrate when they lose the adhesive bonds with neighbouring tumour cells.

The development of microfluidic approaches has enabled the study of the migration of tumour cells with single-cell resolution. Recent results suggest that the collective or individual migration of tumour cells corresponds to their relative expression of epithelial and mesenchymal biomarkers. This idea was confirmed by studying the migration of tumour cells using an enclosed array of polydimethylsiloxane (PDMS) micropillars that periodically disrupted cell–cell contacts and enhanced individual scattering77. Cells surrounded by many neighbours migrated collectively and showed high levels of epithelial markers. However, cells expressing high levels of mesen-chymal markers tended to move with few nearest neighbours, and dispersed efficiently with fast and straight trajectories (Fig. 4a). In another study, migration patterns and velocities of single cells were monitored by using an array of miniaturized chambers (Fig. 4b)78. EMT-induced cells showed more aggressive migration phenotypes, and the highest velocities were observed for cells that exhibited sig-nificant levels of drug resistance.

Tumour cells can move both randomly and directionally; how-ever, invasion, migration and dissemination are most efficient when cells are involved in directed migration caused by external stimulators79. Growth factors and chemokines mediate CTC migration through chemotactic migration. One approach that investi-gated the effects of a chemical gradient on cell migration used a method with single-cell resolution that enables the post-migration collection and analysis of cell subpopulations with different chemotactic behaviours (Fig. 4c)80. A variety of aspects of cancer-cell migration has been explored using microfluidic devices; how-ever, many studies were confined to cultured cancer cells rather than CTCs obtained from blood samples. A recently reported device allowed the quantitative study of single-cell migration for actual CTCs obtained from xenograft cancer models, and showed that cancer-cell subpopulations with different levels of epithelial marker expression exhibit varying chemotactic migration profiles  (Fig.  4d)81. The xenograft models of prostate-cancer cell lines showed that CTCs extracted from animals with less aggressive tumours exhibited insignificant levels of chemotaxis; in contrast, for the animals bearing aggressive tumours, the majority of CTCs displayed high levels of migratory behaviour. This study provided direct evidence that phenotypic subpopulations of CTCs may exhibit differing levels of invasiveness.

The ability of CTCs to enter into the bloodstream (intravasation) and the process by which cancer cells transmigrate across a monolayer into a model extracellular space (extravasation) are two functional phenotypes of tumour cells that play important roles in metastasis and cancer-cell dissemination82,83. Microfluidic devices have helped elucidate that tumour related biochemical  factors and other cells present in the tumour microenvironment (such as macrophages) control the ability of tumour cells to enter the bloodstream84,85. A microfluidic-based assay developed to model the tumour/vascular interface enabled quantification of endothe-lial barrier function, and showed that the tumour cells invade in response to the externally applied growth-factor gradients or to  cell-to-cell communication85. The assay also allowed for the monitoring of the role of biochemical factors and of cellular interactions in the regulation of cancer-cell intravasation. An approach to model cancer-cell extravasation was developed using a microfluidic system consisting of three media channels that are separated by a collagen-gel matrix86. The results showed that extravasation events occur within the matrix in the first 24 hours following the introduction of the cancer cells, and that the events are associated with a significant increase in the permeability of the endothelial monolayer. Although these model systems have facilitated some of the first studies of these phenomena, they have not yet been validated using patient CTCs, and the underlying mechanisms of intravasation and extravasation remain poorly defined.

Studying the migratory behaviour of CTCs presents a means of identifying cells with greater invasive capacity. Many factors play roles in cancer-cell migration and in their ability to interact with other cells. Thus, microfluidic design principles that integrate many of these factors can contribute to the development of more sophisticated models of tumour cell dissemination.

Tracking the biochemical properties of CTCs

Next-generation sequencing has been used to characterize CTCs, and has identified discordance between the gene expression lev-els of CTCs and of cancer cells from their corresponding primary tumours, signifying the existence of distinct CTC subpopulations that contribute to metastasis87,88. The development of personal-ized medicine for cancer patients relies on the identification of the molecular drivers of the disease. Biomarkers predicting therapy response measured from tumour biopsy samples are not without ambiguity, because tumours continually evolve at the molecular level, and a single-site biopsy sample may not accurately represent a patient’s disease. Genetic alterations in baseline CTCs may correlate with clinical outcome, identifying CTCs as an objective biomarker to define the personalized therapy of an individual cancer patient before the start of treatment89. Molecular analysis of CTCs has been recently employed to predict whether small-cell lung cancer patients are chemosensitive or chemorefractory. In particular, copy-number aberrations in CTCs were examined from pretreatment small-cell lung cancer blood samples, and a classifier based on these aberrations was generated90. These studies highlight the importance of continual monitoring of the biochemical properties of CTCs of patients for optimal treatment efficacy.

It is crucial to detect viable CTCs in the peripheral blood of  cancer patients, because only functional cells are able to contribute to the formation of metastatic lesions. An enzymatic assay, referred to as EPISPOT91,92, uses the secretion, shedding or active release of specific protein markers to distinguish viable CTCs from apoptotic CTCs (Fig. 5a). After an enrichment step, CTCs are cultured in plates coated with an antibody against a specific protein marker for 24–48 hours. During the incubation step, viable CTCs secrete pro-teins that are directly captured on an antibody-coated membrane. The protein marker is then detected using a secondary antibody. This assay can be combined with an enrichment system to detect viable CTCs. Indeed, CTCs isolated from the blood of patients with breast, prostate and colon cancers have been analysed using the EPISPOT assay. Overall survival was linked with the measured CTC status, which allowed the stratification of patients in low-risk and high-risk groups and demonstrated the clinical relevance of  viable CTCs91,93,94

Fig. 4 | Devices for the characterization of migratory behaviour (a functional phenotype of CTCs). a, Collective and individual migration profiling.  A micropillar array that facilitates migration profiling77. Cells were stained to visualize the nucleus (blue), E-cadherin (green) and vimentin (red).  b, Mesenchymal-mode migration analysis. An array of channels that allows the velocity of mesenchymal cells to be monitored78. Red and green indicate cell positions at the beginning of the assay and after six hours, respectively. c, Single-cell migration characterization. A microfluidic device that permits tracking of migration at the single-cell level80. The graph illustrates the relative ratio of completely migrated cells to those that are still migrating; they were detected within the channel as a function of the chemoattractant (hepatocyte growth factor (HGF)) concentration. d, Chemotactic migration analysis. A cell-capture device that isolates cells with differing biochemical phenotypes and then allows the evaluation of chemotaxis74. Panels adapted from: a, ref. 71, Macmillan Publishers Ltd; b, ref. 78, Wiley; c, ref. 80, Macmillan Publishers Ltd; d, ref. 81, Wiley

Deconvolution of the heterogeneity of CTCs requires methods that can provide highly detailed phenotypic profiles. To meet the challenge of high-resolution profiling of CTCs, a device-based approach, magnetic ranking cytometry, was developed to generate a phenotypic profile based on surface expression at the single-cell level (Fig. 5b)45. Finely resolved sorting of CTCs was achieved via the introduction of differently sized nickel micromagnets along a microfluidic channel. The analysis of samples drawn from mice and from human cancer patients showed that the strategy enables the dynamic properties of CTCs to be tracked at the single-cell level as a function of tumour growth and aggressiveness.

Profiling of multiple proteins (including intracellular markers) in single CTCs enhances the understanding of rapidly evolving CTC biology. A recent advance in microfluidic western blotting enabled the measurement of a panel of proteins in single CTCs isolated from patient samples (Fig. 5c)95. This single-cell western blot (scWB) approach quantifies eight surface and intracellular proteins in individual CTCs by using a microfluidic-targeted proteomics tool, and allows for estimates of variations in protein expression among CTCs. The assay was able to normalize target protein expression by the number of CTCs analysed per assay in patients with metastatic breast cancer. The scWB assay can be used to integrate upstream functional screens, to quantify the cellular response to pharmaceu-tical agents and to advance the optimization of the performance of affinity reagents by facilitating library screens.

Cellular metabolism may also be perturbed in CTCs96,97. During cancer progression, tumour cells reprogramme their metabolic behaviour. Some of the most striking changes in tumour cellular bioenergetics include increases in glycolysis, elevation of glutami-nolytic flux, upregulation of amino acid and lipid metabolism, and enhancement of mitochondrial biogenesis98. Furthermore, changes in cancer-cell metabolism that result in the acidification of the extracellular environment create favourable microenvironments for the activation of proteases, including matrix metalloproteinases (MMPs). The activity of the MMP family of enzymes, specifically MMP-2 and MMP-9, plays a pivotal role in the multistep processes of invasion and metastasis, including proteolytic degradation of the extracellular matrix99. A meta-analysis showed that the overex-pression of MMP-9 and MMP-2 in serum may be correlated with poor prognoses in breast cancer100. A device composed of hydrogel microwells allowed for the capture of cancer cells and for the fluo-rescence-based detection of cell-secreted proteases such as MMP-9 (Fig. 5d)101 with high sensitivity and specificity. Using a combina-tion of hydrogel microwells and reconfigurable microfluidics, the study demonstrated detection of MMP-9 released from as few as 11 cells. In another study, an electrochemical immunosensor consist-ing of an assembly of gold nanoparticles on nitrogen-doped gra-phene sheets provided robust immobilization of antibodies suitable for the ultrasensitive detection of MMP-2 (ref. 102). The feasibility of the immunoassay was verified via the analysis of clinical samples.

Distinct molecular features of cancer metabolism can be observed through imaging modalities such as positron-emission tomography, magnetic resonance spectroscopy imaging and mag-netic resonance imaging, which play an indispensable role in clini-cal oncology103. Cancer metabolism has been extensively exploited for the initial diagnosis and staging of cancer, and for monitor-ing tumour responses to therapies and detecting tumour recur-rence. Such non-invasive diagnostic methods can accurately detect changes in biological processes within primary tumours and meta-static sites over an extended period of time (with respect to the cor-responding changes in normal surrounding tissues). Furthermore, it has become apparent that cancer metabolic processes are highly heterogeneous103. In this regard, single-cell techniques such as scWB can provide unprecedentedly detailed information.

Fig. 5 | Devices and assays for the characterization of the biochemical phenotypes of CTCs. a, Secreted protein analysis. The EPISPOT assay profiles proteins secreted from live CTCs91. b, Surface protein analysis. Magnetic ranking cytometry arranges nanoparticle-labelled CTCs into one of 100 capture zones according to how many nanoparticles are bound to the cell surface. The cells are immunostained and the distribution of cells reports on surface-expression levels of a target protein as well as on the degree of cell heterogeneity45. CK+, cytokeratin; CD45–, leukocyte common antigen, a marker specific for white blood cells; DAPI, 4,6-diamidino-2-phenylindole. c, Single-cell immunoblotting. A single-cell western-blotting approach allows immunoblotting to be performed on single CTCs95. PAGE, polyacrylamide gel electrophoresis. d, Protease release analysis. A device that measures proteases secreted  from cancer cells using a fluorescence readout101. The glass regions opened in the gel layer were functionalized with CD4 antibodies for cell capture.  Cells bound within the hydrogel are stimulated to release MMP-9, and protease molecules then diffuse into the gel and cleave a peptide that fluoresces once the cleavage occurs (MMP-9-specific peptides were modified with a donor/acceptor fluorescence resonance energy transfer pair (fluorescein isothiocyanate (FITC) and 4-(dimethylaminoazo)benzene-4-carboxylic acid (DABCYL)) and covalently linked into the gel). Panels adapted from: b, ref. 45, Macmillan Publishers Ltd; c, ref. 95, Macmillan Publishers Ltd. Panel d reproduced from ref. 101, American Chemical Society.

Rapid progress has been made in the development of tech-niques that isolate and characterize CTC subpopulations according to biochemical phenotypes. However, devices typically monitor a single type of phenotype. There remains a need for devices that can provide comprehensive profiling104,105. For example, new microflu-idic strategies may interrogate the effect of changes in cancer-cell metabolism, as well as the effects of altered regulation of epithelial and mesenchymal markers on cell migration.

Metastasis-promoting CTC clusters

Cancer cells can also infiltrate as a cluster of cells. These clusters, which can be directly derived from primary tumours or from the aggregation of single CTCs, are present in the blood of cancer patients, and their contribution to metastasis is being intensely pur-sued106. CTC clusters appear to have increased metastatic potential when compared with single CTCs. In addition, CTC clusters with different sizes or components have distinct biological and physical characteristics that promote their metastatic potential. CTC clusters can comprise both tumour cells and non-tumour cells such as mesen-chymal cells, epithelial cells, cancer-associated fibroblasts, immune cells and platelets107,108. The presence of these non-malignant com-ponents may increase the viability of tumour cells within the clusters and contribute to metastatic efficiency. For instance, platelets in CTC clusters physically shield the tumour cells, thereby protecting them from host immune surveillance and blood-shear damage109.

Microfluidic approaches can detect CTC clusters by taking advantage of the clusters’ physical and biological properties. A microfluidic device, the Cluster-Chip, isolates CTC clusters from whole blood samples while allowing single CTCs to pass through the structures110. The device contains multiple rows of shifted tri-angular pillars forming consecutive cluster traps (Fig. 6a). The Cluster-Chip successfully trapped CTC clusters from patients with metastatic breast, prostate and melanoma cancers.

Although it was thought that CTC clusters are incapable of transiting through narrow blood vessels owing to the large size of the clusters, many reports claim to have achieved the isolation of CTC clusters. The assumption was challenged through the use of a microfluidic device mimicking capillary constrictions (Fig. 6b)111. The device showed that CTC clusters isolated from breast and mel-anoma patients rapidly and reversibly unfold to single-file chains through the cleavage of intracellular adhesions. Clusters containing up to 20 cells successfully traversed the constrictions even in whole blood. Hence, CTC clusters may contribute to tumour dissemina-tion to a larger extent than previously thought.

For a number of cancer types, the expression of cancer stem-like markers (such as CD44, ALDH7A1 and KLF4) correlates with the occurrence of metastasis and with reduced patient survival112. This suggests that cancer cells enriched in stem-like features may be the precursors of metastasis. Recent studies indicate that CTC clusters have a high degree of both molecular and cellular heterogeneity106,113, and that only a few cells within a CTC cluster retain stem-like prop-erties. In fact, the stem-like tumour cells within the CTC clusters are thought to be responsible for the formation of metastatic lesions

Fig. 6 | Analysis of CTC clusters. Clusters of CTCs have been shown to have increased metastatic potential and to remain intact in the bloodstream. a, Cluster capture and characterization. A device that specifically captures CTC clusters on the basis of their size110. Multiple rows of shifted triangular pillars form consecutive cluster traps. Top: images of CTC clusters: brightfield and fluorescent images of a CTC cluster stained for cancer surface markers (top left); scanning-electron-microscopy image of a fixed CTC cluster (top middle); fluorescent image of a highly deformable CTC cluster stained for cytokeratin (top right). Scale bars, 20 μ m. Bottom: size distribution of CTC clusters isolated from different cancer patients. b, Cluster migration analysis. Analysis of cluster integrity using a device that mimics small blood capillaries111. The device contains 16 parallel microchannels with square cross-sections of different sizes, to mimic capillary-flow conditions. CTC clusters travel through these constrictions at 37 °C and under physiological pressure gradients (∆ P). The micrographs (bottom) show a four-cell cluster (i) approaching, (ii) elongating, (iii) migrating and (iv) exiting the capillary constriction. Scale bar, 50 μ m. Panels adapted from: a, ref. 110, Nature America Inc.; b, ref. 111, PNAS

The study of CTC clusters may transform the understanding of cancer metastasis. However, many challenges need to be over-come before CTC-cluster analysis can be adapted for clinical use. Techniques for the specific isolation of CTC clusters that preserve their original status and that enable the in-depth study of CTC clus-ters that are physiologically relevant are needed. Further identifi-cation of stem-cell markers that robustly define cancer stem cells within a highly heterogeneous CTC cluster and that report on the cells’ status within the metastatic cascade is also needed. Moreover, the direct molecular mechanisms by which these stem-cell mark-ers contribute to the metastatic cascade will need to be investigated. And large-scale studies would need to compare the clinical rel-evance of single CTCs and CTC clusters

Strategies for the characterization of cancer biomarkers

Substantial progress has been made in the discovery of new circulat-ing cancer biomarkers, including exosomes and cell-free circulating tumour DNA (ctDNA)114,115. Exosomes are small membrane-bound cell fragments, between 30 and 150 nm in diameter, and have recently emerged as a new class of cancer biomarkers116. Exosomes are actively secreted by both healthy and cancer cells. The exosomes shed by cancer cells are known to carry proteins, functional messen-ger RNAs, microRNAs and DNAs that are similar to those of their host tumours; hence, with respect to CTCs, exosomes offer signifi-cant advantages as biomarkers, including abundance, diversity and stability, which make them promising markers for cancer diagnosis and cancer monitoring. Also, exosomes exist in large quantities in accessible biofluids such as blood, urine, saliva and ascites117. They have been identified even in tumours that do not release detectable CTCs. For example, exosomes were found in samples from patients with ovarian, colorectal, brain and breast cancers118–120. Moreover, exosomes may carry the molecular markers of primary tumours including proteins and nucleic acids, and have been shown to contribute to modulating the tumour microenvironment and to directing the site-specific homing of CTCs121 (Fig. 7a). In light of the roles of exosomes in cancer progression, a variety of approaches have been developed to characterize these cancer biomarkers.

A commonly used approach for exosome isolation uses high-speed centrifugation. However, ultracentrifugation approaches are time-consuming and require expensive laboratory equipment. One solution to this problem uses affinity-based purification, which can be executed using an array of periodic nanoscopic holes that are functionalized with specific antibodies (Fig. 7b)122. This approach identified exosomes derived from ovarian cancer cells on the basis of CD24 and EpCAM expression. Another assay for exosome char-acterization employed a multiplexed electrochemical sensor that enabled the detection of exosomes via direct electro-oxidation of metal nanoparticle labels (Fig. 7c)123. Metal nanoparticles with dif-ferent oxidation potential were conjugated to recognition agents for specific protein markers expressed on exosomes. The assay enabled the direct analysis of exosomes from the serum of prostate cancer patients, which showed a significant increase in the levels of EpCAM and prostate-specific membrane antigen compared with healthy controls.

Size-based characterization of exosomes has also been intensely pursued. Compared with normal exosomes, cancer-exosome popu-lations show irregular morphologies and increased vesicle size124. Nanoparticle tracking analysis, which defines the particle size on the basis of Brownian motion, is the method most commonly used to determine the size distribution and concentration of isolated exosomes in suspension125. Another approach to separate exosomes on the basis of size uses deterministic lateral displacement through pillar arrays (Fig. 7d)126. Optimizing the silicon fabrication pro-cess allowed the production of nanoscale arrays with uniform gap sizes ranging from 25 to 235 nm, suitable for exosome sorting at  sharp resolution.

Circulating tumour DNA fragments mainly originate from apop-totic tumour cells, which release their fragmented DNA into the blood circulation115,127–129. Elevated concentrations of ctDNA fragments have been found in the blood plasma and serum of cancer patients, and are being exploited for cancer screening130. However, control individuals also have mutated circulating DNA131. A recent study reported the observation of tumour protein 53-mutated cell-free

Fig. 7 | Exosomes as alternative targets for liquid biopsies. a, Exosomes are released from cells, and can contain RNA, DNA and proteins. mRNA, messenger RNA; miRNA, microRNA. b, Plasmonic exosome surface marker profiling. A nanoplasmonic exosome sensor allows for the profiling of exosomes on the basis of surface proteins122. Top left: photograph of the sensor chip integrated with a microfluidic chamber. Top right: a scanning- electron-microscopy image of the periodic nanoholes in the the sensor. Bottom: the data compare the exosomal protein levels of EpCAM and CD24 in patient samples. Ovarian cancer patient samples (n =  20) were associated with elevated EpCAM and CD24 levels, whereas non-cancer patients  (n =  10) showed negligible signals. The measurements were performed in triplicate and the error bars show standard deviations. c, Electrochemical profiling. An electrochemical sensor chip containing 11 individual circular gold electrodes for the sensitive detection of exosomes123. The graph shows the detection of EpCAM (with Cu nanoparticles; blue) and prostate-specific membrane antigen (PSMA; with Ag nanoparticles; red) on exosomes  from a prostate-cancer patient. E, potential; I, current. d, Size-based analysis. A sorting chip incorporating nanopillar arrays enables high-resolution,  size-based sorting of exosomes through deterministic lateral displacement (DLD)126. Scale bar, 20 μ m. The schematic (top right) represents the pillar-array parameters of maximum angle (θmax), pillar gap size (G), pillar pitch (λ) and row-to-row shift (δ). The graph shows the exosome particle sizes before and after separation, facilitated by the nano-DLD device. Enrichment in smaller exosomes and a cut-off of larger particles above 100 nm (bump-mode onset) were observed. Panels adapted from: b, ref. 122, Nature America Inc.; c, ref. 123, Wiley; d, ref. 126, Macmillan Publishers Ltd

DNA (cfDNA) fragments in 11.4% of 123 matched non-cancer controls132,133, suggesting that somatic mutations in cfDNA among healthy individuals is a common occurrence. This poses challenges for the development of ctDNA screening tests. Monitoring of ctDNA has been used to assess systemic therapies in metastatic patients134 and to detect early relapse in cancer patients after surgery134,135. Moreover, several studies have demonstrated the possibility of reconstructing tumour genomes from plasma DNA136. Combined analysis of tumour-specific mutations in ctDNA and CTCs indi-cates that ctDNA is a complementary marker to analyse along with CTC count. Although higher concentrations of cfDNA have been detected in cancer patients, multiple other studies claimed that the amount of ctDNA alone is not an applicable diagnostic indicator and that the utility of cfDNA is limited in the absence of knowl-edge of tumour mutations137,138. In addition, a recent study showed that despite advanced tumour stage, not all patients had detectable concentrations of ctDNA in their circulation139. Moreover, in patients with certain tumour types, such as adult brain tumours or non-small cell lung cancers, the ctDNA concentration is lower than expected from the tumour burden139,140. This suggests that the use of ctDNA as a diagnostic marker requires highly specific markers and that sensitive analytical techniques and more information about the biology of ctDNA release130 are needed.

CTCs, ctDNA and exosomes play complementary roles in the management of disease progression in cancer patients. The high abundance of exosomes in body fluid could make their analysis a more practical diagnostic approach in early-stage disease than CTC-based analysis. However, the true concentration of tumour-derived exosomes in early-stage cancer patients might also be low. Exosomes can be also employed to monitor cancer progression and to assess the risk of metastasis, yet the number and size of relevant clinical studies is so far much smaller than for CTC-based studies. Also, because ctDNA contains point mutations or copy-number mutations derived from the primary tumour, analysing ctDNA is a powerful means to study tumour burden and the molecular evolu-tion of the disease130. Ultimately, CTC analyses provide the possi-bility of analysing the entire cell, including RNA and proteins, and can complement liquid biopsies through comprehensive molecular characterization of the cells.

Outlook

The development of advances that reveal the phenotypic profile of CTCs will need further technological breakthroughs to enable clini-cally relevant information to be collected routinely. The overall goal of characterizing blood-borne tumour cells is to analyse tumours non-invasively and to monitor treatment efficacy.

Further progress is needed in the analysis of isolated cell subpop-ulations using inline and integrated approaches for gene-expression profiling141. Because high purities of recovered cells are required for downstream analysis, it is important to minimize the number of white blood cells present. In addition, to develop a fully automated CTC profiling system, sensing approaches that enable target nucleic acid detection to be incorporated within cell-profiling systems are required. CTC genotyping accompanied by phenotyping will allow for the monitoring of the status of disease over the course of cancer treatment. Integrated systems that connect different CTC pheno-types such as alternation in the metabolism and migration, and that study their joint effect on cancer metastasis, are also essential. This will enable further improvements in the understanding of the steps involved in the metastatic cascade.

It appears that the phenotypic profiling of CTCs can provide clinically relevant information that could improve the monitoring of cancer progression. However, significant effort is required to strengthen the connection of phenotypes with mainstream clinical applications. Prior to use in the clinic, profiling approaches must be validated with a large number of patient samples, and strong corre-lations established between specific cell characteristics and clinical outcomes (for example, epidermal growth factor receptor (EGFR) mutation testing on ctDNA in lung cancer, or human epidermal growth factor receptor 2 (HER2) testing on CTCs in breast can-cer)130. Translating device-based cancer testing approaches to the clinic can maintain the advantages of existing expensive genetic-analysis methods, yet at lower cost. It can do so while providing the results promptly to physicians as they seek to customize dis-ease treatments, which in turn will improve the quality of life of  cancer patients.

Analytical methods that allow cancer biomarkers, including ctDNA and exosomes, to be monitored in vivo, facilitating assess-ment under physiologically relevant conditions, are also required. Approaches for cancer-biomarker profiling should be employed in patient-derived xenografts and animal models to address clinically relevant questions, such as the contribution of tumour heterogeneity to therapeutic responsiveness and the mechanisms of resistance to treatment. This will in turn enable the identification of new thera-peutic targets for personalized therapy.

Circulating cancer biomarkers — including CTCs, exosomes and ctDNA — represent a means to profile tumours non-invasively and collect information that can define individualized therapeutic regimens. Although the methods highlighted in this Review have brought CTCs closer to clinical applications, further advances that facilitate CTC isolation and functional analysis will further deepen the impact of rare-cell analysis, both in basic research and in clinical practice. Measures of standardization and quality assurance need to be implemented to assure that assay performance is reproduc-ible and robust. In Europe, this is being addressed by the European Union–Innovative Medicines Initiative network CANCER-ID, which focuses on liquid-biopsy technologies for lung and breast cancer (www.cancer-id.eu). This sort of approach is an excellent example of the type of organized effort that will facilitate the trans-lation of new technologies into clinical use.

3D Printing of Organs-On-Chips

The abstract reflected in a graphical formal

Academic Article

3D Printing of Organs-On-Chips

by Hee-Gyeong Yi, Hyungseok Lee and Dong-Woo Cho

Abstract: Organ-on-a-chip engineering aims to create artificial living organs that mimic the complex and physiological responses of real organs, in order to test drugs by precisely manipulating the cells and their microenvironments. To achieve this, the artificial organs should to be microfabricated with an extracellular matrix (ECM) and various types of cells, and should recapitulate morphogenesis, cell differentiation, and functions according to the native organ. A promising strategy is 3D printing, which precisely controls the spatial distribution and layer-by-layer assembly of cells, ECMs, and other biomaterials. Owing to this unique advantage, integration of 3D printing into organ-on-a-chip engineering can facilitate the creation of micro-organs with heterogeneity, a desired 3D cellular arrangement, tissue-specific functions, or even cyclic movement within a microfluidic device. Moreover, fully 3D-printed organs-on-chips more easily incorporate other mechanical and electrical components with the chips, and can be commercialized via automated massive production. Herein, we discuss the recent advances and the potential of 3D cell-printing technology in engineering organs-on-chips, and provides the future perspectives of this technology to establish the highly reliable and useful drug-screening platforms.

Keywords: 3D printing; cell-printing; bioprinting; organ-on-a-chip; in vitro tissue model; in vitro disease model

We kindly thank the researchers at Pohang University of Science and Technology for this collaboration, and for sharing the results obtained with their CADworks3D system.

The abstract reflected in a graphical formal

1. Introduction

A microenvironment provides a niche with crucial factors for cells to interact, grow, differentiate, and function. Tissue culture plastics such as dishes and flasks are very common and convenient to perform the expansion and maintenance of cells and high-throughput drug screening (e.g., 96- and 384-well plates). However, these flat and simple environments poorly reflect the key elements of an actual body, for example, 3D arrangement, softness, elasticity, mechanical stimuli, fluid flow, and extremely diverse communications (autocrine, paracrine, and endocrine signaling). However, by using in vitro culture platforms, we can precisely control the experimental conditions and utilize various assays for in-depth analysis. Therefore, 3D culture platforms, which can provide both biomimetic microenvironment and controllable experimental conditions, are necessary to understand the mechanisms of disease progression and to find an appropriate treatment strategy.

 

Organs-on-chips have come into the spotlight with their capability to replicate organ-level functions by introducing cells into a microfluidic device that includes precisely fabricated chambers and channels. The microfluidic device serves as a bioreactor that engineers the cells by reproducing the biomimetic stimuli, both dynamic mechanical cues (e.g., rigidity [1] and fluid flow [2]) and chemical cues (e.g., chemotaxis [3] and oxygen gradients [4]), to the microengineered tissues [5]. Organ-on-a-chip engineering focuses on reproducing the minimized essential functions of the target organ. Lung-on-a-chip [6] is a typical example of this concept. This chip reconstitutes the permeable and functional alveolar barriers experiencing a specific stimulation from the stretching motion due to breathing. Likewise, the field has recently shown eye-opening progress for modeling tissues such as intestinal tissue [7], blood–brain barrier [2], and bone marrow [8]. Now, organs-on-chips ultimately aim to establish a body-on-a-chip by interconnecting different organs such as the liver, bone marrow, and a tumor to produce an experimental set with a systemic interaction for screening drugs and generating replacements for diseased or damaged organs [9,10].

 

3D printing is an emerging field in diverse areas, including medicine [11], tissue engineering [12,13,14], electronics [15,16], and aerospace engineering [17]. This is because 3D printing not only enables the building of various and complex structures through a layer-by-layer process but also the adoption of various materials. This technology is a striking method in tissue engineering research that builds 3D scaffolds with patient-specific shape and complicated porous design [18] and to create living tissue constructs such as bone [19], ear cartilage [20], liver [21], and so on (Figure 1). The pre-fabrication of 3D scaffolds with printing accompanies wider options for selecting materials and follows a top–down approach, seeding the cells onto the scaffolds from the outside prior to implantation. The 3D printing of living tissue constructs follows a bottom–up approach to spatially manipulate the cells and to generate a heterogeneous structure with multi-material. The 3D cell-printing (also called 3D bioprinting) facilitates the construction of anatomically and physiologically relevant tissues by the precise patterning and layering of various cellular compositions and biomaterials [19,22,23].

Figure 1. 3D printing of biological constructs with heterogeneous and complex structures. Photographs of the 3D-printed (a) a mandible bone construct, (b) an ear cartilage with ear lobule, (c) a kidney with renal pelvis, (d) a liver, (e) a heart cross-section, and (f) an arterial tree.
Figure 1. 3D printing of biological constructs with heterogeneous and complex structures. Photographs of the 3D-printed (a) a mandible bone construct, (b) an ear cartilage with ear lobule, (c) a kidney with renal pelvis, (d) a liver, (e) a heart cross-section, and (f) an arterial tree. Reproduced with permissions from [18,19,21,22,24]

Furthermore, 3D printing is gaining attention for the fabrication of microfluidic devices. This technology is capable of creating channels with complex designs and lure or barb connectors under a one-step fabrication process. Thus, it has emerged as a way to produce microfluidic devices with an automated and assembly-free 3D fabrication process [25,26]. Therefore, 3D printing of a microfluidic device, as well as the living constructs in it, can be a promising method to generate organs-on-chips in a simpler way, but with more sophisticated heterogeneous tissue. With the convergence between 3D printing and organs-on-chips engineering, we probably can create complex artificial tissues with the proper microarchitecture for mechanical and chemical stimuli, and thereby, construct an advanced platform performing human-like functions. By doing so, 3D printing technology promises to lead organ-on-a-chip engineering into the next generation.

 

In this paper, we discuss the possibilities of 3D printing for producing physiologically relevant organs-on-chips. We first introduce the current techniques (printing materials and working principles) of 3D cell-printing technologies for fabricating organs-on-chips. We then review the recent advances in printed organs-on-chips from the aspects of physiological relevance and manufacturing technology. Finally, to incorporate 3D printing technology into organ-on-a-chip engineering, we suggest several considerable strategies to improve 3D-printed organs-on-chips from various aspects of materials, printing techniques, instrumentation, personalization or customization, and commercialization in the future.

 

2. Current Techniques for 3D Cell-Printing

2.1. Printing Materials

In 3D printing of an organ-on-a-chip, the printing ink can be any biocompatible material, depending on the purposes and functions of the chip components. Printing inks can be broadly divided into two categories, natural and synthetic. The biological, chemical, and mechanical characteristics differ between the two categories. We describe the representative materials for printing organs-on-chips.

 

2.1.1. Natural Materials

Natural materials originate from various living organisms and exhibit highly biocompatible characteristics. These materials—such as alginate, gellan gum, collagen, fibrin, and gelatin—usually form hydrogels, called bioinks, and are used to encapsulate cells in 3D cell printing. Bioinks have a viscoelastic property and high water content, and protect the cells during the printing process. The cells encapsulated in the hydrogels are insulated from exogenous risk factors such as mechanical stress when passing through the printing nozzle, drying, and potential contaminating factors from the printing space [27,28].

 

Natural materials from marine algae (e.g., alginate [29] and agarose [30]) and plants (e.g., gellan gum [31] and cellulose [32]) are gel-forming polysaccharides. Because these materials can be massively synthesized from the engineered bacteria, they are abundant and low-cost. Additionally, the materials have easily tunable characteristics, including gelation kinetics and rheological properties [29,33], compared to mammalian-derived materials, and many investigators have adopted these as bioinks. The viscous solutions composed of these materials can be polymerized chemically or physically. Alginate and cellulose can be chemically cross-linked by adding cations such as calcium chloride or other metal salt solutions. Agarose and gellan gum show thermos-reversible gelation kinetics. However, these materials inherently have no site that interacts with mammalian cell membrane proteins. Thus, there are many studies on the modification of materials, such as immobilization of arginylglycylaspartic acid, on the polysaccharide chain [34,35,36].

 

Natural materials from mammalian tissues show especially high bio-affinity and bio-activity because their extracellular matrix (ECM) molecules bind directly to the transmembrane receptors of mammalian cells. As the most abundant ECM component in the human body, collagen fibril is widely used in in vivo and in vitro experiments. Collagen monomers self-assemble into a fibrillar structure and entangle a viscoelastic gel as the temperature, pH, and ionic strength approach physiological conditions [37]. Moreover, the network structure and mechanical properties of collagen gel can be tuned by adding secondary gel components or cross-linkers (e.g., 1-ethyl-3-(3-dimethylaminopropyl)carbodiimide and n-hydroxysuccinimide [38]) [39]. On account of these features, collagen is an attractive bioink and suitable for various cell-printing and organ-on-a-chip applications [3,20].

 

Fibrin is a fibrous protein with a crucial role in blood clotting and hemostasis. It is generated by the action of thrombin on monomer fibrinogen. When thrombin releases fibrinopeptides from fibrinogen, the remnant fibrin monomers aggregate into insoluble fibrin. Because this reaction proceeds rapidly, fibrin is used extensively as a sealant in clinical treatments [40] and is useful in the cell-printing process. Although fibrin has an inherently low strength, its rapid gelation helps in maintaining the 3D shape of the printed cellular construct while the main material is fully polymerized. Using this mechanism, Hinton et al. successfully printed the entire brain- and heart-shaped structures by directly dispensing a collagen hydrogel containing both cells and fibrinogen into a gelatin slurry bath with thrombin [19].

 

Gelatin is mass produced by denaturation of collagen from animal skin and bone. Because gelatin is abundant, low-cost, and easy to handle, it is widely applied in in vitro experiments. The thermal cross-linking mechanism of gelatin is opposite to that of collagen. Gelatin normally dissolves at above 40 °C, and becomes gel below 30 °C due to random coil formation. Hence, gelatin cannot retain its shape at 37 °C, the temperature of typical in vitro culture environment. Therefore, synthesis of gelatin-methacrylate (GelMA) hydrogels has been studied to maintain the 3D morphology of the printed structure via UV-mediated polymerization even after increasing the temperature to 37 °C after printing under cool conditions [28].

 

With current advances in tissue engineering and artificial organ development, decellularized ECM (dECM) is recognized as an ideal material for reproducing the natural microenvironment of cells in native tissues [41]. Although single-component, purified natural materials can be combined in various ways, these combinations cannot fully replicate the heterogeneous and various configurations of ECM components in actual tissues. On the other hand, dECM preserves many components of individual tissues—such as proteins, proteoglycans, and cytokines—thus demonstrating excellent potential for inducing tissue-specific cell differentiation and growth. By exploiting these superior features of dECM, our group has pioneered the development of dECM bioinks [42,43,44]. The cross-linking mechanism of bioinks made of heart, cartilage, and adipose tissue dECMs is similar to that of collagen, with rheological characteristics that enable 3D printing. Moreover, in each of these bioinks, the stem cells differentiate into a tissue-specific lineage. Choi et al. demonstrated that muscle dECM bioink produces tunable and complex shapes, and generates more matured and functional muscles than single-collagen bioink [44].

 

2.1.2. Synthetic Materials

Synthetic materials are tailorable for a particular purpose and are consistent from batch to batch. The biocompatible synthetic polymers exhibit low cytotoxicity and bioinert property. Since most of these materials show higher stiffness and rigidity than natural hydrogels, they are able to serve as a cell-supporting framework for 3D cell-printing. In addition, the biocompatible polymers with non-degradable properties are a promising materials for constructing the housing parts of entire organs-on-chips. We introduce some of the representative synthetic polymers capable of printing organs-on-chips.

 

Polycaprolactone (PCL) is an FDA-approved thermoplastic polymer that is widely used in sutures, implantable devices, and other biomedical applications [45]. Although this polymer has biodegradable characteristics, the total degradation period exceeds one year, and it maintains its shape over the usual test period of in vitro experiments [46]. PCL has an advantage of a relatively low melting temperature (above 60 °C) and is suitable for extrusion printing of the framework part directly interfaced to the cell-printed material. When the molten PCL is extruded from the printing nozzle, the temperature decreases to slightly above the body temperature and the PCL solidifies rapidly. Using this phenomenon, our group has proposed a printing method that reinforces the 3D cell-printed construct by alternately printing PCL frameworks and cell-containing bioinks [20,22,47]. With our own developed multi-head deposition system and multi-tissue/organ building system, we also demonstrate that the printed PCL framework does not harm the printed cells in the bioink [46].

 

Silicone is non-degradable, remarkably flexible, and easily generated by mixing a curing agent with an elastomer base. It is extensively used for biomedical instruments (e.g., tubes, catheters, and gaskets) and implants (breast implants and drains. Soon after, Whitesides et al. proposed the soft lithography method [48], PDMS became popular in generating microfluidic devices and cell-culturing devices [5,26]. The unique flexibility and toughness allows PDMS to be removed from precisely fabricated wafers with microscale feature. In addition, the transparency of this material is useful to visualize the cultivated tissue or transport targeted particles. However, there have been major challenges involved in the commercialization of PDMS chips because PDMS molding has been largely a labor-intensive process. To overcome this limitation, printing of PDMS was attempted by extrusion printing. Because silicones can reversibly or irreversibly bond to glass, plastic, and other materials, they could be printed as an outer wall on a specific substrate, providing storage for hydrogels or culture media. Lewis’ group cultivated vascular networks [49] and a kidney proximal tubule [50] within the defined chambers of silicone printed on glass.

 

Pluronic F127 is a triblock copolymer consisting of two hydrophilic poly(ethylene oxide) (PEO) blocks and a hydrophobic poly(propylene oxide) (PPO) block, which is arranged in a PEO-PPO-PEO configuration. Above the critical temperature (~4° C), Pluronic F127 forms micelles in water and exhibits a gel-like viscoelastic property. Conversely, below the critical temperature, the micelles become soluble in water and are rapidly liquefied. This characteristic of Pluronic F127 has been utilized in perfusable channels surrounded by very soft hydrogel. Kolesky et al. printed a highly tortuous vascular-like channel from this material [49]. Gel-like Pluronic F127 was printed as a sacrificial part on a pre-casted hydrogel base. It was embedded within the hydrogel to cover the printed channel and was finally flushed out by cold media after irreversible gelation of the hydrogel. By the same methodology, Homan and Kolesky et al. fabricated a perfusable proximal tubule [50].

 

There are also several synthetic materials available to print the housing part and mechanical elements. Photo-curable resins such as Watershed [25], Visijet SL Clear [51,52], PEG-DA [53], and MED610 [26] can be incorporated in 3D printing systems with laser- or visible light-mediated polymerization. They are less flexible and less gas-permeable than PDMS, but remain transparent to obtain optical clarity. Thermoplastic polymers such as acrylonitrile butadiene styrene [54] and cyclic olefin copolymer [55] are adaptable to extrusion-based printing and provide clarity.

 

2.2. 3D Cell-Printing Methods

3D printing technology has been used in many areas including industry and research since the 1980s. Many manufacturing and molding methods have been replaced by 3D printing technology and there have been several developments in this field [56,57]. With recent advancements in precise cell/ECM positioning, 3D printing has emerged as an effective technology for preparing complex biological structures. 3D printing methods include micro-extrusion, inkjet, and laser-assisted printing, each of which is briefly discussed below.

 

2.2.1. Micro-Extrusion Printing

Biological 3D structures are most commonly printed by micro-extrusion, which directly deposits the printed materials onto a substrate by using a micro-extrusion head (Figure 2a). Under physical forces, the biomaterials and cells can be selectively dispensed at their intended positions through nozzles and needles. The force can be applied through pneumatic pressure [21,58] or a mechanical load that is exerted by a piston [20,59,60]. The micro-extrusion-based system is equipped with multiple printing heads containing different cells/bioinks for preparing complex heterogeneous structures [22,61]. When using the multiple heads, we should consider the position and spacing of the nozzles, the printing speed, the dispensing forces, and the nozzle diameters. The bioinks must also be sufficiently viscous to maintain the 3D shape of the construct. Although micro-extrusion can deposit bioinks over a wide range of viscosities, a high-viscosity bioink prevents the collapse of the printed construct and enables high-resolution printing.

Figure 2. Schematics of 3D-cell printing methods with different working principles: (a) micro-extrusion, (b) inkjet, (c) laser-assisted printing, and (d) stereolithographic printing.
Figure 2. Schematics of 3D-cell printing methods with different working principles: (a) micro-extrusion, (b) inkjet, (c) laser-assisted printing, and (d) stereolithographic printing. Reproduced with permission from [76].

2.2.2. Inkjet Printing

The inkjet printing method delivers a controlled volume (droplets) of cell-suspended liquid at a pre-defined position. The liquid is vaporized into microbubbles by an electrically heated nozzle [62] or a piezoelectric actuator [63,64], and then exits the nozzle as droplets (Figure 2b). Electrically-heated inkjet printing delivers high printing speed at a low cost, but exposes the cells to heat and cannot properly control the droplet size [12]. Although inkjet printing with a piezoelectric actuator can resolve these problems, the actuator frequencies (15–25 kHz) can damage the cell membrane and lyse several sensitive primary cells [65]. Without these, there are multiple reports that show excellent cell viability after the inkjet printing process [66,67,68,69]. Last, a wide range of viscous materials can be used in inkjet printing. However, the inkjet printing method is best suited for the low-viscosity range (~0.1 Pa·s) of bioinks [70]. Overall, inkjet printing improves the resolution of the cell droplets over the micro-extrusion printing method, but cannot print large-scale biological structures. Despite its disadvantages, inkjet printing is favored for replicating narrow complex biological structures because it offers high-resolution droplet printing.

 

2.2.3. Laser-Assisted Printing

In laser-assisted printing systems, biological structures are patterned or prepared by laser-induced forward transfer [71] (Figure 2c). Laser-assisted printing overcomes some of the limitations of micro-extrusion and inkjet printing [72]. For example, it offers the highest resolution of droplets due to the accuracy of laser targeting itself. In the first step of laser-assisted printing, the laser is focused onto a laser-absorbing support layer, called the ribbon. In the second step, the cell-laden hydrogel beneath the ribbon is bombarded with laser pulses. Finally, the liberated cell droplets are printed on the receiving substrate [73,74]. The resolution of laser-assisted printing is affected by many factors such as laser power, thickness of the biological layer, and the gap between the ribbon and the receiving substrate. Even though laser-assisted printing shows the highest resolution, many factors still need to be adjusted.

Another type of laser-assisted printing is stereolithography (SLA), which is the oldest and one of the most powerful 3D printing techniques capable of producing complex 3D structures. The basic mechanism of SLA is solidification of the liquid photopolymer by laser-induced photopolymerization (Figure 2d), typically at ultraviolet, infrared, or visible wavelengths [75]. After the photopolymerization of 3D patterns of 3D models, 3D structures can be obtained by a layer-by-layer process [75]. The laser pulse solidifies the material (the combined bioink, cells, and photo-initiator) at the reservoir, and finally, stacks the 3D-patterned solidified layers into a 3D biological construct.

 

3. Applications of 3D Cell-Printing to Tissue Models

3.1. 3D Cell-Printed Organs-On-Chips with Static Culture

3D cell printing is a technology that facilitates the construction of complex 3D histological structures and generates functional living tissues and artificial organs [77]. While still in its beginning stages, 3D cell printing has demonstrated its potential use in testing or screening of drugs by modeling tissues and diseases, including skin [78], liver [79,80,81], and cancers [82,83] (Table 1). These organs-on-chips are printed to generate the biomimetic heterogeneous structure and are cultivated under static conditions to maturate the tissues. Although mechanical dynamic stimuli are excluded in those organs-on-chips, the heterogeneous constructions have induced feasible responses against the tested drugs.

Apparatus Used

The CADworks3D Ultra-Series Microfluidic 3D Printer

Ultra Series

Table 1. Summary of 3D cell-printed organs-on-chips without microfluidics

Skin is a multilayered barrier that covers the whole body. It plays various important roles such as protecting internal organs from external threats, maintaining homeostasis by thermoregulation, removing waste products, and sensing external stimuli. The multiple layers of skin contain various elements performing diverse functions (e.g., papillae, sweat glands, hair follicles, and pigments). Hence, a functional in vitro skin model must recreate the distinct multilayered structure of skin. Although the dermis and epidermis layers may be generated by manual sequential seeding of fibroblasts and by co-culturing keratinocytes in an air–liquid interface (ALI) environment, respectively, this approach is limited by nonuniform thickness and intermittent reproduction. In contrast, the 3D printing approach can create multilayer structures with the desired thicknesses and patterns. Applying an in-house microvalve-mediated droplet printing system, Lee at al. printed a human skin tissue model by fabricating two layers of keratinocytes, followed by a repeatable stacking of double layers of a dermal matrix layer and a fibroblast layer (total > 10) [78]. After one to two weeks in an ALI culture, the skin maturation was observed by epithelization and stratification. More importantly, Lee et al. demonstrated that 3D printing avoids significant shrinkage and concavity development in the skin model, which demerits the manual seeding method.

 

Liver is a vital metabolic organ responsible for detoxification, digestive biochemical production, and glycogen storage regulation. It is organized by parenchymal hepatocytes and various non-parenchymal supporting cells (such as Kupffer cells, Ito stellate cells, and endothelial cells). Liver functionality relies on the cell–cell communication between the parenchymal and non-parenchymal liver cells. To investigate this feature, Matsusaki et al. generates a chip containing multiple arrays of mini-human liver tissue by inkjet printing (Figure 3a) [79]. They stacked, with the fibronectin-gelatin film as a glue, the layers of hepatocytes (Hep G2) and human umbilical vein endothelial cells (HUVECs) with different layering compositions (a single layer of Hep G2 and double and triple layers of Hep G2 and HUVEC) and compared them. The metabolic function and detoxification activity was most elevated in the triple-layered tissue, where the hepatocyte layer is sandwiched between an upper and lower endothelial cell layer. When treated with the hepatotoxic drug troglitazone (Rezulin), the triple-layered model exhibited the highest cytochrome P450 (CYP450)-mediated metabolism among the three models (Figure 3b). Ma et al. attempted 3D printing of anatomical features as well as various cell configurations in the liver [80]. They fabricated the liver unit, a lobule structure, by projection-based 3D printing. They chose two bioinks: the 5% GelMA (~5 kPa compressive stiffness similar to healthy liver tissue) for the parenchymal tissue formation and the 25% GelMA/1% glycidal methacrylate-hyaluronic acid (GMHA; ~4 kPa compressive stiffness) for vascularization. The sequential projection technique generated a hexagonal liver lobule with a complex pattern that is composed of two parts, the parenchymal tissue part of the human-induced pluripotent stem cell-derived hepatic progenitor cells (hiPSCs-HPCs) and the non-parenchymal tissue part with radial structure of the supporting cells (HUVECs and adipose-derived stem cells) (Figure 3c). When it is treated with rifampicin, a potentially hepatotoxic antibiotic drug, the hexagonal-patterned tri-culture model synthesizes more CYP450 than the 2D monolayer and HPC-only models (Figure 3d). Nguyen et al. also tried to generate compartmented regions of parenchymal tissue and non-parenchymal tissue by extrusion printing [81]. They dispensed the NovoGel-containing hepatic stellates and HUVEC in the border line in the well, and then filled it with aggregates of hepatocyte by printing. They observed the visible compartmentalization and selective sensitive response to the hepatotoxic drug trovafloxacin and the non-toxic drug levofloxacin.

Figure 3. 3D cell-printed livers-on-chips. (a) Schematic diagram of inkjet printing into multiple micro-wells to create liver tissues with three layering compositions: 1L (HepG2), 2L (HUVEC/HepG2), and 3L (HUVEC/HepG2, HUVEC); (b) Hepatotoxic responses with increase in CYP450 3A4 (CYP3A4) secretions under troglitazone treatment; (c) Illustration of the sequential SLA process for building the liver lobule structure and (d) rifampicin-induced changes in expression of the CYP450 series in HPCs grown in the 2D monolayer, the 3D HPC-only model, and the 3D-printed model (3D Tri-culture).
Figure 3. 3D cell-printed livers-on-chips. (a) Schematic diagram of inkjet printing into multiple micro-wells to create liver tissues with three layering compositions: 1L (HepG2), 2L (HUVEC/HepG2), and 3L (HUVEC/HepG2, HUVEC); (b) Hepatotoxic responses with increase in CYP450 3A4 (CYP3A4) secretions under troglitazone treatment; (c) Illustration of the sequential SLA process for building the liver lobule structure and (d) rifampicin-induced changes in expression of the CYP450 series in HPCs grown in the 2D monolayer, the 3D HPC-only model, and the 3D-printed model (3D Tri-culture). Reproduced with permissions from [79,80]

Cancer is the most prevalent disease and remains difficult to treat. To reveal the exact mechanisms of drug action, in vitro cancer models ought to reproduce the extremely complex and heterogeneous characteristics of tumors. Interactions among the cancer cells, ECM, and the peripheral cells strongly affect the pathological progression and aggressiveness of cancer. King et al. generated artificial human breast cancer by extrusion printing to simulate the progression of the cancer in the breast stromal tissue [82]. They first printed the stromal clumps containing adipocytes, mammary fibroblasts, and endothelial cells into multiple wells in a culture plate. Next, they dispensed aggregates of breast cancer cells into the stroma by micro-extrusion printing (Figure 4a). The breast cancer cells surrounded by stromal tissue showed angiogenesis resulting from communication between the cells. When the common breast-cancer drug tamoxifen was applied to the 3D-printed breast cancer, the cells showed higher chemoresistance than those in the monolayer culture (Figure 4b). Zhao et al. printed an artificial human cervical cancer with porous 3D architecture to ensure the oxygen supply [83]. They extruded the fibrinogen-gelatin-alginate bioink (~11 Pa·s viscosity at 10 °C) containing human cervical cancer cells (Hela) in a lattice pattern (Figure 4c) and observed the realistic morphological changes (Figure 4d). The printed cervical cancer also showed lower sensitivity to paclitaxel (the typical anticancer drug) than 2D-cultured cancer cells (Figure 4e).

Figure 4. 3D cell-printed cancers-on-chips (a) Schematic diagram and microscopic observations (lower left: H&E staining, lower right: immunofluorescent staining) of the extruded breast stromal cells and cancer cells into a multi-well plate; (b) Increased chemosensitivity to tamoxifen from breast cancer cells cultured in 3D-printed chip compared to those in a 2D monolayer; (c) Process of the micro-extrusion of cervical cancer cells (Hela) with gelatin-alginate-fibrinogen bioink; (d) Photograph of the printed cervical cancer-on-a-chip showing the lattice pattern and its fluorescent microscopic image showing the cell morphology; (e) Increased chemosensitivity to paclitaxel from Hela cells cultured in 3D-printed chip compared to those in a 2D monolayer.
Figure 4. 3D cell-printed cancers-on-chips (a) Schematic diagram and microscopic observations (lower left: H&E staining, lower right: immunofluorescent staining) of the extruded breast stromal cells and cancer cells into a multi-well plate; (b) Increased chemosensitivity to tamoxifen from breast cancer cells cultured in 3D-printed chip compared to those in a 2D monolayer; (c) Process of the micro-extrusion of cervical cancer cells (Hela) with gelatin-alginate-fibrinogen bioink; (d) Photograph of the printed cervical cancer-on-a-chip showing the lattice pattern and its fluorescent microscopic image showing the cell morphology; (e) Increased chemosensitivity to paclitaxel from Hela cells cultured in 3D-printed chip compared to those in a 2D monolayer. Reproduced with permission from [82,83].

3.2. 3D Cell-Printed Organs-On-Chips with Microfluidic Device

With growing interest in 3D printing of a microfluidic device, the printing of organs-on-chips with microfluidic channels is just steps away. There are two main approaches that integrate 3D cell-printed tissue and the microfluidic device: two-step fabrication and one-step fabrication. Two-step fabrication is the printing of micro-organs on the pre-fabricated microfluidic platforms. One-step fabrication is the printing of the entire chip device, including the cells and mechanical elements (e.g., a gasket and microfluidic channels), within a single process. We discuss in the following sections the 3D-printed organs-on-chips generated by these two strategies (Table 2).

Table 2. Summary of 3D printed organs-on-chips with microfluidics.

The direct printing of living constructs on a pre-fabricated chip can facilitate the creation of heterogeneous designs of cellular constructs according to a specific purpose. This strategy allows the use of conventionally fabricated microfluidic chambers and channels with high resolution. Chang et al. generated a perfusable liver-on-a-chip to investigate drug metabolism (Figure 5a) [84]. By extrusion printing, they deposited the alginate bioink containing Hep G2 cells onto the pre-fabricated chamber in a PDMS substrate, and then assembled it with the glass cover containing microfluidic channels. They demonstrated that printing on the prepared microfluidic device enables structural adaptability of the cell constructs to the design specifications. The perfusable liver-on-a-chip was operated to metabolize the drug 7-ethoxy-4-trifluoromethyl coumarin into 7-hydroxy-4-trifluoromethyl coumarin. When they compared the drug metabolism rates of their artificial liver tissue with static and perfused conditions, the higher efficiency of the perfusion culture was confirmed (Figure 5b).

Figure 5. 3D cell-printed liver constructs integrated with a pre-prepared microfluidic device. (a) Illustration of the 3D-printed perfusable liver-on-a-chip and its exploded view; (b) The higher level of metabolized drug 7-hydroxy-4-trifluoromethyl coumarin (HFC) under perfusion condition compared to that under static condition; (c) Schematics of extrusion printing of liver cells onto pre-prepared microfluidic device and its photographs, showing the array of hepatic spheroids in the chamber; (d) Hepatotoxic effect of acute acetaminophen on the liver tissue.
Figure 5. 3D cell-printed liver constructs integrated with a pre-prepared microfluidic device. (a) Illustration of the 3D-printed perfusable liver-on-a-chip and its exploded view; (b) The higher level of metabolized drug 7-hydroxy-4-trifluoromethyl coumarin (HFC) under perfusion condition compared to that under static condition; (c) Schematics of extrusion printing of liver cells onto pre-prepared microfluidic device and its photographs, showing the array of hepatic spheroids in the chamber; (d) Hepatotoxic effect of acute acetaminophen on the liver tissue. Reproduced with permissions from [84,85].

Bhise et al. also printed the perfusable chip device containing the multiple micro-liver tissues within it using extrusion printing (Figure 5c) [85]. They deposited GelMA bioink containing hepatic spheroids onto the casted PDMS chambers and assembled with the pre-fabricated microfluidic channels [85]. They utilized the hepatic spheroids to enhance the self-secretion of ECM components and conducted perfusion cultures to maintain the viability of the cells inside the spheroids. In this chip, the hepatocytes secreted liver-specific markers and showed decreased metabolic activity resulting from acetaminophen treatment (Figure 5d). Likewise, the two-step approach for integrating microfluidic platforms with the 3D cell-printed tissues affirmed the results for future organ-on-a-chip development. However, it still required manual intervention, causing difficulties in automation, inaccuracy in reproduction, and contamination in cultivation, which might create hurdles when trying to commercialize the chip device.

 

On the other hand, the one-step fabrication approach to construct the entire organ-on-a-chip was demonstrated as an effective manufacturing methodology with high productivity [86]. This method enabled the cellular compositions and channel structure to be built in various designs to achieve the heterogeneity and complexity. Our group successfully accomplished the one-step fabrication of a spatially heterogeneous liver-on-a-chip using extrusion-based multi-material printing by the in-house printing system with multiple heads (Figure 6a) [87]. The entire chip device was generated by alternatively dispensing the biocompatible and hydrophobic polymer and the two bioinks containing cells. PCL was used for the housing and microfluidic channels. For the printing of the cells, the Hep G2-laden collagen was used for the 3D cellular construct, while the HUVEC-laden gelatin was used for 2D cell-monolayer formation after the removal of liquefied gelatin at the physiological temperature. The dispensing sequences and the path were programmed following the desired final design. We demonstrated the various designs of the printed liver tissues-on-chips and promising liver functionality.

Figure 6. 3D-printed organs-on-chips in a one-step fabrication process. (a) Schematic diagrams for extrusion printing of liver-on-a-chip resembling sinusoid (Group 1 = 3D cell-printed hepatocytes alone in static culture, Group 2 = 3D cell-printed hepatocytes–endothelial cells in static culture, and Group 3 = 3D cell-printed liver-on-a-chip); (b) Extrusion-printed nervous system-on-a-chip with compartmentalized chambers: central neurons (CNS) in chamber 1, peripheral neurons (PNS), and the axons with Schwann cells in chamber 2, and terminal cell junctions with epithelial cells in chamber 3; (c) Study of viral infection in the neuron system. Microscopic observation of the pseudorabies virus (PRV) transmission and the level of the transported virus in each chamber; (d) Illustration (upper left) and photograph (lower left) of the extrusion-printing process of a kidney proximal tubule-on-a-chip and the immunofluorescent stained images of the tubule (upper and lower right); (e) Nephrotoxicity effect of cyclosporine A on kidney epithelial cells in the chip.
Figure 6. 3D-printed organs-on-chips in a one-step fabrication process. (a) Schematic diagrams for extrusion printing of liver-on-a-chip resembling sinusoid (Group 1 = 3D cell-printed hepatocytes alone in static culture, Group 2 = 3D cell-printed hepatocytes–endothelial cells in static culture, and Group 3 = 3D cell-printed liver-on-a-chip); (b) Extrusion-printed nervous system-on-a-chip with compartmentalized chambers: central neurons (CNS) in chamber 1, peripheral neurons (PNS), and the axons with Schwann cells in chamber 2, and terminal cell junctions with epithelial cells in chamber 3; (c) Study of viral infection in the neuron system. Microscopic observation of the pseudorabies virus (PRV) transmission and the level of the transported virus in each chamber; (d) Illustration (upper left) and photograph (lower left) of the extrusion-printing process of a kidney proximal tubule-on-a-chip and the immunofluorescent stained images of the tubule (upper and lower right); (e) Nephrotoxicity effect of cyclosporine A on kidney epithelial cells in the chip. Reproduced with permissions from [50,87,88].

Similarly, Johnson et al. displayed the potential use of extrusion-based 3D cell printing in modeling a nervous system with customization. They dispensed PCL onto the culture dish to create microchannels and deposited grease and silicone across the channels to build compartmentalized chambers (Figure 6b). Afterward, they dispensed four cell suspensions into each chamber: (i) rat embryonic hippocampal neurons into the first chamber for the central neuron system (CNS) development, (ii) rat embryonic sensory neurons and Schwann cells into the second chamber for the peripheral neuron system (PNS) and axon development, and (iii) porcine kidney epithelial cells into the third chamber for the formation of axonal terminal junction. The printed cells penetrated the grease part in the bottom-most layer, went through the PCL microchannels, and formed an interconnected nervous system. Using this chip, they investigated the preferential transmission of the pseudorabies virus (PRV) from the inoculated site of the cell body of PNS to the other cell body of CNS, or to the terminal end (Figure 6c).

 

Extrusion printing was also applied to generate the chip device, including a perfusable and permeable channel composed of living cells, mimicking the human kidney proximal tubule. Homan et al. achieved the printing of a kidney proximal tubule-on-a-chip by adapting a fugitive ink (Figure 6d) [50]. First, they printed the silicon gasket onto a glass substrate, and then dispensed the convoluted channel with Pluronic F127. Using the extrusion nozzle, the chamber was filled, with a fibrinogen-gelatin-CaCl2-transglutaminase bioink (~3.5 kPa elastic modulus similar to a healthy kidney cortex) containing fibroblasts to mimic the kidney ECM. After gelation of the ECM-like tissue, they perfused the culture medium to wash out Pluronic F127 and to generate the hollow channel. Finally, the epithelial cells (RPTEC/TERT1) for the proximal tubule were seeded inside the channel and showed in vivo-like morphology formation and improved albumin uptake ability. The printed kidney-on-a-chip also exhibited nephrotoxicity against cyclosporine A, an immunosuppressive drug, in a dose-dependent manner. As confirmed in these examples, 3D printing technologies would maximize the effectiveness of the manufacturing process when building whole organs-on-chips, while reducing human labor costs due to complex structure preparation.

 

4. Conclusion and Future Perspectives

3D printing allows a bottom–up approach and is very effective at fabricating micro-organs of heterogeneous and complex structures on a chip or entire organs-on-chips composed of various materials. To produce the micro-organs or the organs-on-chips, various materials and printing methods are considered. At this point, 3D-printed artificial tissues and organs-on-chips have demonstrated the ability of this technique to achieve the physiological relevance and can be applied to drug screening. However, this technology is still in its beginning stage and there are many aspects that must be addressed in the future.

 

To develop the interface between various tissues, different tissue-specific bioinks can also be applied in 3D-printed organs-on-chips. The interfaces, such as the neuromuscular junction and neurovascular unit, do not only have the heterogeneous cell types, functions, and structure but also dynamic interaction and compatibility between the different tissues. Thus, fabrication of the heterogeneous structure and maturation of various cells can be achieved simultaneously. Shim et al. demonstrated this concept as a promising method to generate osteochondral tissue [89]. They fabricated a cartilage part right above the bone part using the in-house extrusion-based multi-head printing system, with different bioink compositions but the same human mesenchymal stem cells. For the superficial cartilage formation, they used a collagen mix containing bone morphogenic proteins and the cells. For the subchondral bone tissue, they used the supramolecular hyaluronic acid containing transforming growth factor-β and the same cells. During the culture period of two weeks, they observed differentiation of the stem cells into chondrogenic and osteogenic lineages from each part. Likewise, it is possible to differentially maturate the cells by using the different dECM bioinks in each part to induce natural cell–ECM interactions resulting in tissue-specific differentiation.

 

To measure outputs, a few studies incorporated electronic elements into the organs-on-chips. Very recently, Lind and Busbee et al. attempted to print a readable heart-on-a-chip outfitted with electric sensors and circuits for measuring the contractile stress from the laminar cardiac tissue [90]. They printed the silicone gasket, the flexible cantilever sensors, and the circuits on a glass substrate, and then cultured neonatal rat ventricular myocytes after seeding the cells on it. The maturated laminar cardiac tissue displayed natural cyclic contraction, i.e., a beating motion, and caused deformation of the strain gauge of the flexible sensor. The deformation was transformed into electrical signals and processed to estimate the contractile stress in real time. When varying the spacing between the grooves on the substrate, the engineered cardiac tissue showed different contractile stress. Although this study accomplished the proof-of-concept for printing an electronic component into the cell culturing device, it was still challenging to find conductive materials that had biocompatible properties. They had to perform the additional evaporation process to remove the solvent formulated in the inks used in printing electronic components. The ink was prepared by mixing carbon black (for the high-resistance cantilever sensor) into a solution of urethane dissolved in a solvent and the other ink was formulated with silver flakes (for circuit) mixed with a solution of polyamide dissolved in a solvent. Therefore, the methodology for preparing printable conductive inks should advance to be solvent-free, biocompatible, and thereby, applicable to in situ printing with cell-laden bioinks.

 

Furthermore, the technical advances in 3D printing should produce organs-on-chips with high resolution, high accuracy, a high-throughput assay, and more varied laboratorial functions. SLA displayed promise for both 3D cell printing and fabrication of microfluidic devices. This technique allowed fabrication of channels with high resolution (~100 μm) [26] and a device with a smooth surface, resulting in high clarity. However, it was less applicable to multi-material printing for the full construction of organs-on-chips. Inkjet-printing methods demonstrated high-resolution printing of the cells in a droplet (~20 μm) [76]. However, it was not easily applied when building 3D structures by stacking the printed low-viscosity materials. Extrusion-based printing was advantageous to both multi-material fabrication and 3D complex structure construction, but it was a challenge to increase the resolution (current: ~350 μm channel) using this technique [26]. Instead, it may be possible to combine these printing methods and other techniques to supplement the limitation of each method and maximize the advantages. The other considerable techniques are fabrication of modular microfluidics, 3D microfluidic networks produced by molding from a 3D-printed structure, 4D printing, and decellularization of an entire organ. Lee et al. fabricated the LEGO-inspired microfluidic blocks by SLA and demonstrated their assembly through various ways without leakage [91]. The casted microfluidic channels from the 3D-printed architecture were demonstrated by fabricating a device with a helical coil channel and the other channel passing through the inside of the helical coil [92]. 4D printing is a technology that confers a printed construct the ability to change its shape or function with time under external stimuli on the printed 3D structure. Gladman et al. strikingly demonstrated the shape changes of a 3D-printed orchid-mimetic hydrogel construct by the reinforcement of the hydrogel with nanocellulose [93]. The 2D flat architecture was deformed to a ruffled structure and a helicoidal structure. Decellularization of a whole organ is a method to preserve the original structure and vasculature of the organ by continuous perfusion of the cell removal agents through the existing blood vessel [94]. The acellular tissues’ built-in 3D-printed microfluidics might be favorable for vascularization. These techniques can be adapted to the construction of more sophisticated organs-on-chips, including interconnected multiple organs-on-a-chip (body-on-a-chip), and eventually, organs-on-a-chip integrated with a lab-on-a-chip to perform in situ biochemical assays in a drug screening process.

 

Finally, 3D printing can create personalized in vitro models constructed from patient-derived cells or induced pluripotent stem cells (iPSCs). If we can combine complex structures exhibiting organ-level responses with the patient’s genetic information, we may realize a highly reliable patient-specific disease model. Such models can reveal novel treatment methods for refractory genetic and familial disorders. Moretti et al. developed patient-specific iPSCs for modeling long-QT syndrome causing sudden cardiac death [95]. Similarly, Carvajal-Vergara et al. generated iPSCs from patients with LEOPARD syndrome and characterized the patient-specific disease progression using the cells [96]. Availability of iPSCs has increased and the cells can be very useful to understand the patient-specific disease and find a cure. However, the development of a platform capable of supporting iPSC growth and maturation is at an early stage [97], and it is anticipated that organs-on-chips will play a leading role in the future.

 

Currently, there are several commercialized services for modeling of tissues and cancers with 3D printing from start-up companies. Organovo® provides drug-testing services using their self-developed 3D cell-printed mini liver tissues [98]. RegenHU manages BioFactory® to open the 3D printing of the skeletal muscle tissues to users [99]. N3D Biosciences, Inc., sells the 3D-printed and magnetically-levitated cancer spheroids in multi-well plates [100]. Advanced Solutions Life Sciences provides matching services with their collaborators for 3D tissue design and construction [101]. L’Oreal, a cosmetics company, has also found collaboration partners to develop the artificial skin tissue to replace animal experiments [102,103]. Most of the companies supporting the printing of customized microfluidic devices are based on SLA technologies. Nanoscribe [104], Bio3D Technologies [105], LightFab [106], and FEMTOprint [107] offer custom-made devices using proprietary or open-source materials with transparency. MiiCraft Printer based on digital laser processing is on sale for microfluidics from Creative CADworks [108]. To the best of our knowledge, only Dolomite sells the fused deposition modeling printer using a cyclic olefin copolymer, named Fluidic Factory 3D Printer [109]. Consequently, there are many growing companies that are based on 3D printing of artificial tissues or chip devices, but the 3D-printed organ-on-a-chip is yet to be commercialized. We expect that advances in technologies for printing more physiologically relevant organs-on-chips with highly upgraded functions will accelerate the commercialization of the tissue/organ models and the practical use of these products in drug development to overcome several refractory diseases of mankind.

References

  1. Pedron, S.; Becka, E.; Harley, B.A. Spatially gradated hydrogel platform as a 3D engineered tumor microenvironment. Adv. Mater. 2015, 27, 1567–1572. [Google Scholar] [CrossRef] [PubMed]
  2. Jeon, J.S.; Bersini, S.; Gilardi, M.; Dubini, G.; Charest, J.L.; Moretti, M.; Kamm, R.D. Human 3D vascularized organotypic microfluidic assays to study breast cancer cell extravasation. Proc. Natl. Acad. Sci. USA 2015, 112, 214–219. [Google Scholar] [CrossRef] [PubMed]
  3. Shin, Y.; Han, S.; Jeon, J.S.; Yamamoto, K.; Zervantonakis, I.K.; Sudo, R.; Kamm, R.D.; Chung, S. Microfluidic assay for simultaneous culture of multiple cell types on surfaces or within hydrogels. Nat. Protoc. 2012, 7, 1247–1259. [Google Scholar] [CrossRef] [PubMed]
  4. Wang, L.; Liu, W.; Wang, Y.; Wang, J.-C.; Tu, Q.; Liu, R.; Wang, J. Construction of oxygen and chemical concentration gradients in a single microfluidic device for studying tumor cell–drug interactions in a dynamic hypoxia microenvironment. Lab Chip 2013, 13, 695–705. [Google Scholar] [CrossRef] [PubMed]
  5. Sackmann, E.K.; Fulton, A.L.; Beebe, D.J. The present and future role of microfluidics in biomedical research. Nature 2014, 507, 181–189. [Google Scholar] [CrossRef] [PubMed]
  6. Huh, D.; Matthews, B.D.; Mammoto, A.; Montoya-Zavala, M.; Hsin, H.Y.; Ingber, D.E. Reconstituting organ-level lung functions on a chip. Science 2010, 328, 1662–1668. [Google Scholar] [CrossRef] [PubMed]
  7. Kim, H.J.; Huh, D.; Hamilton, G.; Ingber, D.E. Human gut-on-a-chip inhabited by microbial flora that experiences intestinal peristalsis-like motions and flow. Lab Chip 2012, 12, 2165–2174. [Google Scholar] [CrossRef] [PubMed]
  8. Torisawa, Y.-S.; Spina, C.; Mammoto, T.; Mammoto, A.; Weaver, J.C.; Tat, T.; Collins, J.J.; Ingber, D.E. Bone marrow–on–a–chip replicates hematopoietic niche physiology in vitro. Nat. Methods 2014, 11, 663–669. [Google Scholar] [CrossRef] [PubMed] [Green Version]
  9. Sung, J.H.; Shuler, M.L. A micro cell culture analog (µCCA) with 3-D hydrogel culture of multiple cell lines to assess metabolism-dependent cytotoxicity of anti-cancer drugs. Lab Chip 2009, 9, 1385–1394. [Google Scholar] [CrossRef] [PubMed]
  10. Huh, D.; Hamilton, G.A.; Ingber, D.E. From 3D cell culture to organs-on-chips. Trends Cell Biol. 2011, 21, 745–754. [Google Scholar] [CrossRef] [PubMed]
  11. Michalski, M.H.; Ross, J.S. The shape of things to come: 3D printing in medicine. JAMA 2014, 312, 2213–2214. [Google Scholar] [CrossRef] [PubMed]
  12. Murphy, S.V.; Atala, A. 3D bioprinting of tissues and organs. Nat. Biotechnol. 2014, 32, 773–785. [Google Scholar] [CrossRef] [PubMed]
  13. Park, J.Y.; Gao, G.; Jang, J.; Cho, D.-W. 3D printed structures for delivery of biomolecules and cells: Tissue repair and regeneration. J. Mater. Chem. B 2016, 4, 7521–7539. [Google Scholar] [CrossRef]
  14. Seol, Y.-J.; Kang, T.-Y.; Cho, D.-W. Solid freeform fabrication technology applied to tissue engineering with various biomaterials. Soft Matter 2012, 8, 1730–1735. [Google Scholar] [CrossRef]
  15. Wehner, M.; Truby, R.L.; Fitzgerald, D.J.; Mosadegh, B.; Whitesides, G.M.; Lewis, J.A.; Wood, R.J. An integrated design and fabrication strategy for entirely soft, autonomous robots. Nature 2016, 536, 451–455. [Google Scholar] [CrossRef] [PubMed]
  16. Sun, K.; Wei, T.S.; Ahn, B.Y.; Seo, J.Y.; Dillon, S.J.; Lewis, J.A. 3D Printing of interdigitated Li-ion microbattery architectures. Adv. Mater. 2013, 25, 4539–4543. [Google Scholar] [CrossRef] [PubMed]
  17. Cesaretti, G.; Dini, E.; De Kestelier, X.; Colla, V.; Pambaguian, L. Building components for an outpost on the Lunar soil by means of a novel 3D printing technology. Acta Astronaut. 2014, 93, 430–450. [Google Scholar] [CrossRef]
  18. Jakus, A.E.; Rutz, A.L.; Jordan, S.W.; Kannan, A.; Mitchell, S.M.; Yun, C.; Koube, K.D.; Yoo, S.C.; Whiteley, H.E.; Richter, C.-P.; et al. Hyperelastic “bone”: A highly versatile, growth factor–free, osteoregenerative, scalable, and surgically friendly biomaterial. Sci. Transl. Med. 2016, 8, 358ra127. [Google Scholar] [CrossRef] [PubMed]
  19. Hinton, T.J.; Jallerat, Q.; Palchesko, R.N.; Park, J.H.; Grodzicki, M.S.; Shue, H.-J.; Ramadan, M.H.; Hudson, A.R.; Feinberg, A.W. Three-dimensional printing of complex biological structures by freeform reversible embedding of suspended hydrogels. Sci. Adv. 2015, 1, e1500758. [Google Scholar] [CrossRef] [PubMed]
  20. Lee, J.-S.; Hong, J.M.; Jung, J.W.; Shim, J.-H.; Oh, J.-H.; Cho, D.-W. 3D printing of composite tissue with complex shape applied to ear regeneration. Biofabrication 2014, 6, 024103. [Google Scholar] [CrossRef] [PubMed]
  21. Lee, J.W.; Choi, Y.-J.; Yong, W.-J.; Pati, F.; Shim, J.-H.; Kang, K.S.; Kang, I.-H.; Park, J.; Cho, D.-W. Development of a 3D cell printed construct considering angiogenesis for liver tissue engineering. Biofabrication 2016, 8, 015007. [Google Scholar] [CrossRef] [PubMed]
  22. Jung, J.W.; Lee, J.-S.; Cho, D.-W. Computer-aided multiple-head 3D printing system for printing of heterogeneous organ/tissue constructs. Sci. Rep. 2016, 6, 21685. [Google Scholar] [CrossRef] [PubMed]
  23. Hockaday, L.; Kang, K.; Colangelo, N.; Cheung, P.; Duan, B.; Malone, E.; Wu, J.; Girardi, L.; Bonassar, L.; Lipson, H.; et al. Rapid 3D printing of anatomically accurate and mechanically heterogeneous aortic valve hydrogel scaffolds. Biofabrication 2012, 4, 035005. [Google Scholar] [CrossRef] [PubMed]
  24. Kang, H.-W.; Lee, S.J.; Ko, I.K.; Kengla, C.; Yoo, J.J.; Atala, A. A 3D bioprinting system to produce human-scale tissue constructs with structural integrity. Nat. Biotechnol. 2016, 34, 312–319. [Google Scholar] [CrossRef] [PubMed]
  25. Au, A.K.; Lee, W.; Folch, A. Mail-order microfluidics: Evaluation of stereolithography for the production of microfluidic devices. Lab Chip 2014, 14, 1294–1301. [Google Scholar] [CrossRef] [PubMed]
  26. Bhattacharjee, N.; Urrios, A.; Kang, S.; Folch, A. The upcoming 3D-printing revolution in microfluidics. Lab Chip 2016, 16, 1720–1742. [Google Scholar] [CrossRef] [PubMed]
  27. Peng, W.; Unutmaz, D.; Ozbolat, I.T. Bioprinting towards Physiologically relevant tissue models for pharmaceutics. Trends Biotechnol. 2016. [Google Scholar] [CrossRef] [PubMed]
  28. Malda, J.; Visser, J.; Melchels, F.P.; Jüngst, T.; Hennink, W.E.; Dhert, W.J.; Groll, J.; Hutmacher, D.W. 25th anniversary article: Engineering hydrogels for biofabrication. Adv. Mater. 2013, 25, 5011–5028. [Google Scholar] [CrossRef] [PubMed]
  29. Hong, S.; Sycks, D.; Chan, H.F.; Lin, S.; Lopez, G.P.; Guilak, F.; Leong, K.W.; Zhao, X. 3D printing of highly stretchable and tough hydrogels into complex, cellularized structures. Adv. Mater. 2015, 27, 4035–4040. [Google Scholar] [CrossRef] [PubMed]
  30. Yi, H.G.; Kang, K.S.; Hong, J.M.; Jang, J.; Park, M.N.; Jeong, Y.H.; Cho, D.W. Effects of electromagnetic field frequencies on chondrocytes in 3D cell-printed composite constructs. J. Biomed. Mater. Res. Part A 2016, 104, 1797–1804. [Google Scholar] [CrossRef] [PubMed]
  31. Lozano, R.; Stevens, L.; Thompson, B.C.; Gilmore, K.J.; Gorkin, R.; Stewart, E.M.; In Het Panhuis, M.; Romero-Ortega, M.; Wallace, G.G. 3D printing of layered brain-like structures using peptide modified gellan gum substrates. Biomaterials 2015, 67, 264–273. [Google Scholar] [CrossRef] [PubMed]
  32. Zander, N.E.; Dong, H.; Steele, J.; Grant, J.T. Metal cation cross-linked nanocellulose hydrogels as tissue engineering substrates. ACS Appl. Mater. Interfaces 2014, 6, 18502–18510. [Google Scholar] [CrossRef] [PubMed]
  33. Chandler, E.M.; Berglund, C.M.; Lee, J.S.; Polacheck, W.J.; Gleghorn, J.P.; Kirby, B.J.; Fischbach, C. Stiffness of photocrosslinked RGD-alginate gels regulates adipose progenitor cell behavior. Biotechnol. Bioeng. 2011, 108, 1683–1692. [Google Scholar] [CrossRef] [PubMed]
  34. Alsberg, E.; Anderson, K.; Albeiruti, A.; Franceschi, R.; Mooney, D. Cell-interactive alginate hydrogels for bone tissue engineering. J. Dent. Res. 2001, 80, 2025–2029. [Google Scholar] [CrossRef] [PubMed]
  35. Kang, K.S.; Lee, S.-I.; Hong, J.M.; Lee, J.W.; Cho, H.Y.; Son, J.H.; Paek, S.H.; Cho, D.-W. Hybrid scaffold composed of hydrogel/3D-framework and its application as a dopamine delivery system. J. Control. Release 2014, 175, 10–16. [Google Scholar] [CrossRef] [PubMed]
  36. Ferris, C.J.; Gilmore, K.J.; Wallace, G.G. Modified gellan gum hydrogels for tissue engineering applications. Soft Matter 2013, 9, 3705–3711. [Google Scholar] [CrossRef]
  37. Zhu, J.; Kaufman, L.J. Collagen I self-assembly: Revealing the developing structures that generate turbidity. Biophys. J. 2014, 106, 1822–1831. [Google Scholar] [CrossRef] [PubMed]
  38. Shepherd, D.; Shepherd, J.; Ghose, S.; Kew, S.; Cameron, R.; Best, S. The process of EDC-NHS cross-linking of reconstituted collagen fibres increases collagen fibrillar order and alignment. APL Mater. 2015, 3, 014902. [Google Scholar] [CrossRef] [PubMed]
  39. O’brien, F.J. Biomaterials & scaffolds for tissue engineering. Mater. Today 2011, 14, 88–95. [Google Scholar]
  40. Ahmed, T.A.; Dare, E.V.; Hincke, M. Fibrin: A versatile scaffold for tissue engineering applications. Tissue Eng. Part B Rev. 2008, 14, 199–215. [Google Scholar] [CrossRef] [PubMed]
  41. Ott, H.C.; Matthiesen, T.S.; Goh, S.-K.; Black, L.D.; Kren, S.M.; Netoff, T.I.; Taylor, D.A. Perfusion-decellularized matrix: Using nature’s platform to engineer a bioartificial heart. Nat. Med. 2008, 14, 213–221. [Google Scholar] [CrossRef] [PubMed]
  42. Pati, F.; Jang, J.; Ha, D.-H.; Kim, S.W.; Rhie, J.-W.; Shim, J.-H.; Kim, D.-H.; Cho, D.-W. Printing three-dimensional tissue analogues with decellularized extracellular matrix bioink. Nat. Commun. 2014, 5, 3935. [Google Scholar] [CrossRef] [PubMed]
  43. Pati, F.; Ha, D.-H.; Jang, J.; Han, H.H.; Rhie, J.-W.; Cho, D.-W. Biomimetic 3D tissue printing for soft tissue regeneration. Biomaterials 2015, 62, 164–175. [Google Scholar] [CrossRef] [PubMed]
  44. Choi, Y.J.; Kim, T.G.; Jeong, J.; Yi, H.G.; Park, J.W.; Hwang, W.; Cho, D.W. 3D cell printing of functional skeletal muscle constructs using skeletal muscle-derived bioink. Adv. Healthc. Mater. 2016, 5, 2636–2645. [Google Scholar] [CrossRef] [PubMed]
  45. Yi, H.-G.; Choi, Y.-J.; Kang, K.S.; Hong, J.M.; Pati, R.G.; Shim, I.K.; Lee, C.M.; Kim, S.C.; Cho, D.-W. A 3D-printed local drug delivery patch for pancreatic cancer growth suppression. J. Control. Release 2016, 238, 231–241. [Google Scholar] [CrossRef] [PubMed]
  46. Kim, B.S.; Jang, J.; Chae, S.; Gao, G.; Kong, J.-S.; Ahn, M.; Cho, D.-W. Three-dimensional bioprinting of cell-laden constructs with polycaprolactone protective layers for using various thermoplastic polymers. Biofabrication 2016, 8, 035013. [Google Scholar] [CrossRef] [PubMed]
  47. Pati, F.; Shim, J.-H.; Lee, J.-S.; Cho, D.-W. 3D printing of cell-laden constructs for heterogeneous tissue regeneration. Manuf. Lett. 2013, 1, 49–53. [Google Scholar] [CrossRef]
  48. Duffy, D.C.; Mcdonald, J.C.; Schueller, O.J.; Whitesides, G.M. Rapid prototyping of microfluidic systems in poly (dimethylsiloxane). Anal. Chem. 1998, 70, 4974–4984. [Google Scholar] [CrossRef] [PubMed]
  49. Kolesky, D.B.; Truby, R.L.; Gladman, A.; Busbee, T.A.; Homan, K.A.; Lewis, J.A. 3D bioprinting of vascularized, heterogeneous cell-laden tissue constructs. Adv. Mater. 2014, 26, 3124–3130. [Google Scholar] [CrossRef] [PubMed]
  50. Homan, K.A.; Kolesky, D.B.; Skylar-Scott, M.A.; Herrmann, J.; Obuobi, H.; Moisan, A.; Lewis, J.A. Bioprinting of 3D convoluted renal proximal tubules on perfusable chips. Sci. Rep. 2016, 6, 34845. [Google Scholar] [CrossRef] [PubMed]
  51. Zhu, F.; Skommer, J.; Macdonald, N.P.; Friedrich, T.; Kaslin, J.; Wlodkowic, D. Three-dimensional printed millifluidic devices for zebrafish embryo tests. Biomicrofluidics 2015, 9, 046502. [Google Scholar] [CrossRef] [PubMed]
  52. Sochol, R.; Sweet, E.; Glick, C.; Venkatesh, S.; Avetisyan, A.; Ekman, K.; Raulinaitis, A.; Tsai, A.; Wienkers, A.; Korner, K.; et al. 3D printed microfluidic circuitry via multijet-based additive manufacturing. Lab Chip 2016, 16, 668–678. [Google Scholar] [CrossRef] [PubMed]
  53. Urrios, A.; Parra-Cabrera, C.; Bhattacharjee, N.; Gonzalez-Suarez, A.M.; Rigat-Brugarolas, L.G.; Nallapatti, U.; Samitier, J.; Deforest, C.A.; Posas, F.; Garcia-Cordero, J.L.; et al. 3D-printing of transparent bio-microfluidic devices in PEG-DA. Lab Chip 2016, 16, 2287–2294. [Google Scholar] [CrossRef] [PubMed]
  54. Bishop, G.W.; Satterwhite, J.E.; Bhakta, S.; Kadimisetty, K.; Gillette, K.M.; Chen, E.; Rusling, J.F. 3D-printed fluidic devices for nanoparticle preparation and flow-injection amperometry using integrated prussian blue nanoparticle-modified electrodes. Anal. Chem. 2015, 87, 5437–5443. [Google Scholar] [CrossRef] [PubMed]
  55. Nunes, P.S.; Ohlsson, P.D.; Ordeig, O.; Kutter, J.P. Cyclic olefin polymers: Emerging materials for lab-on-a-chip applications. Microfluid. Nanofluid. 2010, 9, 145–161. [Google Scholar] [CrossRef]
  56. Jung, J.P.; Bhuiyan, D.B.; Ogle, B.M. Solid organ fabrication: Comparison of decellularization to 3D bioprinting. Biomater. Res. 2016, 20, 27. [Google Scholar] [CrossRef] [PubMed]
  57. Mandrycky, C.; Wang, Z.; Kim, K.; Kim, D.-H. 3D bioprinting for engineering complex tissues. Biotechnol. Adv. 2016, 34, 422–434. [Google Scholar] [CrossRef] [PubMed]
  58. Das, S.; Pati, F.; Choi, Y.-J.; Rijal, G.; Shim, J.-H.; Kim, S.W.; Ray, A.R.; Cho, D.-W.; Ghosh, S. Bioprintable, cell-laden silk fibroin–gelatin hydrogel supporting multilineage differentiation of stem cells for fabrication of three-dimensional tissue constructs. Acta Biomater. 2015, 11, 233–246. [Google Scholar] [CrossRef] [PubMed]
  59. Jang, J.; Kim, T.G.; Kim, B.S.; Kim, S.-W.; Kwon, S.-M.; Cho, D.-W. Tailoring mechanical properties of decellularized extracellular matrix bioink by vitamin B2-induced photo-crosslinking. Acta Biomater. 2016, 33, 88–95. [Google Scholar] [CrossRef] [PubMed]
  60. Jang, J.; Park, H.-J.; Kim, S.-W.; Kim, H.; Park, J.Y.; Na, S.J.; Kim, H.J.; Park, M.N.; Choi, S.H.; Park, S.H.; et al. 3D printed complex tissue construct using stem cell-laden decellularized extracellular matrix bioinks for cardiac repair. Biomaterials 2017, 112, 264–274. [Google Scholar] [CrossRef] [PubMed]
  61. Lee, H.; Yoo, J.J.; Kang, H.-W.; Cho, D.-W. Investigation of thermal degradation with extrusion-based dispensing modules for 3D bioprinting technology. Biofabrication 2016, 8, 015011. [Google Scholar] [CrossRef] [PubMed]
  62. Kador, K.E.; Grogan, S.P.; Dorthé, E.W.; Venugopalan, P.; Malek, M.F.; Goldberg, J.L.; D’lima, D. Control of retinal ganglion cell positioning and neurite growth: Combining 3D printing with radial electrospun scaffolds. Tissue Eng. 2016, 22, 286–294. [Google Scholar] [CrossRef] [PubMed]
  63. Cheng, E.; Yu, H.; Ahmadi, A.; Cheung, K.C. Investigation of the hydrodynamic response of cells in drop on demand piezoelectric inkjet nozzles. Biofabrication 2016, 8, 015008. [Google Scholar] [CrossRef] [PubMed]
  64. Christensen, K.; Xu, C.; Chai, W.; Zhang, Z.; Fu, J.; Huang, Y. Freeform inkjet printing of cellular structures with bifurcations. Biotechnol. Bioeng. 2015, 112, 1047–1055. [Google Scholar] [CrossRef] [PubMed]
  65. Tasoglu, S.; Demirci, U. Bioprinting for stem cell research. Trends Biotechnol. 2013, 31, 10–19. [Google Scholar] [CrossRef] [PubMed]
  66. Saunders, R.E.; Gough, J.E.; Derby, B. Delivery of human fibroblast cells by piezoelectric drop-on-demand inkjet printing. Biomaterials 2008, 29, 193–203. [Google Scholar] [CrossRef] [PubMed]
  67. Xu, T.; Jin, J.; Gregory, C.; Hickman, J.J.; Boland, T. Inkjet printing of viable mammalian cells. Biomaterials 2005, 26, 93–99. [Google Scholar] [CrossRef] [PubMed]
  68. Phillippi, J.A.; Miller, E.; Weiss, L.; Huard, J.; Waggoner, A.; Campbell, P. Microenvironments engineered by inkjet bioprinting spatially direct adult stem cells toward muscle-and bone-like subpopulations. Stem Cells 2008, 26, 127–134. [Google Scholar] [CrossRef] [PubMed]
  69. Tse, C.; Whiteley, R.; Yu, T.; Stringer, J.; Macneil, S.; Haycock, J.W.; Smith, P.J. Inkjet printing Schwann cells and neuronal analogue NG108-15 cells. Biofabrication 2016, 8, 015017. [Google Scholar] [CrossRef] [PubMed]
  70. Calvert, P. Inkjet printing for materials and devices. Chem. Mater. 2001, 13, 3299–3305. [Google Scholar] [CrossRef]
  71. Yan, J.; Huang, Y.; Chrisey, D.B. Laser-assisted printing of alginate long tubes and annular constructs. Biofabrication 2012, 5, 015002. [Google Scholar] [CrossRef] [PubMed]
  72. Catros, S.; Fricain, J.-C.; Guillotin, B.; Pippenger, B.; Bareille, R.; Remy, M.; Lebraud, E.; Desbat, B.; Amédée, J.; Guillemot, F. Laser-assisted bioprinting for creating on-demand patterns of human osteoprogenitor cells and nano-hydroxyapatite. Biofabrication 2011, 3, 025001. [Google Scholar] [CrossRef] [PubMed]
  73. Koch, L.; Deiwick, A.; Schlie, S.; Michael, S.; Gruene, M.; Coger, V.; Zychlinski, D.; Schambach, A.; Reimers, K.; Vogt, P.M.; et al. Skin tissue generation by laser cell printing. Biotechnol. Bioeng. 2012, 109, 1855–1863. [Google Scholar] [CrossRef] [PubMed]
  74. Pagès, E.; Rémy, M.; Kériquel, V.; Correa, M.M.; Guillotin, B.; Guillemot, F. Creation of highly defined mesenchymal stem cell patterns in three dimensions by laser-assisted bioprinting. J. Nanotechnol. Eng. Med. 2015, 6, 021006. [Google Scholar] [CrossRef]
  75. Park, J.H.; Jang, J.; Lee, J.-S.; Cho, D.-W. Three-Dimensional printing of tissue/organ analogues containing living cells. Ann. Biomed. Eng. 2016, 45, 180–194. [Google Scholar] [CrossRef] [PubMed]
  76. Jang, J.; Yi, H.-G.; Cho, D.-W. 3D printed tissue models: Present and future. ACS Biomater. Sci. Eng. 2016, 2, 1722–1731. [Google Scholar] [CrossRef]
  77. Groll, J.; Boland, T.; Blunk, T.; Burdick, J.A.; Cho, D.-W.; Dalton, P.D.; Derby, B.; Forgacs, G.; Li, Q.; Mironov, V.A.; et al. Biofabrication: Reappraising the definition of an evolving field. Biofabrication 2016, 8, 013001. [Google Scholar] [CrossRef] [PubMed]
  78. Lee, V.; Singh, G.; Trasatti, J.P.; Bjornsson, C.; Xu, X.; Tran, T.N.; Yoo, S.-S.; Dai, G.; Karande, P. Design and fabrication of human skin by three-dimensional bioprinting. Tissue Eng. Part C Methods 2013, 20, 473–484. [Google Scholar] [CrossRef] [PubMed]
  79. Matsusaki, M.; Sakaue, K.; Kadowaki, K.; Akashi, M. Three-dimensional human tissue chips fabricated by rapid and automatic inkjet cell printing. Adv. Healthc. Mater. 2013, 2, 534–539. [Google Scholar] [CrossRef] [PubMed]
  80. Ma, X.; Qu, X.; Zhu, W.; Li, Y.-S.; Yuan, S.; Zhang, H.; Liu, J.; Wang, P.; Lai, C.S.E.; Zanella, F.; et al. Deterministically patterned biomimetic human iPSC-derived hepatic model via rapid 3D bioprinting. Proc. Natl. Acad. Sci. USA 2016, 113, 2206–2211. [Google Scholar] [CrossRef] [PubMed]
  81. Nguyen, D.G.; Funk, J.; Robbins, J.B.; Crogan-Grundy, C.; Presnell, S.C.; Singer, T.; Roth, A.B. Bioprinted 3D primary liver tissues allow assessment of organ-level response to clinical drug induced toxicity in vitro. PLoS ONE 2016, 11, e0158674. [Google Scholar] [CrossRef] [PubMed]
  82. King, S.M.; Gorgen, V.; Presnell, S.C.; Nguyen, D.G.; Shepherd, B.R. Development of 3D bioprinted human breast cancer for in vitro screening of therapeutics targeted against cancer progression. In Molecular Biology of the Cell; American Society Cell Biology: Bethesda, MD, USA, 2013. [Google Scholar]
  83. Zhao, Y.; Yao, R.; Ouyang, L.; Ding, H.; Zhang, T.; Zhang, K.; Cheng, S.; Sun, W. Three-dimensional printing of Hela cells for cervical tumor model in vitro. Biofabrication 2014, 6, 035001. [Google Scholar] [CrossRef] [PubMed]
  84. Chang, R.; Emami, K.; Wu, H.; Sun, W. Biofabrication of a three-dimensional liver micro-organ as an in vitro drug metabolism model. Biofabrication 2010, 2, 045004. [Google Scholar] [CrossRef] [PubMed]
  85. Bhise, N.S.; Manoharan, V.; Massa, S.; Tamayol, A.; Ghaderi, M.; Miscuglio, M.; Lang, Q.; Zhang, Y.S.; Shin, S.R.; Calzone, G.; et al. A liver-on-a-chip platform with bioprinted hepatic spheroids. Biofabrication 2016, 8, 014101. [Google Scholar] [CrossRef] [PubMed]
  86. Knowlton, S.; Yenilmez, B.; Tasoglu, S. Towards single-step biofabrication of organs on a chip via 3D printing. Trends Biotechnol. 2016, 34, 685–688. [Google Scholar] [CrossRef] [PubMed]
  87. Lee, H.; Cho, D.-W. One-step fabrication of an organ-on-a-chip with spatial heterogeneity using a 3D bioprinting technology. Lab Chip 2016, 16, 2618–2625. [Google Scholar] [CrossRef] [PubMed]
  88. Johnson, B.N.; Lancaster, K.Z.; Hoque, I.B.; Meng, F.; Kong, Y.L.; Enquist, L.W.; Mcalpine, M.C. 3D printed nervous system on a chip. Lab Chip 2016, 16, 1393–1400. [Google Scholar] [CrossRef] [PubMed]
  89. Shim, J.-H.; Jang, K.-M.; Hahn, S.K.; Park, J.Y.; Jung, H.; Oh, K.; Park, K.M.; Yeom, J.; Park, S.H.; Kim, S.W.; et al. Three-dimensional bioprinting of multilayered constructs containing human mesenchymal stromal cells for osteochondral tissue regeneration in the rabbit knee joint. Biofabrication 2016, 8, 014102. [Google Scholar] [CrossRef] [PubMed]
  90. Lind, J.U.; Busbee, T.A.; Valentine, A.D.; Pasqualini, F.S.; Yuan, H.; Yadid, M.; Park, S.-J.; Kotikian, A.; Nesmith, A.P.; Campbell, P.H.; et al. Instrumented cardiac microphysiological devices via multimaterial three-dimensional printing. Nat. Mater. 2016. [Google Scholar] [CrossRef] [PubMed]
  91. Lee, K.G.; Park, K.J.; Seok, S.; Shin, S.; Park, J.Y.; Heo, Y.S.; Lee, S.J.; Lee, T.J. 3D printed modules for integrated microfluidic devices. RSC Adv. 2014, 4, 32876–32880. [Google Scholar] [CrossRef]
  92. Shallan, A.I.; Smejkal, P.; Corban, M.; Guijt, R.M.; Breadmore, M.C. Cost-effective three-dimensional printing of visibly transparent microchips within minutes. Anal. Chem. 2014, 86, 3124–3130. [Google Scholar] [CrossRef] [PubMed]
  93. Gladman, A.S.; Matsumoto, E.A.; Nuzzo, R.G.; Mahadevan, L.; Lewis, J.A. Biomimetic 4D printing. Nat. Mater. 2016, 15, 413–418. [Google Scholar] [CrossRef] [PubMed]
  94. Mazza, G.; Rombouts, K.; Hall, A.R.; Urbani, L.; Luong, T.V.; Al-Akkad, W.; Longato, L.; Brown, D.; Maghsoudlou, P.; Dhillon, A.P.; et al. Decellularized human liver as a natural 3D-scaffold for liver bioengineering and transplantation. Sci. Rep. 2015, 5, 13079. [Google Scholar] [CrossRef] [PubMed]
  95. Moretti, A.; Bellin, M.; Welling, A.; Jung, C.B.; Lam, J.T.; Bott-Flügel, L.; Dorn, T.; Goedel, A.; Höhnke, C.; Hofmann, F.; et al. Patient-specific induced pluripotent stem-cell models for long-QT syndrome. N. Engl. J. Med. 2010, 363, 1397–1409. [Google Scholar] [CrossRef] [PubMed]
  96. Carvajal-Vergara, X.; Sevilla, A.; D’souza, S.L.; Ang, Y.-S.; Schaniel, C.; Lee, D.-F.; Yang, L.; Kaplan, A.D.; Adler, E.D.; Rozov, R.; et al. Patient-specific induced pluripotent stem-cell-derived models of LEOPARD syndrome. Nature 2010, 465, 808–812. [Google Scholar] [CrossRef] [PubMed]
  97. Williamson, A.; Singh, S.; Fernekorn, U.; Schober, A. The future of the patient-specific Body-on-a-chip. Lab Chip 2013, 13, 3471–3480. [Google Scholar] [CrossRef] [PubMed]
  98. Organovo. Bioprinting Functional Human Tissue. Available online: http://www.organovo.com (accessed on 29 November 2016).
  99. RegenHU. Bioprinting, 3D Bio-Printers and Biomaterials. Available online: http://www.regenhu.com (accessed on 29 November 2016).
  100. n3D Biosciences, Inc. Available online: http://www.n3dbio.com/ (accessed on 29 November 2016).
  101. Advanced Solutions Life Sciences. Available online: www.lifesciences.solutions (accessed on 29 November 2016).
  102. L’Oreal. L’Oreal and Poietis Sign an Exclusive Research Partnership to Develop Bioprinting of Hair. Available online: http://www.loreal.com/ (accessed on 29 November 2016).
  103. L’Oreal. L’Oreal Partners with Hello Tomorrow. Available online: http://www.loreal.com/ (accessed on 29 November 2016).
  104. 3D Printing on the Micrometer Scale—Nanoscribe. Available online: http://www.nanoscribe.de/en/ (accessed on 29 November 2016).
  105. Bio3D Technologies—Printing & Shaping the Future. Available online: http://www.bio3d.tech (accessed on 29 November 2016).
  106. 3D-Laserprint—LightFab. Available online: http://www.lightfab.de (accessed on 29 November 2016).
  107. FEMTOprint—3D Printing for Glass Microdevices. Available online: http://www.femtoprint.ch (accessed on 29 November 2016).
  108. Creative CADworks—3D Printers and Accessories. Available online: http://www.creativecad.works (accessed on 29 November 2016).
  109. Dolomite Microfluidics. Available online: http://www.dolomite-microfluidics.com (accessed on 29 November 2016).

Tracking the dynamics of circulating tumour cell phenotypes using nanoparticle-mediated magnetic ranking

Tracking the dynamics of circulating tumour cell phenotypes using nanoparticle-mediated magnetic ranking

Mahla Poudineh, Peter M. Aldridge, Sharif Ahmed, Brenda J. Green, Leyla Kermanshah, Vivian Nguyen, Carmen Tu, Reza M. Mohamadi, Robert K. Nam, Aaron Hansen, Srikala S. Sridhar, Antonio Finelli, Neil E. Fleshner, Anthony M. Joshua5, Edward H. Sargent and Shana O. Kelley

Profiling the heterogeneous phenotypes of rare circulating tumour cells (CTCs) in whole blood is critical to unravelling the complex and dynamic properties of these potential clinical markers. This task is challenging because these cells are present at parts per billion levels among normal blood cells. Here we report a new nanoparticle-enabled method for CTC characterization, called magnetic ranking cytometry, which profiles CTCs on the basis of their surface expression phenotype. We achieve this using a microfluidic chip that successfully processes whole blood samples. The approach classifies CTCs with single-cell resolution in accordance with their expression of phenotypic surface markers, which is read out using magnetic nanoparticles. We deploy this new technique to reveal the dynamic phenotypes of CTCs in unprocessed blood from mice as a function of tumour growth and aggressiveness. We also test magnetic ranking cytometry using blood samples collected from cancer patients.

We kindly thank the researchers at University of Toronto for this collaboration, and for sharing the results obtained with their system.

The metastasis of cancerous tumours relies on the release of circulating cells that migrate to distant sites and form secondary tumours1,2. The factors that determine the invasiveness of these circulating tumour cells (CTCs) remain poorly defined, and it is not yet possible to distinguish CTCs that have high versus low metastatic potential. Studying CTCs that are directly collected from unprocessed blood samples is a challenge given their rarity (parts per billion) in the bloodstream3,4. Moreover, these cells are highly heterogeneous: multiple cell phenotypes can exist within a given tumour, and their properties evolve dynamically once they leave a tumour and enter the bloodstream1.

Fluorescence-activated cell sorting (FACS) is a powerful presentday method to characterize and sort heterogeneous cell subpopulations. Unfortunately, FACS does not possess the sensitivity required to enable the routine characterization of CTCs at the levels at which they are present in the bloodstream, and is therefore not broadly applicable to the analysis of rare cells in clinical specimens. Microfluidics-based approaches have provided a new avenue to study CTCs5–17; however, existing techniques are generally limited to the capture and enumeration of CTCs and do not report on the phenotypic properties of CTCs.

New methods are urgently needed to characterize and sort CTCs according to their detailed phenotypic profiles so that the properties of invasive versus noninvasive cells can be identified. High levels of sensitivity and high resolution are required to generate profiles that will provide biological and clinical insights. We recently reported a method that allowed us to sort CTC subpopulations coarsely according to their phenotypic properties18. The resolution that was achieved, however, enabled discrimination among surface expression levels only when very large differences were at play. We hypothesized that much greater resolution would be required to accurately profile the phenotypes of CTCs to connect their molecular-level properties with invasiveness.

Here, we report a novel approach that exploits nanoparticlemediated cell sorting, and relies on a unique chip architecture that achieves excellent control over an applied magnetic field along a channel. In this way, this new system accomplishes high-resolution phenotypic ranking of CTCs. We term the new approach, which is based on the longitudinal profile of magnetic field gradients, magnetic ranking cytometry (MagRC). MagRC generates a phenotypic profile of CTCs using information collected at the single-cell level. We show that it allows sorting of CTCs into one hundred different capture zones. We find that MagRC has a very high level of sensitivity and is able to profile CTCs accurately even when they are present at low levels (10 cells per ml) in unprocessed blood. The strategy allows the dynamic properties of CTCs to be tracked as a function of tumour growth and aggressiveness. Using blood samples both from xenografted mice and from human cancer patients, we show that the increased resolving power of MagRC provides distinct new information that is not accessible using existing methods.

Overview of MagRC
The MagRC approach leverages immunomagnetic separation19 for profiling CTCs as a function of their surface marker expression. A whole blood sample is incubated with antibody-functionalizedmagnetic nanoparticles that bind specifically to a correspondingsurface marker, and microengineered structures inside the deviceenable the rare cell profiling capability of MagRC. X-shaped struc-tures within the microfluidic channel generate regions with slowflow and favourable capture dynamics18, a requirement for thecapture of cells that are tagged with magnetic nanoparticles;whereas highly discretized sorting of subpopulations is achievedvia the introduction of differently sized nickel micromagnets20.Thelocal magnetic force is engineered to vary systematically withinthe device via the footprint of the micromagnets (Fig. 1b,c). Themicromagnets are positioned concentrically within the X-shapedmicrostructures, creating regions with low flow and high magneticfield gradients that are ideal for capturing CTCs with even low levelsof magnetic loading (Fig. 1a). This device, coupled with immunostain-ing of captured cells, is intended to generate high-resolution profiles ofcells captured from whole blood (Fig. 1d).

A quantitative physical model of the device (see SupplementaryFigs 1–4) was developed to explore how cells exhibiting variedexpression levels would generate different MagRC profiles that man-ifested their distinct phenotypes. A capture volume was defined as aregion in which the magnitudes of the magnetic and drag forces arecomparable. As a result, those cells that pass through a capture zonewill be deflected and captured. For a cell covered with an abundanceof bound magnetic nanoparticles, the capture zones generated byeven the smallest micromagnets are sufficient to ensure completecapture in the earliest zones of the MagRC Chip (Fig. 1c, top).Cells with low surface marker expression are deflected only if theyare close to edges of the micromagnets, where the magnetic forceacting on the nanoparticles is highest (Fig. 1c, bottom). As eachmicromagnet is positioned concentrically with an X-structure, theregions in the MagRC chip that exhibit the highest magneticforces and field gradients also correspond to the regions thatexhibit the slowest flows. This has the benefit of creating localizedregions with favourable capture dynamics (low drag and highmagnetic forces), while also contributing to the high-resolutionsorting capability of the chip.

For each cell in each zone, the probability of that cell encounteringa capture region was calculated and reported as the captureparameter. Because the nickel micromagnets generate amplified mag-netic fields near the bottom of the microfluidic channel, the captureparameter of a given cell within the chip depends strongly on its ver-tical position. Additionally, the extended length of the chip relative toits height leads to long residence times and the potential for cells tosettle towards the bottom of the chip. The vertical dependence ofthe capture parameter for cells having different levels of magneticloading is illustrated in Fig. 2a. Thousands of model cells were simu-lated, each having a randomly assigned initial height ranging from 5to 45 µm at the inlet of the microfluidic chip. The overall modellingresults presented in Fig. 2b show the predicted capture locations forthree types of cells with high, medium and low levels of magneticloading. (See Supplementary Information for a detailed explanationof the parametric model).

Resolution, sensitivity and versatility of the MagRC approach
In a first suite of experiments, we used four cell lines with knownlevels of expression of the epithelial cell adhesion molecule(EpCAM) to challenge the capture and sorting capabilities of theMagRC chip. EpCAM is a surface marker that is commonly usedto target CTCs. It is known that CTCs lose EpCAM when theyundergo the epithelial to mesenchymal transition (EMT) duringcancer progression21,22, and therefore tracking this marker shouldallow EMT to be monitored. Four different target cell lines—MCF-7, SKBR3 (breast adenocarcinoma cells), PC-3 (humanprostate cancer cell line) and MDA-MB-231 (a breast cancer cellline with mesenchymal characteristics that mimics triple negativebreast cancer cells)—were incubated with 50 nm nanoparticlescoated with anti-EpCAM in buffered solution. After capture, anuclear stain was introduced into the chip to identify capturedcells, and the capture efficiency was assessed by counting the cap-tured cells using fluorescent microscopy. Experiments for each cellline were repeated three times. Figure 3a shows the fluorescentmicroscope images of an SKBR3 cell captured at the edge of anickel micromagnet (where the magnetic field and field gradientsare at a maximum).

The four different cell lines tested exhibited markedly differentdistributions within the device (Fig. 3b and Supplementary Fig. 5).High recoveries of the cells injected into the device are achieved(MCF-7 95 ± 5%, SKBR3 93 ± 4%, PC-3 91 ± 6%, MDA-MB-23194 ± 5%; Fig. 3c), indicating that this approach has a high level ofsensitivity. MCF-7 cells, which have the highest level of EpCAMexpression, were found primarily in the earlier zones where themicromagnets are the smallest. However, PC-3 and MDA-MB-231 cells (which had the lowest level of EpCAM expression) wereonly captured after they encountered the large micromagnetscloser to the outlet of the chip. The relative levels of EpCAMexpression of the cell lines were con firmed via flow cytometry(FCM, inset to Fig. 3b). T-test analysis was used to assess the statisti-cal significance of the MagRC profiles obtained from different celllines (Supplementary Tables 1–3). The calculated P values(<0.0001) confirm the statistical significance of the uniqueness ofthe MagRC profiles and that the resolution of this technique ishigh. On the basis of these results we can conclude that theMagRC chip is able to sort cells according to the expression levelof a targeted surface marker. Moreover, it efficiently captures cellsthat exhibit even low levels of a target surface marker, and can beapplied widely to target surface markers for which a correspondingantibody is available.

This MagRC approach is amenable to the use of a wide range ofsurface antigens as the basis for profiling. We profiled the SKBR3cell line using three different surface markers that are oftenexpressed in epithelial cancer cells: human epidermal growthfactor receptor 2 (HER2)/neu, EpCAM and N-cadherin (Fig. 3d).The inset in Fig. 3d shows the level of these three surface markersin SKBR3 cells measured by FCM. HER2 is known to be highly over-expressed in this cell line, and experiments with magnetic nanopar-ticles coated with anti-HER2 led to cell capture within the veryearliest zones of the chip. In contrast, capture with anti-N-cadherincoated nanoparticles showed most cells being captured in the laterzones of the chip. EpCAM levels are intermediate for these cells, afact also reflected in the MagRC profiles.

The data presented indicate that MagRC produces profiles thatare comparable to those reported by FCM. FCM is a powerful androbust approach useful in analysing protein expression and hetero-geneity in living cells. It is limited in its sensitivity, however, andrequires cell numbers of 104or higher for accurate results23.Asshown here, MagRC reports on protein expression with a similarresolution, but using much smaller collections of cells. It is alsonoteworthy that the MagRC approach is a gentle analysis methodthat allows high recoveries of viable cells (Fig. 3e). 92% of capturedcells can be recovered, and 98% of the recovered cells are viable(Supplementary Fig. 7).

We then proceeded to challenge the system using unprocessedwhole blood samples, and found that MagRC retains its sensitivityand pr ofiling capability . When whole blood samples (1 ml) containingbetw een 10 and 40 cells were profiled using EpC AM as a targetmark er, reproducible pr ofiles w ere obtained (Fig. 4). We comparedthe performance of the MagRC appr oa ch with the CTC gold s tandardFDA-clear ed CellSear ch as say (Fig. 4b). Spiked blood sa mples contain-ing 100 SKBR3, PC-3 and MDA-MB-231 cells per millilitr e w er eprepared and analysed using both the MagRC chip and CellSearch.High re co veries of the spik ed samples injected into the MagRC chip

Figure 1 | The MagRC approach to profiling rare cells. a, The microfluidic chip used for MagRC contains 100 distinct zones with varied magnetic capture zones. An array of X-shaped structures generates regions of locally low velocity and circular nickel micromagnets patterned within the channel enhance the externally applied magnetic field. Increasing the size of the micromagnets along the channel increases their region of influence, where high magnetic field gradients lead to efficient CTC capture; these regions are termed capture zones. b, Comparison of the field gradient in the absence (left) and the presence (right) of Ni micromagnets. The micromagnets generate enhanced field gradients inside the microfluidic channel. The field gradient was measured at the channel height of 5 µm. B denotes magnetic field in the equation. c, Schematic representation of the capture zones in a condensed MagRC chip. The green annuli represent capture regions where cells with varied nanoparticle loadings are predicted to be captured efficiently. CTCs with high levels of surface marker expression experience larger effective capture regions as they flow through the chip. Cells with high levels of surface marker expression (and thus high magnetic loading) are captured in the earliest zones where the micromagnets are small (i, top), while for low expression cells, the larger micromagnets encountered later in the chip are required to generate a sufficiently large capture region (ii, bottom). r denotes the micromagnet radius. d, Overview of the MagRC approach. (i) Whole, unprocessed blood is introduced into the microfluidic chip. Once the sample has been processed, the chip is washed with buffer. (ii) Immunostaining is then used to identify CTCs and their distribution within the chip. (iii) The number of cells in each zone is then tabulated and used to generate a profile that reflects the levels of protein expression for the cells

Figure 2 | Modelling of cell capture in the MagRC device. a, Normalized capture parameter as a function of height and capture zone (Zcap) in the chip, for three different inlet heights (Hi). b, A parametric model predicts where cells with high, medium and low magnetic loads will be captured in the MagRC chip. See Supplementary Information and Supplementary Figs 1–3 for an explanation of the model and modelling data.

were achieved (SKBR3 97 ± 3%, PC-3 90 ± 2%, MDA-MB-231 90 ± 3%). The efficient capture of MDA-MB-231 and PC-3 cells, which have a low level of EpCAM, indicates that low-EpCAM cells presented in whole blood samples would still be visualized with this technique.However, in contrast, the CellSearch system exhibits significantlysuppressed capture efficiencies with low-EpCAM cells.

To further validate the phenotypic profiling performance of theMagRC approach in whole blood, we performed head-to-headstudies of blood samples containing 100 cancer cells where bothMagRC and FCM were used for profiling. MagRC profiled cells inthe presence of normal blood cells (Fig. 4c–e), while FCM wasunable to report a specific signal (Fig. 4e). Even in the presence of10,000 cells spiked into blood, a specific signal was not obtainedusing FCM. Only after the blood was treated to lyse red bloodcells could spiked cancer cells be visualized; unfortunately, this pro-cessing step eliminates over 50% of the cancer cells (SupplementaryFig. 8), and therefore creates a considerable potential for false nega-tives. In contrast to FCM, the MagRC approach provides accurateprofiling even with very low levels of cancer cells in unprocessedblood. This is a requirement for the evaluation of CTCs. It is note-worthy that the exact shape of the profile returned with MagRC isaffected by the presence of blood cells (Fig. 4e); however, as it isaffected in a consistent and predictable fashion by the increaseddrag acting on the tumour cells that arises from interactions withthe blood cells, it gives reproducible data for a given type ofsample (for example, whole blood).

The purity of the cancer cells recovered during MagRC profilingwas assessed by counting the numbers of white blood cells (WBCs)that are non-specifically captured within our devices. The MagRCchip depletes up to 99.98% of the WBCs, with approximately 2,000WBCs found in the chip after processing 1 ml of blood. Althoughmuch of this contamination is derived from the non-specificbinding of WBCs to the device, we wondered whether the non-specific binding of magnetic beads could also contribute to thecapture of these cells. We used FCM to compare the specificbinding of particles to MDA-MB-231 cells and the non-specificbinding to WBCs (Supplementary Fig. 4). The data from this exper-iment indicated that the level of non-specific binding of the magneticnanoparticles to WBCs is approximately ten times lower than thatoccurring on low-EpCAM cells, indicating that WBCs would notbe captured within our device via this mechanism. The level ofWBC contamination found in the MagRC chip is comparable toother microfluidic capture approaches, including the micropostCTC chip with∼640 WBCs isolated per 1 ml of blood6, the micro-vortex-generating herringbone-chip with 4,500 WBCs isolated permillilitre9and the tunable nanostructured coating approach with1,200 WBCs isolated per millilitre14. For our approach, along withthe others described where a positive selection approach is used,the ability to identify cancer cells specifically using immunofluorescenceensur es tha t these non-specifically bound cells do not contribute to ther esults obtained.

Monitoring dynamic CTC phenotypes in an animal model
To evaluate the utility of MagRC for the analysis of CTCs and theirdynamic properties, we first analysed blood from mice bearing xeno-grafted tumours as a function of tumour growth. To generate themodel, we implanted MCF-7/Luc human breast cancer cells intothe mammary fat pad of immunodeficient mice. One group ofmice received an estrogen pellet before tumour implantation (E+),as estrogen stimulates MCF-7 tumour growth. Mice in the otherset were not tr e a ted with es trogen befor e tumour implantation (E−).After tumour cell injection, we collected blood from each mouseevery 10 days and analysed the samples using MagRC.Immunostaining that was specific for the implanted human cancercells was used to establish the MagRC profile (Fig. 5a), and tumourgrowth was visualized by imaging the bioluminescence generatedby the luciferin-tagged MCF-7 cells (Fig. 5b).

As tumour growth progressed in the xenografted animals, a markedchange was visualized in the CTCs detected. In both the E+ and

Figure 3 | Profiling protein surface expression using MagRC. a, Bright-field (left) and fluorescent (right) microscope images of a captured immunostained SKBR3 cell. b, Distribution of MCF-7, SKBR3, PC-3 and MDA-MB-231 cells in the MagRC chip; EpCAM was used as the profiling marker. One hundred cells suspended in 100 µl of buffer were used in these trials. Profiling experiments for each cell line were repeated five times. Three replicates for capturing each cell line are shown in Supplementary Information. Inset, EpCAM expression measured by FCM for the three cell lines. c, Capture efficiency for cells that have different levels of EpCAM expression. The high recovery of low-EpCAM cells (MDA-MB-231 and PC-3) proves the suitability of the MagRC approach for monitoring cells with lowered epithelial markers. d, SKBR3 cells were profiled for different cancer biomarkers using three capture antibodies: EpCAM, HER2 and N-cadherin. One hundred cells suspended in 100 µl of buffer were used in these trials, and experiments were replicated three times. Inset, Expression of the same three markers on SKBR3 cells measured by FCM. e, The sensitivity of the MagRC approach was tested by spiking different numbers of SKBR3 cells in the buffer solution and counting them using immunofluorescence after capture in a MagRC chip. A low number of cells (n = 10) spiked into a volume of 100 µl can be visualized. Error bars show standard deviations, n = 3. It is noteworthy that overlap can occur for the profiles collected from different cell lines, reflecting that surface expression levels for some cell subpopulations in different cell lines may be similar. As shown in the inset of b, FCM also generates overlapping profiles

E− animal groups, CTC levels rose as the study progressed. In the E+group, as expected, the CTCs levels increased to a much higher level than in the estrogen-negative group. Notably, in addition to increasing in number, the more aggressive cancer model also exhibited a marked phenotypic shift: the CTCs profiled in these mice were localized in later zones within the Mag RC microfluidic chip compared with early CTCs and cultured MCF-7 cells (Fig. 3b and Supplementary Fig. 9). The profiles indicate that the phenotypes of the CTCs were changing and EpCAM levels were decreasing (Fig. 5c, Supplementary Figs 10 and11). The profiles of the CTCs from the E− mice remained s ta tic(Fig. 5d, Supplementary Figs 10 and 11).

To compare the invasiveness of the tumours in the two groups, we extracted mouse lungs and sent them for histopathology a t the end of the study; these sections were then scanned for micrometastases. Micrometas tases wer e found in lungs of the E+ group (Fig. 5e,f); and there were no micrometastases in the E− group.The presence of the metastases along with the altered CT C profile observed by MagRC is consistent with the hypothesis that the CTCs produced by the E+tumours possess a more invasive profile.

Profiling phenotypes of CTCs in clinical samples

To evaluate the performance of MagRC when tested with clinicalsamples, we conducted a study of samples collected from patientsexhibiting metastatic castration-resistant prostate cancer (mCRPC,n = 10) and localized prostate cancer, (n = 14, Fig. 5g–i andSupplementary Tables 5 and 6). Immunostaining was used to dis-tinguish between CTCs and WBCs (Fig. 5g). We also analysed theblood collected from nine healthy donors (Supplementary Table 4). 

Figure 4 | MagRC applied to rare cells in whole blood. a, Specific immunostaining of cancer cells. After capture, cancer cells are stained for DAPI, CK and CD45. SKBR3 cells were identified as DAPI+/CK+/CD45− and white blood cells were identified as DAPI+/CK−/CD45+. b, Head-to-head comparison of the MagRC chip with CellSearch. One hundred cells of SKBR3, PC-3 and MDA-MB-231 cells were spiked into whole blood. MagRC and CellSearch were used to count cells. CellSearch was inefficient to recover low EpCAM cells while MagRC retains cells with efficiency more than 90%. c, Different numbers of SKBR3 cells were spiked in 1 ml of whole blood and the MagRC chip was used to profile the spiked samples for surface expression of EpCAM. Experiments were repeated three times. d, MagRC was used to count rare cells in unprocessed whole blood samples and red blood cell (RBC)-lysed samples. A significant proportion of cells are lost when this sample processing step is used. In unprocessed blood, MagRC shows high levels of sensitivity and linearity. See Supplementary Fig. 8 for raw data. Cells were spiked into 1 ml of human blood for all trials shown. Error bars show standard deviations, n = 3. The dashed line shows the ideal 100% capture efficiency and the solid lines show the counts extracted from the MagRC chip. e, The MagRC chip (left) and FCM (right) were used to monitor cells in PBS (top), whole blood (middle) and RBC-lysed blood (bottom). The MagRC chip was able to accurately profile cells in all three solutions. However, the background signal for the whole blood samples overwhelmed the signals collected via FCM; only cells in PBS and RBC-lysed blood samples were accurately measured using the technique. Owing to the inability of FCM to accurately count low (∼100) numbers of spiked cells (inset), samples with a higher level of SKBR3 cells (104) were measured and counted using FCM. Profiling with both FCM and MagRC was repeated three times. The curves in the MagRC profiles present the normal distribution fit to the count data.

Figure 5 | MagRC enables profiling of CTCs in cancer xenograft models and patient samples. a, Representative images of a captured CTC and a normal mouse cell. Nuclei are stained with DAPI (blue), CTCs are stained for CK (red) and mouse cells for mouse H-2k (green). b, Bioluminescence images of mice implanted with MCF-7 tumours in the E+ and E− groups during the course of tumour progression. p in the unit denotes photons. c,d, CTC distribution profiles of mice in the E+ and E− groups. Bar graphs show the total number of CTCs found each day. Each black circle denotes one CTC. The red zone represents the distribution area for cultured MCF-7 cells (see Supplementary Fig. 9). Scaled normal distribution profiles of CTCs extracted at each time point are shown below, centred at the median CTC zonal position. CTC profiles in the E+ model show a shift towards less epithelial phenotypes at the later stages of the disease (c), however, this shift is not observed in the E− model (d). See Supplementary Figs 10 and 11 for additional data collected with animals. As our sample size (the number of mice) is less than five, we have not used any statistical analysis and individual data points were plotted. e, Bioluminescence image of the whole lung of a mouse in the E+ group. Visible luminescence indicates the presence of metastases in the lung. f, Histopathology image of a lung section of a mouse from the E+ group confirming the presence of micrometastases. The arrows point to the micrometastases. g, Representative images of CTCs captured from prostate cancer patient samples versus a white blood cell. Nuclei are stained with DAPI (blue), CTCs are stained for CK (red) and WBCs for CD45 (green). h, EpCAM profiles for CTCs captured from samples from patients with mCRPC (n = 10). See Supplementary Table 6 for patient data. i, EpCAM profiles for CTCs captured from samples from patients with localized prostate cancer (n = 14). See Supplementary Table 5 for patient data. Patients with tumours with a Gleason score of 6 are coloured green (P1–P3), with a Gleason score of 7 are blue (P4–P9) and with Gleason scores of 8 and 9 are red (P10–P14). See Supplementary Fig. 12 for the mean capture zone values and Supplementary Table 7 for statistical analysis of these values. j, Box plot indicating the median values that correspond to capture profiles for localized prostate cancer patients with Gleason score 6 tumours (LP-G6), Gleason score 7 tumours (LP-G7), Gleason score 8 or 9 tumours (LP-G8/G9) or mCRPC patients (MP). Error bars in the box plot show the range of CTC counts in each group.

mCRPC patients w ere similar to one another (Fig. 5h). The CT Cs from these patients appeared in the later zones of the device, consistent with the idea that these  were low-EpC AM CT Cs in later s tages of the EMT. In the case of localized prostate cancer pa tients, there w a s an appreciably greater diversity in the MagRC profiles (Fig. 5i) when CTCs were detected. We analysed the profiles according to the Gleason score of the tumours biopsied in these patients. Three, six, and five patients with tumours with Gleason score of 6 (P1–P3), a Gleason score of 7 (P4–P9) and Gleason scores of 8 and 9 (P10–P14) we r e analysed, r espectively . We measured the zone distribution profile for these patients and found that G6 patient CT Cs were captured in earlier zones(median zone = 40) relative to the CTCs captured from sample from patients with G8/G9 tumours (median zone = 64)(Supplementary Fig. 12). The box plot presented in Fig. 5j also demonstrates the CT C profile distribution in patients with different types of prostate cancer tumours. These results suggest that the patients with G7 tumours exhibited variable profiles compared with the other two groups. W e performed statistical analysis on the localized prostte cancer patient CTC zone distributions and found that G8–G9CT Cs were statistically separated from G6 CTCs (Supplementary Table 7, P <0.05, paired t-test). The mean values of the G7 tumour profiles did not exhibit statistical significance from the G6 or G8/G patients, indicating significant phenotypic heterogeneity for the G7 patients. This is an interesting finding because G7 patients have variable prognoses; while 50% of patients with G7 tumours do experience cancer recurrence, 50% do not24. A much larger study will be necessary to determine whether there is a correlation between the CTC phenotypic profiles we are measuring and recurrence, but the analysis of CTC phenotypes for these patients may help to elucidate the differences between tumours with similar staging data.

Conclusions
The high level of sensitivity we report for phenotypic profiling of CTCs using MagRC, and the device’s efficacy in the analysis of whole blood, render this a technique of interest in the analysis of rare CTCs. CTCs collected from mice with xenografted tumours were monitored as a function of tumour growth, and dynamic phenotypic profiles were observed for cells collected from animals with aggressive tumours. In samples collected from prostate cancer patients, MagRC enabled the sensitive profiling of CTCs and monitoring of changes in the CTC levels and phenotypes. A comparison of the CTCs profiled in samples collected from patients with localized versus metastatic prostate cancer revealed that there was much greater diversity in the phenotypes of CTCs for the former group. The MagRC approach could be adapted to a variety of applications. Because an external magnetic field modulates CTC capture, cells can readily be recovered once the field is removed, thereby facilitating further offline analysis and culture. This technique is highly versatile as it can employ available antibodies to generate a MagRC profile, which makes it applicable to CTC analysis relevant to a variety of disease states. The new technique can be implemented using standard syringe pumps and fluorescence imaging interfaced with a microfluidic chip that is straightforward to fabricate and without the requirement for custom instrumentation. Further effort at system integration will permit deployment of this technology in clinical research and clinical cancer management. MagRC is the first technique to provide accurate in-line profiles of low levels of CTCs in unprocessed blood samples. Although techniques developed previously have leveraged surface-bound magnetic particles for CTC enumeration13,25, none have achieved the level of sensitivity and resolution that MagRC exhibits. Furthermore, none have provided the ability to report a protein expression profile for CTCs. MagRC provides information that is consistent with that provided by the existing gold standard method, FCM, and also allows vastly lower cell numbers to be queried. Further, the acquisition of sensitive information using MagRC is not degraded by the presence of an abundance of blood cells, thereby overcoming a significant limitation of FCM.

Inkjet printing of UV-curable adhesive and dielectric inks for microfluidic devices

Inkjet printing of UV-curable adhesive and dielectric inks for microfluidic devices

E.M. Hamad , S.E.R. Bilatto, N.Y. Adly,  D.S. Correa, B.Wolfrum, M.J. Schoning, A.Offenhausser and A.Yakushenko

Bonding of polymer-based microfluidics to polymer substrates still poses a challenge for Lab-On-a-Chip applications. Especially, when sensing elements are incorporated, patterned deposition of adhesives with curing at ambient conditions is required. Here, we demonstrate a fabrication method for fully printed microfluidic systems with sensing elements using inkjet and stereolithographic 3D-printing.

We kindly thank the researchers at German Jordanian University for this collaboration, and for sharing the results obtained with their system.

Introduction

Microfluidics plays an important role for the development of new sensor concepts aiming at the detection of target analytes in low-volume liquid samples.1,2 Microfluidic or Lab-On-a-Chip (LOC) devices have been applied over a wide range of chemical,3–5 biological6–9 and physical systems.10–12 Conventionally, single-layer microfluidic devices consist of two parts: one part comprises the structured channels and the other one resembles the cover or the lid. These two parts – one, containing all the functional fluidic channels and chambers, and the other, covering the exposed side and closing the channels – are produced separately and bonded afterwards, either permanently or non-permanently. The microfluidic counterpart sometimes bears some functionality. Sensors or other functional devices are usually processed on the planar cover (or bottom), which allows for standard fabrication processes (e.g. metal electrode deposition). In this case the sensing structures should remain intact during the bonding process. Additionally, the two structures often need to be accurately aligned to avoid obstruction of the sensor by the channel walls. There are many well-established strategies for permanent bonding of microfluidic devices,13–16 which can be roughly divided into two main categories: with and without using an additional adhesive interlayer. However, none of these techniques are universal and often depend on the nature of the materials, which are used to fabricate the channel structure and counter plate. Besides, if sensing elements are involved or the critical dimensions of the channels are on the lower micrometer scale, special limitations are imposed on the bonding process regarding materials, pressure, and temperature to avoid degradation or deformation of devices. Because of its popularity in the academic community, a big share of bonding strategies is dedicated to PDMS (polydimethylsiloxane) and PDMS/glass combinations. PDMS is the most widespread material for lab-based LOC devices. However, it has some major drawbacks such as chemical incompatibility with organic solvents, adsorption of hydrophobic molecules, short-term stability after surface treatment, water permeability17,18 and, also, challenges with scalability for mass production since molds are involved. Other, potentially more commercially viable, polymers have received less attention. Unlike for PDMS, for many of those materials bonding methods without the use of adhesives are either unavailable or can be damaging to the performance of the sensing elements. Therefore, in this case, an adhesive interlayer, which has good adhesion properties for both parts of the LOC device, is often applied for bonding. Among a variety of potential adhesives, UV-curable systems are quite popular in this respect,19–22 since they do not require high temperature or pressure for curing, enabling the use of polymers with low glass transition temperatures (Tg). However, it is often challenging to pattern such adhesives on small structures, whereas unpatterned adhesives may flow into and block the microfluidic channels. Overall, there are some important criteria that are generally required for an efficient bonding method, which include high bonding strength and bursting pressure, curing at room temperature and ambient pressure, resistivity to defects and dust particles (i.e. no requirement for dust-free cleanroom environment), alignment precision, rapid prototyping options, and easy handling. Rarely can all of these criteria be met by any single approach.

At the other frontier, printed electronics technologies, especially digital printing such as inkjet printing, have been recently gaining momentum. There is a plethora of publications on applications of functional inkjet printing in photovoltaics, displays, sensor development as well as printing of biological proteins, cells and tissues.23–27 The main advantages of inkjet printing are the facile design adaptability, relatively high lateral resolution and deposition of a large variety of materials from the liquid phase. Such features make inkjet printing a great tool for prototyping sensing platforms using a variety of functional inks. Moreover, the rise of affordable 3D-printing technologies such as stereolithography (SLA) has enabled the rapid prototyping of devices on a micrometer scale,28 although other rapid prototyping approaches have also been proposed.29 However, the resolution and surface roughness of printed structures are typically not sufficient to fabricate closed channels in a one-part device. Therefore, especially if one also plans to include a sensing element, efficient approaches for bonding to a polymer or glass substrate still have to be developed.

In this technical innovation, we demonstrate the use of inkjet printing for patterned deposition of UV-curable polymer inks for bonding of 3D-printed microfluidic devices and polymer foils. The same inks also serve as a dielectric passivation layer for conductive tracks in electrical or electrochemical sensors. Thus, passivation of printed sensors and deposition of adhesives can be achieved in one step. Having utilized inkjet printing in conjunction with SLA 3D-printing, we demonstrate a fully printed approach for rapid prototyping of microfluidic systems with electrical or electrochemical sensing capabilities using temperature-sensitive materials with low Tg.

Experimental

Test bodies for bonding strength measurements were prepared by a desktop stereolithography (SLA/DLP) 3D printer (Miicraft, Hsinchu, Taiwan). All samples were designed in AUTOCAD 2013 (Autodesk Inc., USA) and converted into STL files. These structures were sliced in 2D layers using the 3D Miicraft printer software, which generates Portable Network Graphic images (PNG) to feed the DLP pico-projector (450 dpi). Samples were printed with 50 μm layer thickness using UV acrylate Clear Resin BV-003 (Young Optics Inc., Hsinchu, Taiwan) with a solid surface energy of 41 mN m−1 after curing.

The 3D-printed samples dimensions were 2.5 × 5 × 5 mm3 (H × W × L) with support on the top for connecting the weights for force measurement (see Fig. S1†). After printing, the samples were washed with ethanol to remove uncured resin, dried with nitrogen, and post-cured using a printer-integrated UV-lamp (18 W UVA lamp).

As substrates, we used polyethylene naphthalate (PEN) specially coated Optfine® PQA1M (Teijin DuPont Films) defect-free surface with a solid surface energy of 30 mN m−1, and Teonex® Q83 (Teijin DuPont Films) with a solid surface energy of 34 mN m−1. Prior to printing, Teonex® Q83 substrates were cleaned with ethanol and sonicated for 5 minutes in an ultrasonic bath, dried with nitrogen, and heated at 100 °C for 5 minutes. Due to the presence of protective foil, the PQA1M substrate was used as received. Both substrates were treated with oxygen plasma (30 W, 0.2 mbar for different time periods) (Nano, Diener Electronic GmbH).

An inkjet printer (OmniJet 300, UniJet Co., Republic of Korea) was used to print ink layers on the polymeric substrates. Two UV-curable inks were evaluated: one formulated in house, the other was a commercially available PA-1210 series (high resistivity, UV-curable ink, JNC Corporation, Tokyo, Japan). The UV-curable ink formulated in house was based on a PVP-co-PMMA polymer described elsewhere.30,31 The viscosity and the surface tension of the ink were measured with a viscometer (μVisc, RheoSense Inc., San Ramon, CA, US) and a tensiometer (Kino A3, USA Kino Industry Co., Shanghai, China), respectively. The viscosity and surface tension of the PVP-co-PMMA ink were adjusted to approximately 10 cps and 30 mN m−1 to comply with optimal jetting requirements. Before printing, the inks were filtered with a 0.45 μm PVDF syringe filter to prevent particles and gas bubbles reaching the cartridge. Dimatix DMC 10 pL cartridges were used for printing. The printing was usually done at a jetting frequency of 1 kHz and resolution in the range from 800 to 1700 dpi. For bonding strength measurements, squares of the same dimensions as the test bodies of the 3D samples were printed on the substrate, onto which immediately after finishing the printing, the 3D test bodies were placed. Next, to start the curing process, the samples were exposed to UV light (1.1 W cm−2) providing a good cross-linking polymerization and bonding the samples to the substrate. Prior to performing the adhesion tests, the bonded samples were left drying in ambient condition for 24 h to ensure complete evaporation of the ink solvent.

Homemade bonding strength and bursting pressure measurement systems were built to evaluate, respectively, the bonding and sealing quality between the 3D-printed sample and the substrate bonded with the UV-cured ink (see Fig. S2–S4†).

For demonstrating the microfluidic flow, a test block (3 × 15 × 10 mm3, H × W × L) with a built-in channel (0.7 × 0.8 × 15 mm3, H × W × L) was printed using the 3D printer. Afterwards, a designated structure replicating the outer dimensions of the microfluidic channel was printed using the PVP-co-PMMA ink onto the PQA1M substrate under the same conditions as mentioned before. After bonding, the fabricated device without any further surface modification was used to test the liquid flow and sealing, obtained using the presented rapid prototyping test process, by guiding whole blood flow under the effect of capillary forces only.

For passivation tests, conducting test structures were fabricated using a commercial silver nanoparticle ink (Silverjet DGP40LT-15C, Advanced Nano Products Co., Ltd) and a homemade carbon black formulation (based on Printex L6 from Grolman Group, Neuss, Germany) in water/glycol mixtures. Silver and carbon were printed on a PQA1M substrate as feedlines and microelectrodes, respectively. All inks were printed using 10 pL cartridges with a frequency of 1–2 kHz and sintered at 130 °C for 3 hours. Next, PVP-co-PMMA ink was printed as a dielectric material with a resolution of 1693 dpi, and subsequently UV-cured with a dosage of 1.1 W cm−2. Electrochemical experiments were carried out using a VSP-300 potentiostat, BioLogic Science Instruments. Cyclic voltammogram (CV) measurements were performed using 500 μM 1,1-ferrocene dimethanol, (Sigma-Aldrich) prepared in phosphate buffer saline (PBS) solution (pH 7.4). CV measurements were carried out by sweeping the electrode potential between −0.3 and 0.5 V vs. a Ag/AgCl reference electrode (Super Dri-ref SDR 2, World Precision Instruments) at a scan rate of 100 mV s−1.

Materials

Results and discussions

vMicrofluidic devices were bonded onto flexible substrates as described in the experimental section. The CAD design of the microfluidic test block, printed patterned adhesive ink and the final device are illustrated in Fig. 1.

Fig. 1 a) CAD design used for 3D-printing of the microfluidic device. b) Homemade PVP-co-PMMA UV-curable ink, inkjet printed onto the flexible substrate to form a bonding area replicating the non-functional area of the microfluidic device. c) 3D-printed microfluidic structure bonded onto PQA1M flexible substrate using inkjet printed PVP-co-PMMA UV-curable ink.

As mentioned before, two different substrates (Optfine® PQA1M and Teonex® Q83) and two different UV-curable inks, namely PA-1210 and homemade PVP-co-PMMA ink, were used in order to find the best conditions for bonding of the 3D-printed devices to flexible substrates. The performance of the method was assessed quantitatively by measuring the bonding strength of the printed UV-curable ink layer. To obtain good ink wettability of the PQA1M substrate, which has an inherently low surface energy, oxygen plasma treatment was used. The desired test area corresponding to the dimensions of the test block was printed by using a resolution of 1693 dpi. In addition, the substrate holder in the inkjet printer was heated up to 40 °C, providing a uniform distribution of the deposited ink. The printed layer thickness was measured using a Dektak 3030 Surface Profiler, (Veeco Instruments Inc. USA) and was in the range of 3 microns for both inks.

First, the two inks were used to bond 3D-printed test bodies onto PQA1M substrates. The self-made gravitation based set-up (see Fig. S2†), was used for bonding strength measurements. Both inks delivered bonding forces, which were in the measurable range of the set-up. It was found that PA-1210 produced slightly higher bonding strength compared to the PVP-co-PMMA ink as shown in Fig. 2.

Fig. 2 Measured values of bonding strength per unit area required to break off the microfluidic device from the PQA1M substrate using two different inks: PA-1210 (n = 11) and PVP-co-PMMA (n = 12).

Next, another substrate (Teonex® Q83) was tested, in order to compare the behavior of both inks on both substrates. It was found that the PA-1210 cannot be used on this substrate, due to the surface energy/surface tension mismatch between the Q83 substrate and the ink. PA-1210 deposition led to irregularly distributed ink drops, whereas the PVP-co-PMMA ink on the same substrate produced a uniform distribution across the printed area. Nevertheless, the measured bonding strength differed between the PVP-co-PMMA samples, indicating that the bonding between the 3D-printed test bodies and the substrate was not always stable and reproducible.

Overall, bonding experiments on the Q83 substrate suffered from poor reproducibility resulting in a high standard deviation of the measured bonding strength. On the contrary, the values required to break the bonding on the PQA1M substrate were more reproducible and slightly greater than on Q83, yielding a smaller standard deviation as illustrated in Fig. 3. Since the bonding strength values obtained for the PVP-co-PMMA and PA-1210 inks did not vary greatly, in the following experiments we have proceeded with the less expensive PVP-co-PMMA ink and better performing PQA1M substrate. Moreover, having the option to alter PVP-co-PMMA ink's surface tension by adjusting the solvent mixture composition in house, enables the use of other microfluidic-compatible substrates. For example, for COC (cyclic olefin copolymer), having the surface energy of approximately 30 mN m−1, similar wetting behavior as for PQA1M is expected. On the contrary, for the polymers with higher surface energies, like PS (polystyrene, 40.7 mN m−1) and PMMA (polymethylmethacrylate, 41.1 mN m−1), much stronger wetting than on PQA1M is expected. In this case, to prevent excessive ink spreading, either milder or no surface treatment or ink surface tension increase would be required.

Fig. 3 Variation of the obtained forces in kN m−2 (left side) required to break the bonding between the microfluidic device and the two different types of substrates after curing of the PVP-co-PMMA ink. Reproducibility (%) of the bonding strength measurements (right side).

Bursting pressure experiments were performed using a homemade test device as described in the experimental section. It was found that the 3D-printed test block, sealed with a PQA1M foil using PVP-co-PMMA ink, can withstand a bursting pressure of up to 100 ± 9.8 kPa. This value is in the same range as other sealing methods reported in the literature13,32,33 and sufficient for sealing of the microfluidic structure for passive blood flow.

Proof-of-principle blood guiding experiments were carried out using the microfluidic devices bonded to PQA1M with the PVP-co-PMMA ink and heparinized rat blood. A syringe with blood was placed near the microfluidic opening and the blood was sucked in due to capillary forces only. Passive blood flow was achieved without any surface modification of the device and there was no leakage observed as shown in Fig. 4. Additionally, a long-term water exposure experiment was performed. Tap water was continuously pumped through the channel at 0.2 mL min−1 for 6 h for a total of 72 mL. Afterwards, heparinized blood was added to the channel and passively sucked in, revealing no leaks even after a long-term exposure to fluid. These results reveal good sealing of the microfluidic devices on flexible substrates using our bonding method.

Fig. 4 Images of capillary flow of blood as a function of time inside the 3D-printed microfluidic device bonded onto a PQA1M flexible substrate with PVP-co-PMMA ink.

As mentioned before, good dielectric properties of the PVP-co-PMMA were demonstrated elsewhere.30,31 In order to test the insulating properties of our PVP-co-PMMA ink formulation in solution, we printed the ink as a passivation layer on top of silver and carbon tracks to form printed carbon microelectrodes. Silver, printed with a commercial silver nanoparticle ink, served as a feedline, while carbon, printed with a homemade carbon black formulation, was used as an electrode material. Fig. 5 shows a microscopic image of a printed microelectrode passivated using the same PVP-co-PMMA ink used for bonding experiments.

Fig. 5 Microscopic image of a test electrode printed on PQA1M substrate consisting of a silver feedline (white arrow), a carbon electrode (black arrow) and an uncured PVP-co-PMMA passivation (red arrow).

For assessment of passivation qualities in buffered solutions, electrochemical tests were carried out. Cyclic voltammetry in PBS buffer showed a typical electrochemical response with a standard redox probe (see Fig. S5†). Impedance spectroscopy showed a specific capacitance value for the carbon electrode of 4.6 μF cm−2, which is comparable to values reported previously.34 To check for possible pinholes in the passivation, negatives voltages were applied, to cause hydrogen gas generation. Down to −3 V vs. Ag/AgCl, microscopic evolution of bubbles was only observed from the electrode opening, confirming good passivation qualities of the PVP-co-PMMA ink. Biasing the electrode beyond −3 V, caused the passivation to crack and bubbles started appearing all over the conducting tracks.

Conclusions

The proposed method for printing of UV-curable adhesive and dielectric inks demonstrates a rapid facile prototyping process. It does not require access to expensive cleanroom facilities to produce a complete microfluidic device with sensing elements. To summarize, we were able to demonstrate reliable bonding of 3D-printed polymeric microfluidics to polymeric foils using inkjet printed UV-curable adhesives. Owing to inkjet printing resolution in the micrometer range,35 it is possible to pattern the adhesives with high precision (see Fig. S6†). Hence, the dielectric adhesives can act as passivation for the sensing elements on foil (e.g. inkjet printed conducting lines) and binder to the microfluidic part at the same time. Because of the patterned deposition, the problem of wicking of the microfluidic channels by uncured adhesives is also eliminated. Additionally, due to UV-curing process, low melting temperature polymers can be utilized, which would otherwise deform during the thermal bonding process. The demonstrated method showed promising results in proof-of-principle experiments, where complete sealing (no leakage of blood samples observed), strong bonding strength in the range of 70 kN m−2 and bursting pressures in the range of 100 kPa matching or exceeding those achieved by other bonding approaches were attained. Additionally, good dielectric properties of PVP-co-PMMA ink were demonstrated electrochemically with printed conducting test structures. Overall, this method is compatible with the requirements for rapid prototyping and sealing processes in microfluidics devices and passivation of active sensing elements.

Acknowledgements

The authors acknowledge the financial support from the German Research Funding (DFG) within the project SCHO 1243/3-1, Helmholtz Validation Fund within the project HVF-0034 and CAPES Foundation, Ministry of Education of Brazil within the PDSE process 10585-14-1. Additionally, the authors would like to thank Dirk Mayer and Michael Prömpers for help with the bonding strength experiments.